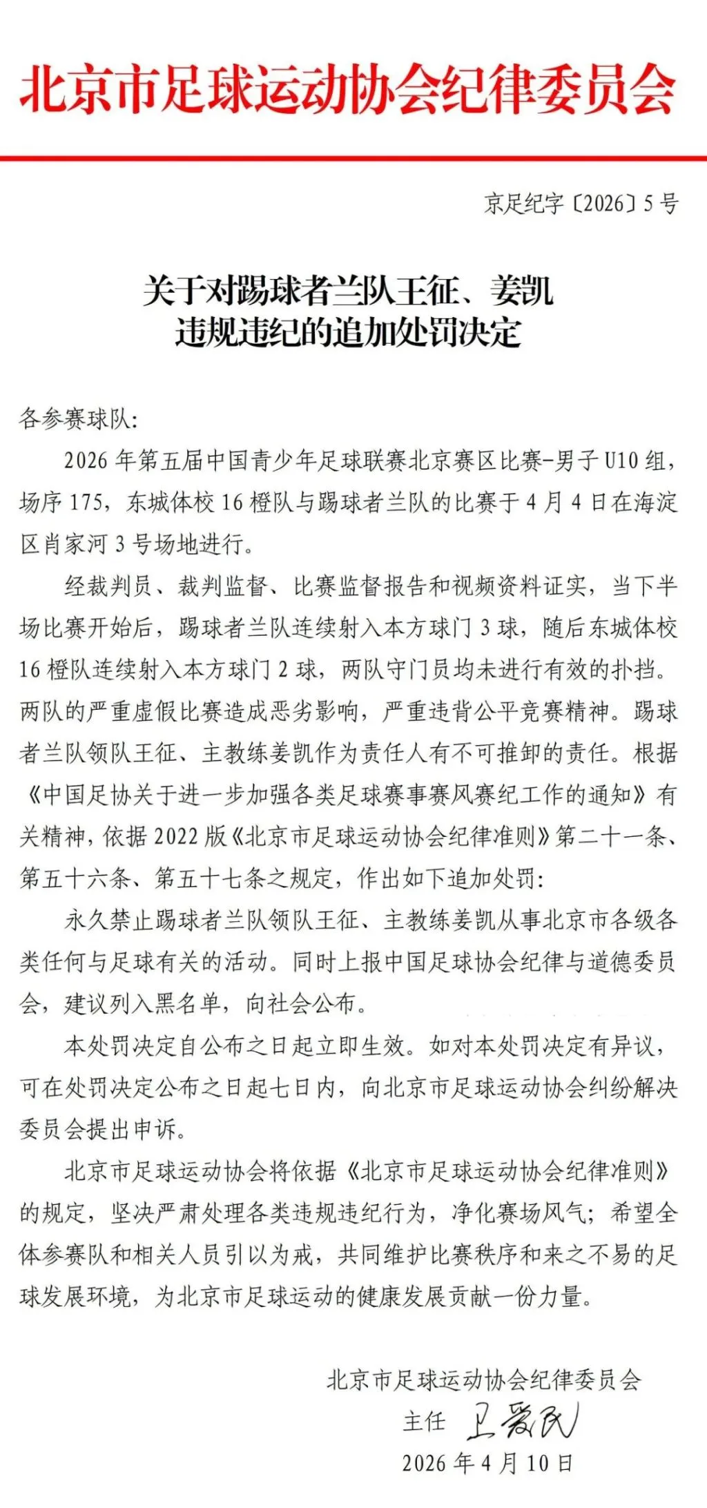
中国足协通报后,北京足协追加:终身禁足环球网
中国足协通报
中国足协网站发布关于2026年第五届中国青少年足球联赛北京赛区男子U10组比赛发生严重虚假比赛情况的通报:
4月4日,在2026年第五届中国青少年足球联赛北京赛区男子U10组,东城体校16橙队与踢球者兰队比赛中,发生严重虚假比赛情况,双方球员连续将球射入本队球门,双方守门员均未进行有效扑挡。在青少年比赛中发生此次事件,性质恶劣,造成严重不良影响。中国足协将联合有关方面就此次事件中涉及赛风赛纪管理问题作深入调查。
此次虚假比赛行为严重违背体育精神,严重扭曲青少年价值观,损害足球事业发展根基。中国足协坚决反对任何形式的虚假比赛行为,坚决反对不良风气毒害影响青少年足球健康发展,将根据调查结果,依规依纪对涉事球队和相关责任方进行严肃处罚,有关情况及时向社会公布,接受社会监督。
北京市体育局与中国足协成立联合调查组
北京市体育局网站4月10日消息,4月4日,在2026年第五届中国青少年足球联赛北京赛区男子U10组东城体校16橙队与踢球者兰队比赛中,发生严重虚假比赛情况。此次事件性质恶劣,扭曲青少年价值观,造成严重不良影响,北京市足协已对有关问题作出严肃查处。
4月10日,北京市体育局与中国足协成立联合调查组,对中青赛北京赛区组委会相关职能部门、比赛监督、裁判人员和现场工作人员进一步开展尽职调查,对涉及违规违纪的领队、教练员、俱乐部和体校进一步严肃处理,以零容忍态度依规依纪依法严肃追责问责,切实加强赛风赛纪监督。
发展青少年足球运动,对于增强青少年体质,锤炼意志品质,促进身心健康全面发展,具有重要作用。北京市体育局将坚决维护赛事纯洁性,坚决反对任何形式的虚假比赛行为,筑牢青少年足球发展与赛风赛纪双重底线,营造风清气正、健康向上的竞赛环境,促进青少年健康成长。
北京足协追加处罚:双方主教练、领队终身禁足


