被 “应届生身份” 困住的年轻人:打零工续命,赌上岸
应届生的身份有多“金贵”?恐怕没有人比这一届年轻人更清楚。
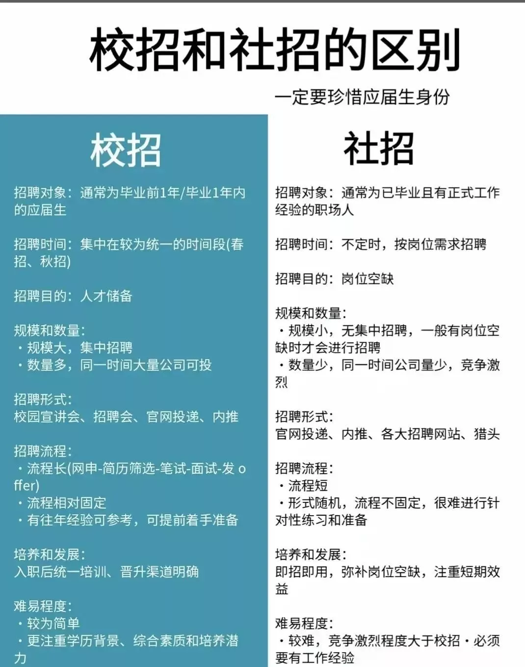
“应届生身份,是你这辈子进入体制内、名企、大厂最简单的门票,没有之一”。公考、事业编里80%的岗位,都只限应届生报考,此外,名企、国企、央企、外企的校招只招应届生。
为了保留应届生身份,甚至有不少还在大三的学生都开始“未雨绸缪”,即将毕业的大四学生更是开始在网上搜寻各种“稳住身价的攻略”。
其中,最主流的莫过于打零工、做兼职,哪怕是奶茶店或咖啡店,只要不签订劳动合同的工作,他们都愿意尝试,“只要能为自己的应届生身份续命就好”。
本期显微故事,走进这群在“应届生”身份中辗转挣扎的年轻人。他们的故事里,没有标准答案,只有在现实与执念间的反复拉扯,藏着当代年轻人关于稳定、选择与成长的真实困境。
以下是关于这届应届生的真实故事:
文 | 川玉
编辑 | 卓然
22 岁的秦冉是城市独生子女,2025年于辽宁省某高校毕业,眼下一门心思考公 “上岸”。选择做咖啡店员,是她反复权衡后的主动选择。
近一年里,她试过发传单、自习室前台、咖啡店兼职等多份工作,共同点很明确:都不签劳动合同,以灵活方式结算工资。
尽管部分省份放宽了对“应届生”的界定,规定在“择业”期内缴纳社保不影响应届生身份。但秦冉所在辽宁省沿用了之前的规定:毕业两年内一旦产生社保记录,就不再被认定为择业期内应届生。
这意味着,只有通过打零工的形式,她才可以在毕业后尽可能地延长自己的应届生身份。
图 | 《中央机关及其直属机构2026年度考试录用公务员报考指南》
对比奶茶店和咖啡店的兼职工作,秦冉更喜欢后者。
“咖啡店不需要背那么多配方,回家还有精力干自己的事,能准备未来的考试和面试。”这是秦冉在多份兼职中慢慢总结出的心得。
在公务员、事业单位招考中,“应届生” 是一道关键门槛,一旦脱离这个身份,就只能去竞争 “三不限” 岗位,竞争压力会成倍放大。
官方数据显示,2026年国考(2025年进行)整体平均竞争比为98:1,其中最热门的“三不限”(不限专业、不限学历、不限基层工作经历)岗位,报录比高达6225:1。
图 | 2019-2025年“国考”平均每个岗的竞争人数
对秦冉这样一心上岸的人来说,保住应届生身份,几乎是性价比最高的选择。
秦冉身边不少留学回来的朋友也在做同样的事 —— 他们目标不是考编,而是央企、国企和大厂,而这些单位校招时,同样把应届生身份看得很重。
图 | 应届生“未落实就业单位”重要标志之一,就是未交过社保
肖晓丽就是其中之一。
2024 年 9 月她赴英国读研,次年 12 月才拿到毕业证,刚好错过 2025 年的春招和秋招。
肖晓丽只能把希望放在 2026 年 3-4 月春招和9-10 月秋招,一旦错过校招,社招岗位的门槛和竞争难度都会明显上升,她没有任何胜算。
请教过学长学姐后,肖晓丽决定继续做实习生 —— 实习生不用签正式劳动合同,也不会留下社保记录,刚好能保住应届生身份,再战第二年春招。
现在肖晓丽在上海一家公司实习,期间有不少公司向她递来橄榄枝,都被她一一回绝:“都是小公司,业务不稳,薪水也不高,跟大公司校招的待遇和前景差太远。”
尽管目前的实习生薪资3500 元,光房租就要 3000 元,日子过得捉襟见肘。但肖晓丽还是觉得,“哪怕春招没成,还有秋招;就算校招不顺,还能以应届生身份参加 10 月的国考。”
虽然有些省份已经适当放宽应届生认定标准,但依然有不少年轻人还是选择打零工、做兼职,比如李昂。
2024 年从一所知名大学毕业后,李昂曾尝试过一份正式工作,可入职第一天就打了退堂鼓 —— 公司考勤制度极为严格,请假需要层层审批,想频繁外出参加各地考试 “基本不可能”。
从那以后,为了能随时抽身备考,李昂便辗转做起了各类兼职。“现在考公高手太多,很多人要全国各地巡回考试,哪份正式工作能允许你频繁请假、说走就走?只有不用交社保的工作才行。”
某种意义上,这群年轻人不是不想工作,而是不敢工作。
一份正式工作,要么意味着失去考编的“捷径”、校招的“门票”,要么根本无法兼顾他们四处赶考的节奏,他们赌不起。
在很多外人看来,应届生身份是通往“上岸”的捷径,是无数人羡慕的资本。
秦冉的亲戚也在考编,对方因为工作多年只能报“三不限”岗位,每次见面都会反复叮嘱她:“一定要抓住应届生身份,这是考公最轻松的机会,错过了就再也没有了。”
可只有真正拥有这份身份的年轻人,才懂其中的煎熬——这份看似光鲜的优势,实则是一道无形的枷锁。
最直观的困境,便是应届生之间的内卷早已白热化。
李昂曾以为应届生岗位“好上岸”,可连续参加2025、2026年国考后才发现,应届生群体汇聚了各类备考高手,加上岗位红利吸引,报考人数逐年激增,分数线不断抬高,“想脱颖而出,照样要拼尽全力,大多数人只能铩羽而归。”
按理说,他们应该全身心投入备考,以求上岸,可现实中,全职备考的尴尬,让他们不得不选择打兼职过渡。
对大多数应届生而言,其实全职备考的期限只有半年到一年,超过这个时间,不仅会陷入自我怀疑,来自家庭的经济与心理压力也难以承受。
李昂对此深有体会,他高三复读、考研二战,毕业时比同龄人大两岁,毕业后第一年全职备考,家里花几万块给他报了线下培训班,最终却失利了。
那段时间,家里气压低到极点,父母唉声叹气,他连带手机上洗手间久一点都会被追问,27岁的他,实在不好意思再依赖家里,这才决定找一份比较自由的工作养活自己。
秦冉的处境也大同小异。大三决定考研时,父母要求她考研、考公、考编“三管齐下”,为了让她专心备考,父母不按月给她生活费“免得心思花了”。
图 | 许多“全职”备考的人,都有过相关的经历
可做兼职之后,新的压力又接踵而至。
收入的落差最先刺痛他们。李昂本科同学如今多到了“下一个阶段”,有的已买房买车、组建家庭,而他打做兼职一个月到手不过两三千元,连同学聚会都不敢参加,“以前觉得晚几年没什么,直到现在才发现,差距实实在在,焦虑根本藏不住。”
更让他们困扰的,是打工时遭遇的特殊“学历歧视”。
“能接受的兼职、日结工作的多集中在不要求学历的服务行业,老板怕高学历者干不长久,我们得刻意压低学历才能过关。”秦冉说。
与同事的隔阂也让她难以适应,奶茶店的同事无法理解她为何下班还要看书,不明白她为何放着轻松的日子不过,非要去遭考公的罪,甚至会抱团议论她“不合群”。
最让他们恐惧的是,兼职经历可能成为简历上的“污点”。秦冉曾向上岸学姐取经,学姐提醒她:兼职做久了,没有正式工作经历,将来社招时HR会质疑她的职业规划,“既没有相关经验,又缺乏稳定性,连面试机会都难拿到。”
这种“没上岸但简历花掉”的风险,像达摩克利斯之剑,悬在她头顶。
因此肖晓丽将这应届生的身份称作“魔咒”。在外人看来,她是拥有应届生优势的幸运儿,可只有她自己知道,这份身份让她进退两难。
尤其是今年AI浪潮席卷,许多公司裁员、校招缩水,她的等待更像是一场没有期限的赌博。
“要不是这个身份,我早接了正式工作,不至于一边做实习生,一边焦虑等待。可如果校招也没等到,这段时间的经历,根本没法写进简历。”
应届生身份终有保质期,每年无数应届生涌入考公、校招市场,只有少数人能成功上岸。
剩下的人,终将面对一个避无可避的问题:身份“到期”后,该何去何从?
摆在他们面前的,有三条截然不同的路:要么彻底放下考公执念,全身心投入职场;要么咬牙坚守,在更激烈的竞争中继续备考;要么选择“洗白”身份,通过读研深造,重新获得应届生资格,重启上岸之路。
2026年1月,2025年国考成绩公布,李昂再度遗憾落榜。眼瞅着自己的应届生身份即将到期,春招旺季来临,他不得不放下备考的执念,试着海投简历,希望能找到一份正式工作,给自己一个退路。
每次沟通,HR都会抛出同一个直击要害的问题:“毕业这两年,你在做什么?”
送外卖、复习、备考——这是他最真实的状态,可每当说出口,他都能清晰感受到HR眼中的异样与审视。
他也曾试着将这段经历包装成“专注提升自我、全力备战考试”,却依旧难以打消用人单位的顾虑。毕竟一个毕业两年却没有任何正式工作经历的人,早已算不上“优质候选人”,稳定性和职业规划都值得怀疑。
最终,担心儿子“坐吃山空”的父母托关系,给李昂找了一份私企工作,“毕竟要成家立业,考不上日子也得继续过。”
可这份私企工作,不仅薪资微薄,更毫无上升空间。李昂心中的上岸执念,并未因这份工作而熄灭。
他又悄悄报名参加了省考——相比于国考,省考的应届生岗位竞争更为激烈,部分岗位还受省内户籍、“当年应届生”限制,他最终选了一个离家近的“三不限”岗位报名。
每天下班后,他挤出两三个小时复习,周末还要应付临时加班,精力被严重透支,考试结束的那一刻,他就知道,自己又一次落榜了。
有亲戚看他如此煎熬,劝他放下执念:“好好工作,成家生子,这才是普通人的正途。”
李昂沉默了良久,才缓缓开口:“不是我不想放,是我为考公付出了太多时间和精力,如今年龄在私企里不占优势,除了考公,我好像没什么更好的选择了。”
李昂也曾听过考公机构老师讲过的幸运案例:有人坚持考了很多年,最终在超龄前成功上岸。可他心里明白,这样的幸运儿,终究只是极少数。
大多数和他一样的人,都在日复一日的备考与失败中,慢慢消磨了斗志,却因为付出了太多沉没成本,再也无法回头。
也正因如此,越来越多失去应届生身份、或在“三不限”岗位中屡屡受挫的人,选择了另一条出路——“洗白”身份:通过考研深造,重新获得应届生资格,再一次向考编之路发起冲击。
这不仅是他人的选择,也是秦冉早已规划好的后路。
备考期间,秦冉就曾向上岸的学姐取经,学姐特意提醒她:如果应届生身份过期后仍未上岸,不妨考虑读个研究生。
“现在很多考公岗位都要求硕士学历,你读完研,既能重新拥有应届生身份,又能提升学历,相当于重新拿到了一张考公的‘入场券’。”
这番话,让秦冉心里多了几分踏实——即便最坏的情况发生,她也还有重新开始的机会。
在考公培训班里,这样“洗白”归来的人并不少见。他们坐在教室里,和刚毕业的应届生一起刷题、模考、听老师讲解申论范文,脸上有着和年轻人一样的专注与坚定。
图 | 考公培训班
李昂常常打心底里羡慕这些人。他在培训机构见过一个 30 岁的男生,本科毕业后在私企熬了几年 996,工资始终不见起色,最后咬牙辞职考研,如今以应届生身份重新站在考公起跑线上。
“他跟我说,早知道这样,毕业那年就该一门心思考公,也不至于走这么多弯路。” 李昂苦笑着说。
“我有时候也会想,如果我本科刚毕业那会儿就想清楚、定好目标,失去应届生身份后又去考研,像他们这样重头再来,花个六七年时间,怎么着也该考上了。可谁又能预知未来呢?”
没有人能预知未来,也没有人能确定自己的上岸之路究竟有多长。
但这群年轻人,无论身处哪条路,无论经历多少次失败,都还在默默坚持、静静等待 —— 等待那一天,能真正卸下身份的枷锁,迎来属于自己的 “上岸” 时刻。
(应受访对象要求,文中部分为化名)


