论建国初期大行政区体制中国历史评论
当前我国在中央与地方关系上出现了中央集权、地方冗官,中央政策制定与地方贯彻执行严重脱节的现象,上行下不效普遍存在。对此,中央也提出了放权的主体方针,强调政治体制改革的动力在地方。理论上,不论是“强国——虚省——实县市”的改革思路还是制度化联邦制的政治设想,都提出在省一级行政建制之上设立大行政区。大行政区,亦称作大区制,是我国成立初期实行的一种行政建制和地方政治制度,由解放战争时期的战略区合并而成。1948年9月成立的华北人民政府是最早建立的大行政区政权机构。
在其后的一年时间内新中国又成立了东北人民政府、西北军政委员会、华东军政委员会、中南军政委员会和西南军政委员会等五个大区政权。解放战争后期建立的这种以华北人民政府为代表的大区制,与我们党长期的根据地政权建设、战时需要以及我们党的战争时期关于中央与地方关系的思想是基本一致的,同时也是我们在建国初期在地方行政建置的主要特点。
一、大区制的产生背景与历史沿革
(一)产生背景
首先,从地理条件上说,我国地域宽广,各地方在地理、政治、经济文化等方面发展极不平衡,而且有些事情完全是地方性,需要区别处理,所以不可能也不需要采取完全的整齐划一,而是由地方在中央统一规划、统一领导下去具体地管理和经营。其次,在艰难困苦的革命战争年代,为了充分发挥各地方的积极性和主动性,中共中央把大量的地方自治权赋予各根据地政权,这种做法确实迅速地增强了根据地和我们党的力量,壮大了我们的革命队伍。但同时也产生了威胁党中央权威的副作用——在党和军队内部形成了分散主义和地方主义。
这样,很不利于战争之间的协调和配合,所以必须加强中央统一指挥和统一调度。其三,从思想理论背景而言,为了消除各根据地出现的分散主义和地方主义,1948年4月毛泽东在给许世友的电文中指出,全党全军应该“在军事上的战略及重大战役方面的完全统一,经济上及政府行政上在几个大的区域内统一,然后按照革命形势的发展进一步地考虑在军队的编制和供应上,在战役行动上互相配合上,以及经济上和行政上,做更大的统一”。
这体现了我们党第一代领导人在思考中央与地方的权限划分问题上,在中央集权下建立大行政区和把“几大区域内”统一作为全国统一的重要步骤和总方针。后来华北人民政府的建立也基本落实了这个设想。最后,从战争形势来说,随着解放战争的不断推进,处于我们党控制下的解放区域也不断扩展,这使得原来星罗棋布、成分散离状态的小解放区连接起来,从而实现边区政权合并的可能。
从产生背景的分析可以看出,大区制作为一种战时地方政府制度和行政区划,一方面它基本符合我国当时的基本国情和政治经济环境,同时又一次证明了政治环境、政治结构以及经济情况等各种因素对国家结构形式的影响作用;另一方面也表明了以毛泽东为代表的第一代党的领导人的国家建构理想和关于中央与地方关系的最初设想。
(二)历史沿革
大区制可以说是一个短命的政治设计,其前后存在不足七年。学术界一般认为大区制最早可以追溯到大革命结束后我们党在各地方设的中央局,但是中央局当时主要是作为中共中央在地方机关存在,而非政权。直到1948年,随着解放战争的顺利发展,各解放区不断扩大并逐渐连成一片。为了适应和推进革命形势的进一步发展以取得全国胜利,加强中央对各解放区的集中统一领导,中央决定将晋察冀和晋冀鲁豫两大战略区合并为华北解放区,建立起大行政区。
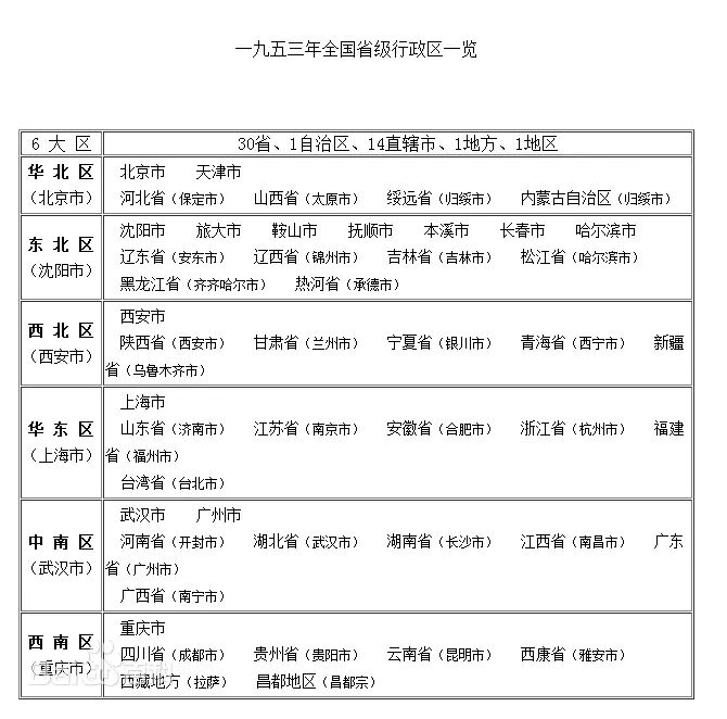
建国后,中央政府在全国范围内推行大行政区,形成了东北、西北、华北、华东、西南和中南六大局,而且六大局的划分基本上是依据解放战争中各野战军的作战区域和所解放的领土区域,且保持了战争年代大区的相对独立性。正因为如此,大区制也就成为我国中央与地方关系发展的一个阶段和形式。到1954年,一方面由于全国经济恢复和发展的需要,另一方面由于几件非体制事件的发生引起了中央对因地方权限扩大所造成的狭隘地方主义的担忧。大区建制被取消了。
△ 1950—1951年行政区划
二、华北人民政府时期大区制的特点
从成立时间上来说,华北人民政府和随后成立的东北人民政府诞生于新中国宣告成立之前,剩下的四个大行政区都是在新中国成立后构建。但是不论何时成立,六大区的前身都是解放战争时期解放区的最高行政单位。因此,它带有浓厚的战争年代色彩。从根源上来说这与当时所走的“农村包围城市、最后夺取全国政权”中国特色的新民主主义革命道路密切相关。
此外,因为解放战争后迅速建立的中央政权在政权体制建设上的滞后,当时的大行政区在身份地位上具有综合性和双重性,一方面承担了权力机关和行政机关的双重职能;另一方面既是地方一级政府实行地方政权的职能,又是中央政府的派出机构,常常以中央政府代言人的身份出现,管理行政区的经济和财政工作,使所辖地区易于成为独立性较强的“国中之国”。总体来说,以华北人民政府为代表的大区制有下面几个基本特点。
(一)大区制是一个过渡性政权机构
周恩来在1949年12月9日的政务会议讨论《关于各大行政区组织通则》时就指出:“中国是个大国,地大,人多,经济发展又不平衡。大行政区应该成为一级,这是一种过渡性的体制。
作为一个地方政权,大区制的过渡性主要表现在:
一是从我国的行政区划和行政建制的历史来说,主要实行省、县、乡三级的地方政权体制,而在省级政权上建立更高的建制的现象相当少见,并且与这种三级地方建制相关的行政区划也基本稳定。
二是从成立的政治背景看,以华北人民政府为代表的大区制脱胎于战争年代,反映的是战争战略的需要,在很大程度上是一种战时体制。建国后,随着国内外政治局势的稳定和社会经济形势的好转,就出现了一个与新的政治经济环境相适应的体制,这也是导致1954年大区制撤销的重要原因。
三是对于党最初的建国理念来说,解放战争的主要目标是要彻底打倒国民党,使国家从分散走向统一。具体方针就是在分区经营的基础之上,有步骤、有重点地走向统一。虽然说建国前夕成立的华北人民政府具有过渡性和临时性的特点,但是建国后正式实行的大行政区制,基本上都是依照华北人民政府的模式设立的。正是由于这个特点,我们才能够从华北人民政府发现大区体制的优缺点,从其兴衰中寻找经验和教训,并最终发现中央与地方建构应当遵循的基本原则。
(二)党政军一体的政治体制
1948年5月9日,由中共中央军委发出了《关于改变华北、中原解放区组织、管辖境地及人选的决定》。根据文件要求晋察冀和晋冀鲁豫两解放区合并为华北解放区,相应的两个中央局合并为中共中央华北局,同时两个军区合并为华北军区,两个边区政府也合并为华北联合行政委员会。所以在战时成立的华北人民政府,既是一级军区建制,也是行政区划。首先在管辖范围上,六大行政区与军区范围基本上重叠的。其次表现在大区主要领导人同时具备行政和军政双重职务。这种党政军一体的政治体制,虽然在建国后特别是改革开放的过程中有所改观,如军队系统直属中央实现了军政的分离,但党政不分的现象基本上没有什么实质变化。
(三)大区政权在体制上实行“议行合一”
由华北临时人民代表大会依照民主程序产生的华北人民政府委员会享有大区内的立法权,是管辖区内的最高权力机关;同时也享有行政权,是大区内的最高行政机关,可以通过下属各部、会、院、行、厅等16个行政部门来执行法律。董必武在理清华北人民政府性质时强调:华北人民政府“是由游击式过渡到正规式的政府”,它在体制上采取“议行合一”,这种议行合一的体制是大区党政军一体的必然要求,同时也是学习苏联社会主义模式的结果。
(四)一元化和个人集权
华北人民政府实行党政军一体,具体到三者的关系,中央局处在另外两者之上。加之中共党组织采取一元化领导体制。各大行政区中央局第一书记,一般同时作军事委员会和政府主席。党政不分、以党代政,导致一元化领导;当权力过分集中于个人或少数人手里往往因此而变成了个人领导。
其主要表现是:第一,执政党的各级组织全面掌握了政府的各项权力,并最终集中到党的书记,特别是第一书记的手中,形成了地方权力的金字塔结构,这样就为后来普遍存在的家长制、官僚主义和以权谋私的行为提供了温床。第二,政治运行机制中的二元并存结构。在地方权力结构中,党组织凌驾于国家政权组织之上,形成了党政关系上或者形同虚设,或者内部矛盾重重的不合理状态。具体表现为地方事务由两套机构、两个系统同时管理,多头领导。根据规定,党主要是对国家和政府在组织上、政治上、思想上的领导,而不是日常行政事务的具体指导。在大区体制中,正是由于党组织把主要的时间和精力花费在日常具体、琐碎事务的管理上,从而荒废了对大的路线、方针、政策的调查研究,从而削弱了党在政治上的领导力。
华北人民政府这种大区行政制建国后在全国范围内普遍实行,成为在省级政府以上设置的一级政权机构。从性质上来说,它既作为中央人民政府的派出机构,要严格执行中央政府的相关政策;同时也是地方上的最高政权,负责领导其辖区内各省、自治区和直辖市的日常行政工作。但是随着国家政治经济形势的迅速好转,为了废除地方主义进一步加强中央集权而被撤销。
三、从中央与地方关系看大区制
一般而言,中央与地方关系有广义和狭义两个方面。从广义上来看,中央与地方关系是建立在广义政府的概念基础之上,具体是指包括立法、司法、行政等权力机构在内的纵向关系,“中央与地方的权力关系实际上包含政治权力关系和行政权力关系”,所以中央与地方关系的主体包括国家权力机关和国家行政机关。从狭义上来说,中央与地方关系是行政机关内部的纵向权力关系,在我国就是国务院与各地政府之间的关系。当然,也有学者结合中国实际的权力关系,认为“中国共产党是中华人民共和国的领导核心,政府在其领导下,不谈共产党,中华人民共和国的任何基本问题都无法搞清”。
所以,有些学者在研究中央与地方关系时,认为应当把各级党的组织也纳入主体范围,甚至认为处理好中央与地方关系主要是指处理好党的中央组织与地方组织的关系。由于华北人民政府成立之时,我们还没有取得全国的胜利,也没有建立真正意义上的中央政府来掌握国家权力。具体来说,华北人民政府时期所谓的中央主要是中共中央,而地方就是党政军一体的华北人民政府,所以这里的中央与地方关系涉及到党中央与下级党组织、政府和军队之间的纵向关系。通过对以华北人民政府为代表的大区体制的产生背景、历史沿革以及主要特点的分析,使我们以后具体处理中央与地方关系时得到一下的启示。
(一)行政区划和行政建制对中央与地方关系的重要意义
大区制,作为建国前还未在全国范围内普遍实施的一种地方建制,是我们党对新中国的行政管理体制和中央与地方关系进行的一种探索。大区制,首先是一种行政区划,一种结构形式,是国家结构形式的地理映射;而中央与地方关系更为关注的是国家权力的纵向分配关系。其次,行政区划和行政建制也能反映一个国家的中央与地方的关系模式,是中央与地方关系的重要内容之一。
一个国家的行政区划和地方建制必须与该国的地理环境、政治环境、历史传统、经济结构等相适应。在这一点上,大区体制是由1948年解放战争发展形势应运而生的,与当时的战争需要、政治环境和经济状况是基本相适应的。反过来,行政区划和行政建制的改变也是我们调整中央与地方关系的重要途径。
首先,以华北人民政府为代表的大行政区,与“农村包围城市、最后夺取全国政权”的中国特色的新民主主义道路密切相关,带有浓厚的战争年代色彩,没有更多考虑与经济区域之间的关系。
在当时的农村封建小农经济下,这不会造成什么问题,但随着建国后全国经济的复苏,它就会不利于生产要素的流通,大大降低了资源的宏观配置效益,也阻碍了全国经济体系的建立。其次,大区区划面积过大,所辖人口过多,也不利于人民群众广泛的政治参与,易造成社会的离心倾向。再次,建国后全国完全被纳入六个大区,大区单位数量太少,导致管理层次较多,不利于提高国家行政管理效能。1952年11月14日,周恩来在政务院第158次政务会议上指出当时的政权机构有七级之多。


