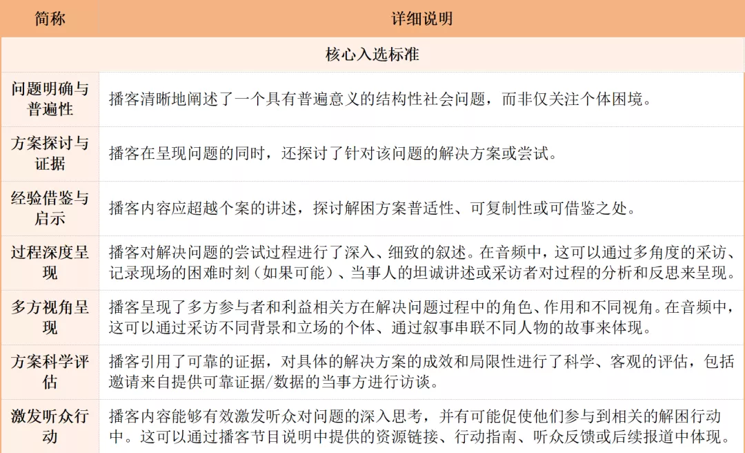
十大解困播客单集:以声音为桥,听见困境,听见答案
在文字的疆域里,解困式报道的探讨早已深耕,而当叙事的载体走向音频,解困式报道便有了另一种表达可能。以声音为桥,我们或许能更真切地听见困境,更清晰地听见答案。
作为以人声为核心的音频媒介,播客自带天然的亲近感与情感传递力,能搭建起私密的收听场域。脱离了视觉的纷扰,听众的注意力更易聚焦,沉浸感与想象力也随之被唤醒,推动着人们主动走进故事,在聆听中探寻困境背后的解决之道。
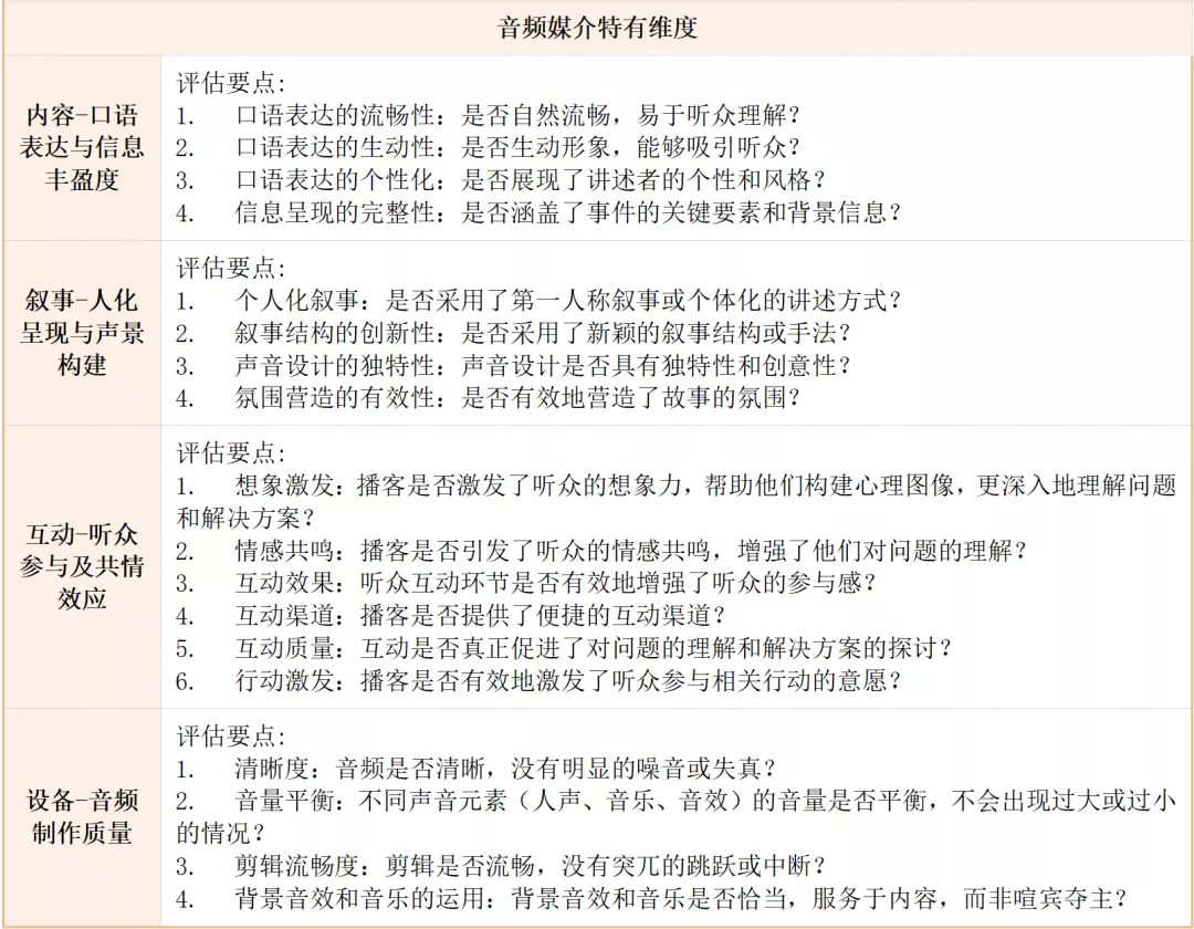
但如何评判一期播客单集,是否真正践行了解困式报道的内核与理念,需要一套贴合音频媒介特性的专属评价标准。
为此,几位“解困”成员组成了解困播客案例评选小组,在新闻实验室发起人、香港中文大学副教授方可成老师的带领下,遴选出截至2025年的解困播客代表单集,并搭建起音频类(播客)解困式报道的评价标准(见表1),以期提供一个清晰、可操作的评估指南,让每一份用心的音频解困叙事,都能被精准发掘。
表1 音频类(播客)解困式报道评价标准
过去数月,解困播客案例评选小组通过全面梳理播客榜单、单集主题词检索、专家与内部推荐等多种方式,筛选出近150个带有解困色彩的单集,议题覆盖教育、医疗、科技、城市治理、性别、环境、特殊群体等多个领域。每一个单集,都在尝试以声音听见困境、探寻答案。经小组成员的层层细致甄别、反复研讨,最终遴选出10个代表性单集(排名不分先后)。
除了这些入选节目,还有不少播客长期关注解困议题,多次推出相关单集,《声东击西》《涟漪效应》《明日之路》便是其中的代表,始终以声音为炬,在困境中寻找答案。
播客的世界广阔无垠,至今仍无一张囊括全局的探索地图,此次梳理难免有百密一疏之处,仍有许多用心讲述的解困声音,等待被听见、被发现。我们诚挚期待大家的推荐与指正,欢迎分享宝贵的优化意见,让这份以声音解困的探索之路,能走得更稳、更远,让更多人听见困境,更听见答案。
照护家人,是一场无尽、无条件的付出吗?
节目:《看理想时刻》
图源:安孟竹等主讲《良善照护如何可能》
点击图片查看播客
胆囊切除后,主播DY遵医嘱忌荤腥,有一天,来照顾她的妈妈却偷偷在面条里加了猪油。
DY的第一反应是生气。不过,一想到妈妈照顾外公外婆时也常常被无端呵斥,DY又开始心疼妈妈。
代际间的沟通内耗、照顾者的情绪透支、女性对无偿劳动的默默承担……这些照护的普遍困境藏在无数家庭的日常里。
人类学者安梦竹的分享,为这些困境带来了破解的微光:沟通技巧、喘息服务、互助小组……与此同时,情感拉锯难以避免,责任私人化仍未改变,中小城市的支持服务依旧缺位。
照护从来不是独角戏,如何打破性别与阶层的枷锁,让责任从家庭转向社会共担,织就一张不压垮人的关怀之网?
我在公立初中开了一学期的性教育课
节目:《多多益善More For Good》
图源:多多益善公众号插图
复制下方链接查看播客:https://www.xiaoyuzhoufm.com/episode/6871347893fd2d72b8bce0af
当性教育被带入校园,它不只是关于身体,更是关于社会如何定义“好女孩”和“值得喜欢的人”。长期以来,这些答案来自网络碎片、同伴压力与成人世界的规训,而非系统性的学习与讨论。
翠翠试图改变这一点。她把性教育从隐秘话题变成公开课堂:带孩子认识身体,讨论审美标准,正视懵懂情感。在真正行动之前,校方的顾虑、家长的反对、学生的起哄似乎都是不可逾越的阻力。但当这些规训被搬上课堂,它们反而成为讨论的入口。
这一期播客记录了翠翠如何自学性教育知识、与学校协调课程的边界、和家长建立信任,也呈现出一个现实困境:突破性压抑的教育从来不是个人英雄主义,而是一个不断协商的过程。
当孩子们开始重新回答“什么是美”“怎样才算爱自己”,性教育的意义或许才真正显现:不是给出标准答案,而是让孩子们有勇气去质疑那些被默认的规则。
隐藏在冰山之下的性侵救助
节目:《不合时宜》
图源:图片由AI生成
点击图片查看播客
“儿童性侵与成年人之间的性骚扰不同。未成年人往往缺乏反抗能力,甚至难以意识到伤害已经发生。”
很多孩子不会直接说出施害者的名字。有时,加害者正是照顾他们的人;有时,受害者甚至会对施害者产生复杂的依恋。
记者熊阿姨在报道中试图让这些经历被看见,社工沐恩则在漫长的救助流程里陪伴孩子走过报警、医疗复核与后续教育。
当然,性侵救助从来不是一次性的行动,而是一条需要法律、医疗与社会支持系统共同运作的路径。在现实中,资源分散、机构经验不足,甚至不专业的介入,都可能让伤害再次发生。
这一期播客讨论了媒体报道如何成为求助的入口,也呈现了救助实践中的细节、障碍与反思。然而,当越来越多幸存者开始发声,社会是否已经准备好承接这些声音?
一个经济学者和他的教育实验
节目:《脆弱世界》
图源:叶晓阳(受邀嘉宾)公众号插图
点击图片查看播客
一项宁夏地区的实证研究显示,出于信息认知、偏好偏差及策略匮乏上的重重困境,高分农村考生往往录不到好大学。
在宁夏的黄土高原上,经济学者叶晓阳和一群北大师生曾试图用电子信息系统帮农村考生填出改变命运的高考志愿。
但现实远比模型复杂:老师分不清平行志愿和顺序志愿;家长警惕地骂他们是“骗子”;学生拿到22分的“虚拟加分”,却因家庭变故、专业误判或社会偏见,最终仍滑向“天坑”或沉默。
教育公平是否只是精英的浪漫想象?“张雪峰式答案”为何在现实中更具吸引力?
对话潘启超&周浩然:在逐利的市场上,守护星星的我们需要保持良知|大龄孤独症群体社区融合解困之路
节目:《解困》
图源:播客节目插图
点击图片查看播客
当孤独症孩子长大,逐渐老去的父母迎来新的照料难题。
这些大龄孤独症群体可以“由家庭内部走向附近”吗?
美好家园心智障碍家庭支援中心创始人詹颖指出,这一尝试既需要家长重塑对孤独症的认知、改变与孩子的沟通教育方式,也需要邻里摒弃污名化、以包容心态共同营造自然的支持氛围。
但这一解法在家长实际执行中,却面临诸多难以落地的现实问题,本期节目特邀两位专业的“附近人”——美国明尼苏达大学特殊教育博士生潘启超、应用心理学博士生周浩然,结合自身研究与从业经历,分享具体可落地的破解方案。
他们提到:孩子确诊孤独症后,许多家长容易陷入焦虑内耗,忽视自身的心理需求,事实上,正视这份情绪、找到适合自己的疏导方式,才能更从容地陪伴孩子。
无声世界里的“医”靠:助聋门诊如何打破听障者的就医壁垒?
节目:《去病三分糖》
图源:图片由AI生成
点击图片查看播客
“我们站在大厅里茫然无措,只能靠我东问西问才找到医生。“这是“重听”患者梁文英小时候陪听障母亲去医院看病的经历。
包括梁文英和母亲在内,中国目前有约 2780 万听障者,沟通不畅致误诊、医学信息匮乏、手语翻译缺位、老年听障者慢性病管理困难,这都是他们正在面临的就医困境。
“自己淋过雨,所以更要给别人撑伞。” 这份执念让梁文英放弃了高薪设计师工作,把每周三下午的门诊拓展成24小时服务。她通过视频问诊摸清病情,线下全程陪同,把白内障比作“蒙尘的玻璃窗” ,化解了专业沟通壁垒。去年的联合义诊更让近百位听障者受益,三十多人顺利手术。
但挑战从未消失。“我做了十几个手语科普视频,但因为没有医师资格证,没法在平台公开发布,只能一对一转发。” 梁文英坦言。此外,二三线城市服务覆盖不均、模式依赖个人奉献难以复制,也是待解的难题。
预防老年痴呆的答案,会是一款严肃游戏吗?“严肃游戏”严肃在哪里?
节目:《果壳时间》
图源:「腾讯脑力锻炼」认知功能训练软件截图
点击图片查看播客
“我看着一位九十四五岁的奶奶,两小时里反复绕圈找妈妈。她只记得九岁时的画面,连丈夫孩子都认不出。”
在广州养老院调研的时候,腾讯可持续社会价值事业部的王楠,被眼前的这位患有轻度认知障碍的奶奶击中。这种介于正常衰老与阿尔茨海默病之间的状态,转化率高达十倍,却因病耻感和认知不足,很少有人主动干预。
面对这个缺口,王楠团队的解法是打造一款以循证医学为指导逻辑、趣味性呈现的 “严肃游戏”。临床数据显示,12周训练完成率98%,不少老人认知分数回归正常。
但挑战接踵而至。“很多人跟我说‘不可能’,有人质疑‘玩游戏也能治病’,医生和老人都有顾虑。” 王楠坦言,游戏的可持续性仍需验证,不同老人认知储备不同,12周疗程后的效果尚无统一答案。
严肃游戏能否真正留住老去的记忆?如何让数字疗法真正落地,让轻度认知障碍干预不再遥远?
十年前,我们去监狱开绘画课
节目:《狱望》
图源:参考狱望公众号插图 由AI生成
点击图片查看播客
当一个人被法律定义为“罪犯”之后,他是否还能拥有表达情感、讲述故事、甚至创造美的空间?
十年前,三位拥有社工、美术、心理学背景的年轻人,走进北京的一所监狱,尝试用跨学科艺术教育项目打开高墙内的另一种可能。
他们对监狱中传统的“矫正”和“治疗”概念进行了批判性反思,认为不应仅仅把服刑人员视为需要修理的“零件”,而是通过绘画课、正念练习等鼓励服刑人员自我表达、感受非评判性。
一位学员分享了自己在艾滋病医院做义工的经历。尽管他过去犯过错,但仍展现出人性的光辉。他画了一颗弯曲的钉子,并写下“请记得有人正经受绝望”。
这不是改造,也不是治疗,而是一次关于“人如何被看见”的实验——因为再严厉的惩罚,也不应抹去一个人作为“人”的基本尊严。
那群改变台湾教科书的年轻人
节目:《放晴早安》
图源:美感教育社群「美感细胞」官网插图
点击图片查看播客
一群台湾大学生在欧洲见识到无处不在的美感熏陶后,萌生了让美触达普通人的想法。
他们发现,从小学到高中,教科书是陪伴孩子时间最长的读物,远超过电影、小说与影视剧,是最平权的美感资源,并以此为切入点,开启了教科书改造之路。
这份“想当然”的理想,居然由这群大学生推动,落地成“做得到”的实践。
没有足够多的专业设计师,就用现有力量先做出第一版,让更多人看到、提出修改意见,不好就改、错了就调;撬动体制屡屡碰壁,就从成员的教职工家属所在学校开始行动。
过程中,他们也迎来了来自学校、出版社、教育部门的不同声音。这群大学生要如何面对呢?
野猪频伤人,人兽共存难题如何破解?野保工作者这样说
节目:《自然选择NaturalSelection》
图源:民间公益环保组织“猫盟”
点击图片查看播客
野猪繁殖期是秋季,庄稼成熟期也在秋季,秋天的田地对野猪来说就像食堂开饭了。
正因如此,野猪秋季入田,误入农户,与人类发生冲突的概率才会相对较高。播种不同季节成熟的庄稼能帮助防范野猪伤人。
猫盟“豹乡田”项目主管Hannah,结合长期一线野生动物保护实践与农村生活经历,将鲜为人知的“野猪世界“娓娓道来。
野猪喜欢在树林土地里刨坑,它刨出的坑积水后变成树蛙栖息地,养活无数小微生物,生物活动又会滋养大树,物种多样性靠野猪保护。
人兽怎样才能和平共存,这期播客虽然没有给出斩钉截铁的问题解法,但给出了它们生活世界的丰富细节,让远离大自然的我们可以对野兽有多一些了解,多一些好奇。
在梳理这十期解困播客代表单集的过程中,小组成员发现,由于中文播客节目的形态目前仍然较为单一(多以对话聊天的方式呈现,少有欧美叙事型节目的探索),因此在一定程度上未能实现多元信源的充分呈现。对话聊天过程中的讲述视角可能过于单一,往往呈现的是泥泞中披荆斩棘的“英雄故事”。这也让我们心生一问:这些被娓娓道来的内容,究竟是可被参考的解困之法,还是仅为个体的经验分享?
但毋庸置疑的是,这些以解困为导向的播客,让诸多社会结构性议题走入了公共讨论的视野,让系统性支持的缺位、社会观念间的深层张力被更多人看见。也让听众在聆听中,既读懂了社会问题的复杂肌理,也知晓了那些正在发生的草根解困行动,看见平凡人在困境中躬身摸索的力量。
不可否认,此番观察仍受限于现有样本,也囿于小组成员对中国解困叙事方法的认知边界,因此以上思考与发现,都只是对音频解困叙事的初步探索。未来,“解困”仍会持续关注解困播客的成长与发展,也将尝试对比不同媒介形式中的解困叙事表达,在持续的探寻与思考中,更深入地感知解困式报道的内核与生命力。


