“碰一碰”的童年:儿童手表里的社交小世界
周三下午,最后一节课下课铃刚响,常州市新北区河海实验小学的走廊里,立刻响起一阵细碎的“嘀嘀”声。五年级的锐锐把胳膊肘支在栏杆上,指尖在蓝色小天才手表屏幕上快速滑动——他正在往“放学小分队”群里发刚拍的走廊照片。前桌瀚瀚跑过来,手腕一抬,两块手表轻轻相碰,“嘀”的一声,新的好友申请弹出。“快进奥特曼群,刚才有人发了新剧集截图!”瀚瀚话音未落,锐锐的手表已经震动起来。
这是锐锐的“课后日常”。因为爸爸常年出差,妈妈工作繁忙,他常常一个人上下学,回家以后也总坐在座位上发呆。“想找人玩,但不知道怎么联系。”锐锐说。直到姐姐为他买了这块儿童手表,陆续加了班里11个同学,发贴纸、分享趣事、比日常步数,“原本无聊的课余时间,一晃就过去了”。
锐锐展示自己的手表社交圈
在南京、常州、重庆等多地小学,这样的场景每天都在上演。儿童手表早已超越了最初的定位、通话功能,演化成孩子们的“社交宝贝”。
被手表填补的碎片时光
“课间十分钟太短,凑不齐一局捉迷藏;放学路上只有奶奶接送,没人一起说笑;午休时同桌趴着睡觉,只能自己坐着发呆”,来自六年级学生小言的描述,道出了许多小学生的日常。
三年级的小葫芦对此感触尤深。他最好的朋友乐乐去年转学去了苏州,从前天天黏在一起的两人,只能靠妈妈们的微信偶尔视频。“想跟乐乐分享学校的趣事,得等妈妈下班才能发微信,有时候等回复了,我都忘了想说啥”,小葫芦委屈道,“视频通话也总凑不上时间,要么他在写作业,要么我要上兴趣班,好害怕好朋友慢慢变远”。
六一儿童节那天,妈妈终于满足了他的愿望,小葫芦第一件事就是和乐乐的手表绑定好友。
生日前一周,小葫芦用手表给乐乐发语音邀请:“下周六我生日,你来我家做客呀,我们一起吃蛋糕、搭积木!”看到乐乐回复的“好呀”和笑脸贴纸,他蹦着跑去告诉妈妈准备零食。“没有手表,我没法随时跟乐乐说想他,也不能这么快邀请他来”。小葫芦晃了晃手腕,认真地说,“手表就像小桥,就算隔了城市,我们的友谊也不会断。”
而对于一些内向的孩子来说,手表更像是一位“社交助手”。二年级的小弦刚入学时,总在课间偷偷抹眼泪,“同学都有好朋友,我不敢跟他们说话”。妈妈给她的儿童手表加了3个同小区的同学后,小弦每天放学路上都会发语音:“今天老师表扬我了”“我妈妈买了草莓味饼干”,哪怕对方只回一个笑脸贴纸,她也会开心好久。而小弦的爸爸陈先生说,现在女儿已经能主动和同学线下玩耍,“手表成了她的社交跳板”。
虽然龙锦小学二年级班主任周老师表示也曾遇到过棘手的情况:“有个二年级孩子,课间总抱着手表发消息,同学喊他玩滑梯也不去,甚至上课偷偷把手表从书包里拿出来看,提醒了好几次都没用……低龄儿童的自控力还没发育成熟,很容易被手表里的互动吸引,忽略现实中的社交和活动”。
但她通过观察发现,儿童手表在相对有自制力的孩子手里或许可以发挥很重要的作用。爱用手表社交的孩子“除了一直比较活泼外向的,腼腆内敛的小孩也用得很多”。她解释道:“手表给了他们一个‘低门槛陪伴’,不用费力找话题,不用害怕被拒绝,刚好填补了无聊空白”。
比起“点赞数”,更在意“一起玩”
大人总担心孩子用手表会攀比品牌、沉迷点赞,但在采访中,许多孩子对儿童手表功能的开发和使用都相对理性。相比于点赞多少、手表是新款还是旧款,孩子们更关心“能不能碰一碰加好友”,更在意“发的东西有人看、有人回应”。
五年级的小茉,手表是姐姐买的,她最喜欢“摇一摇加好友”功能。“只要是同一牌子,摇一摇就能加上,我们班很多同学都有手表,大家经常一起发照片、聊天气”,小茉展示着手表里的聊天记录,全是卡通贴纸、简笔画和日常碎碎念,没有一句攀比的话。而四年级的小涵也同样表示,儿童手表的用处并非只有社交、玩耍,还可以用来学英语、听故事等等。
小茉与小涵展示手表功能
所谓的“排行榜功能”,在孩子眼里也与功利关联不大。小葫芦告诉记者,手表里有运动能量排行和步数排行,有的同学会摇手表刷步数,并称自己有时候也会这样。当被问及原因,他的回答出人意料:“不是想拿第一炫耀,是因为好朋友都有三四十个好友,他们不会翻下面的,我想拿第一让他们看到我的名字”。周老师就是小葫芦的妈妈,她补充道,孩子们很少交流等级和积分,“聊得最多的还是日常生活、兴趣爱好”。
学者邹禧乾、殷玮的研究也显示,电话手表的多模态交互(语音、视频、表情包)其实可以弥补隔空交流的语境缺失,让儿童能精准传递情感,尤其对文字表达能力较弱的低龄儿童,是重要的情感补偿工具。
在孩子眼里,线下追跑打闹是“一起玩”,线上碰一碰发消息也是“一起玩”。正如锐锐所说:“跟好朋友聊天,不用聊大事,随便说点什么都开心,这样就不无聊了”,本质都是想找个同伴,获得一份简单的归属感。
从误解到放心
小葫芦的妈妈周老师,一开始坚决反对给孩子买手表:“他就在我工作的学校上学,我觉得手表不是必需品,还怕他沉迷影响学习”。她在小红书上也经常刷到不少家长的“同款困扰”:“有家长说孩子半夜偷偷起来看手表消息,还有的孩子因为手表没电哭闹不止,甚至有低年级孩子模仿手表里的‘恶作剧贴纸’跟同学吵架。这些情况让我意识到,即使是‘轻度使用’,也需要时刻关注孩子的状态”。
但后来看到孩子周末总在家里发呆,又多次提出想要,才松了口。“买了手表以后,没想到他就只是跟同学聊聊天、发发图片,每天就用十几分钟,甚至还开朗了不少,”周老师说。
锐锐的姐姐最初给弟弟买手表,则纯粹是出于安全考虑。“弟弟由于年纪小,生活不太能自理,而爸爸不在家、妈妈要上班,有时候他一个人在家,我们不放心”。让她意外的是,手表不仅实现了定位、即时通讯的功能,还让锐锐变得更独立了:“有时候妈妈上班,他会通过手表打电话让我点外卖,手表里还有零花钱功能,春游秋游能自己买水和零食”。当然,姐姐也发现了问题:“他会忍不住一直看手表,哪怕没什么消息,也想点点看看”。
学校门口随处可见通过手表与家长联系的学生
五年级班主任朱老师反映,一开始班里禁止带手表进教室,“怕上课发出声音干扰秩序,也怕分散孩子注意力”。但之后发现不少孩子偷偷玩,影响学习,“后来我们约定,上课必须关机,反而没孩子乱玩了”。
她经过观察,愈发清晰地感受到成人世界的焦虑与孩子世界的纯粹之间的错位:“家长们总忧心忡忡地跟我聊,怕孩子因为手表品牌好坏互相攀比,怕孩子沉迷线上社交耽误学习、忽略现实相处。但我每天看着孩子们课间和课后的状态,才发现这些担忧大多是我们成年人的‘自我投射’。”
朱老师语气里满是感慨,“其实他们在意的从来不是手表的价格标签、是否是最新款式,而是这块小小的设备能不能帮他们找到想说话的人,能不能让他们在想念好朋友的时候随时发一句问候,能不能在课余时间快速找到‘一起玩’的同伴。”
教育部2021年发布的《关于加强中小学生手机管理工作的通知》,对儿童电子产品进校园作出规范,要求确有需求的须经家长同意、书面申请,进校后交由学校统一保管。
在重庆市旭辉小学,老师和孩子约定了“手表使用规则”:课间可用10分钟社交,上课、午休必须关机;不允许用手表发不礼貌的内容,发现后暂停使用一周。“引导比禁止更有效,孩子知道规则,反而会更自觉。”班主任江老师说。她补充道:“对于一、二年级的孩子,我们会每天提醒‘手表使用时间到’,还会通过‘积分奖励’鼓励他们主动放下手表,低龄儿童需要明确的指令和正向激励,才能慢慢养成自控习惯。”
而周老师所在的常州市龙锦小学,则采取了“分类管理”的方式:“一般情况是不允许带手表进学校,会影响课堂秩序”,但“对于特殊情况,如是老人接送的孩子,可以允许带手表,但必须关机放在书包柜;上课期间发现使用,会暂时保管”。她解释道:“小学生自控能力差,但也存在一些特殊情况,合理的规则能让他们学会自我管理”。
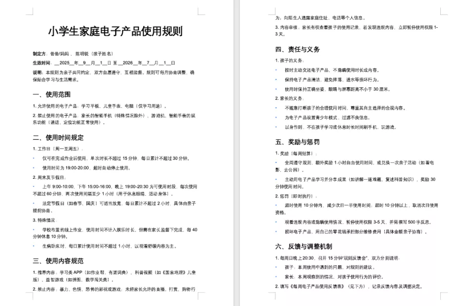
家长们也与孩子有自己的“小约定”。小茉的姐姐与小茉规定:“周一到周四不碰电子产品,包括手表;周末可以使用,但使用时长不超过一小时”。锐锐的姐姐则和弟弟约定:“放学路上可以带手表方便联系,回家后则需要先写作业;周末留出半天‘无手表时间’,全家一起出门玩”。
锐锐家长与锐锐制定的电子产品使用规则
家长和老师的这种引导行为,恰与2024年1月1日起施行的《未成年人网络保护条例》要求相契合。条例明确规定,未成年人的监护人应当合理安排未成年人使用网络的时间,引导未成年人通过网络学习有益的知识、技能,养成良好的上网习惯。
从最初的定位通话工具,到如今集社交、支付、学习功能于一体的“迷你终端”,儿童手表的功能演化,折射出家长需求与儿童需求的双重演变。
但这种功能丰富化也带来了新问题,最突出的就是“品牌壁垒”——不同品牌的儿童手表之间,往往无法实现“碰一碰加好友”功能。
锐锐的手表是小天才,妈妈朋友家的女儿二萌用的是小米手表,“因为品牌不同,加不了好友,二萌特别失落”。
不过,六年级的小言已经找到了解决办法:“不能加好友没关系,我会跟她们要电话号码,照样可以电话联系”,这种变通能力,或许是数字时代儿童成长的必经之路。
值得一提的是,近日《儿童手表安全技术要求》强制性国家标准获批发布,明确规定了产品应“允许不同品牌手表之间交换电话号码和昵称”。这意味着长期被诟病的儿童手表社交封闭生态将被打破,市场与行业格局有望迎来重塑。
葛莺学者也在《电话手表与儿童社会交往的强化和窄化》中提出建议,家长要辩证看待手表的利弊,既要利用其社交功能拓展孩子的交往空间,也要警惕资本逻辑带来的攀比、沉迷风险。此外,手表厂家应加强功能兼容性,打破品牌壁垒,同时优化奖励机制,减少“为积分加好友”等功利性社交引导,为儿童提供更开放的社交环境。在社会层面也应督促平台定期整改,公布安全隐患,相关部门需制定儿童媒介使用的专项规范,保障儿童的媒介权益与安全。
中国教育科学研究院2025年8月发布的《中国智慧教育发展报告(2024-2025)》指出,智慧教育已进入“人机和谐共生”的发展阶段,儿童智能终端的合理使用是其数字素养培育的重要载体。报告提出的“3C”发展理念中,“联结为先”则明确了技术应成为儿童拓展社交、构建关系的桥梁,而针对6-12岁儿童的实践案例显示,电话手表等具身性媒介,正通过“场景训练”等教育新方法,帮助儿童提升社会情感联结能力。
采访接近尾声时,小葫芦向我们展示了他手表里的聊天记录:有和转学同学的表情包互动,有生日聚会的照片分享,还有周末出游的约定。“手表坏了的时候,我特别着急,怕联系不上好朋友”,他晃了晃手腕上的手表,屏幕上还停留在和同学的聊天界面。


