王一博续签乐华娱乐,获千万股权激励窥娱
王一博已与乐华完成续约,社交平台正式改名家人们,顶流续约大戏尘埃落定!2026年3月27日,乐华娱乐正式官宣与王一博续约,还抛出1250万股股权激励大礼包。这可不是普通续约,直接把王一博从“签约艺人”变成“股东合伙人”,打破了内娱顶流与经纪公司的传统合作模式。
从2011年被发掘到现在,王一博和乐华已携手15年,从青涩练习生到内娱顶流,再到如今的利益绑定,堪称内娱经纪合作的缩影。
今天就一文读懂这场续约全貌,看看股权激励的门道,以及公告里的隐藏细节。
一、时间线梳理:15年相伴,从练习生到顶流的双向奔赴
要懂这次续约的意义,先回顾双方15年合作历程,每一个节点都藏着彼此的磨合与成就。
2011年,14岁的王一博因街舞比赛被乐华发掘,成为旗下练习生。彼时乐华还不是港股“艺人经纪第一股”,他每天泡在练习室,默默打磨唱跳功底。
2014年10月,王一博与乐华正式签约,以UNIQ组合成员身份出道。
刚出道那几年,组合发展不顺,他知名度不高,只能靠综艺、小角色积累经验、打磨实力。
2019年是转折点,王一博凭借《陈情令》“蓝忘机”一角爆红,商业价值爆发,代言、影视资源不断,成为乐华的核心支柱。
此后他为乐华贡献的收入占比逐年飙升,最高超60%。
2022年10月,双方第一次8年合约期满,顺利续签4年至2026年10月。
此时的王一博已底气十足,成立独立工作室、签约CAA、注册个人商标,逐步减少对乐华的依赖。
2026年3月27日,乐华官宣续约,而前两天抛出的1250万股股权激励计划,让这场续约更具分量。
15年时间,王一博与乐华的关系早已超越普通艺人与经纪公司。
二、股权激励详解:1250万股“金手铐”,背后的商业逻辑不简单
这次续约最受关注的,就是乐华拟授予王一博的1250万股受限制股份单位,这正是乐华留住他的“杀手锏”,背后藏着清晰的商业逻辑。
关键细节一眼看懂:1250万股占乐华已发行股份的1.51%,按最新收盘价算,总价值近2500万港元(约2140万元人民币),而王一博的认购价仅0.01港元/股,近乎“白送”,足见乐华诚意。
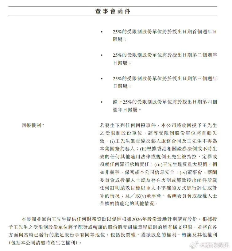
但这份股权激励有四年归属期,每年仅能解锁25%。也就是说,王一博要完整拿到股份,必须未来四年持续与乐华合作,不能解约、违约。
还有严苛失效条款,若王一博不再是乐华签约艺人、出现严重违约或触犯法律,未解锁股份将被收回。
这副“金手铐”,把双方利益牢牢绑定,既稳住乐华核心资产,也保障了长期合作。
核心逻辑很简单:乐华太依赖王一博了。2024年他个人创收4.59亿元,远超其他艺人总和;2025年乐华艺人管理收入占总营收88.4%,其中王一博贡献绝大部分。
此前“王一博不续约”的传闻,曾让乐华股价周线五连跌,而续约公告当天股价上涨2.51%,足见他的重要性。
股权激励让他从“打工者”变“合伙人”,个人利益与公司股价挂钩,实现双赢。
值得一提的是,这次股权激励用的是2025年回购的库存股份,未增发新股稀释老股东利益,既显财技,也体现对王一博的重视,堪称内娱新型绑定模式。
三、续约对双方的意义:乐华稳根基,王一博获自主
这场续约是双向共赢,彻底打破“顶流必解约”的内娱魔咒,双方都能收获自己想要的东西。
对乐华而言,续约王一博就稳住了“半壁江山”。乐华业务高度依赖艺人管理,王一博是核心支柱,若失去他,营收会大幅收缩、股价承压,而目前公司暂无能替代他的顶流,练习生孵化也需时间。
通过股权激励,乐华不仅留住核心资产,还能借王一博的号召力巩固行业地位,为潮玩等新业务的发展争取时间。
对王一博来说,续约是权衡后的最优解。虽有粉丝希望他解约,但留在乐华能获得足够自由度,公司一直支持他的赛车爱好、纪录片《探索新境》拍摄等个人发展。
更重要的是,成为股东后,他的身份从艺人变成合伙人,话语权提升。
而且他的工作室本就有独立运营权,续约当天他将微博ID改为“王一博·YIBO”、去掉UNIQ前缀,就是个人品牌进一步独立的证明。
对比肖战、杨幂等脱离传统经纪公司的顶流,王一博选择股权绑定的长期合作,既保留自主性,又能借助乐华资源稳步发展,更为稳妥。
四、法律层面解读:“服务供应商”一词,藏着哪些门道?
3月25日乐华的股权激励公告中,当时公司提议授予王一博1250万股股份,并将他定义为“公司服务供应商”,而非“签约艺人”,这一细节引发不少讨论,背后藏着法律层面的讲究。
从法律角度看,“签约艺人”与经纪公司是经纪与被经纪关系,艺人演艺活动多由公司安排,公司抽取佣金;而“服务供应商”更偏向平等合作,王一博以个人或工作室名义为乐华提供演艺服务,并非单纯隶属关系。
这一表述既体现合作模式升级,也暗藏乐华的绑定心思。3月25日发布股权激励公告时,双方尚未正式续约,乐华仅“寻求长期合作”,此时定调“服务供应商”,就是为后续合作模式铺路。
此前双方是传统经纪合约,如今则升级为“股东+合作”的混合模式,既保障乐华权益,也最大化尊重王一博的自主性。


