张雪峰生前愿望达成萌神木木
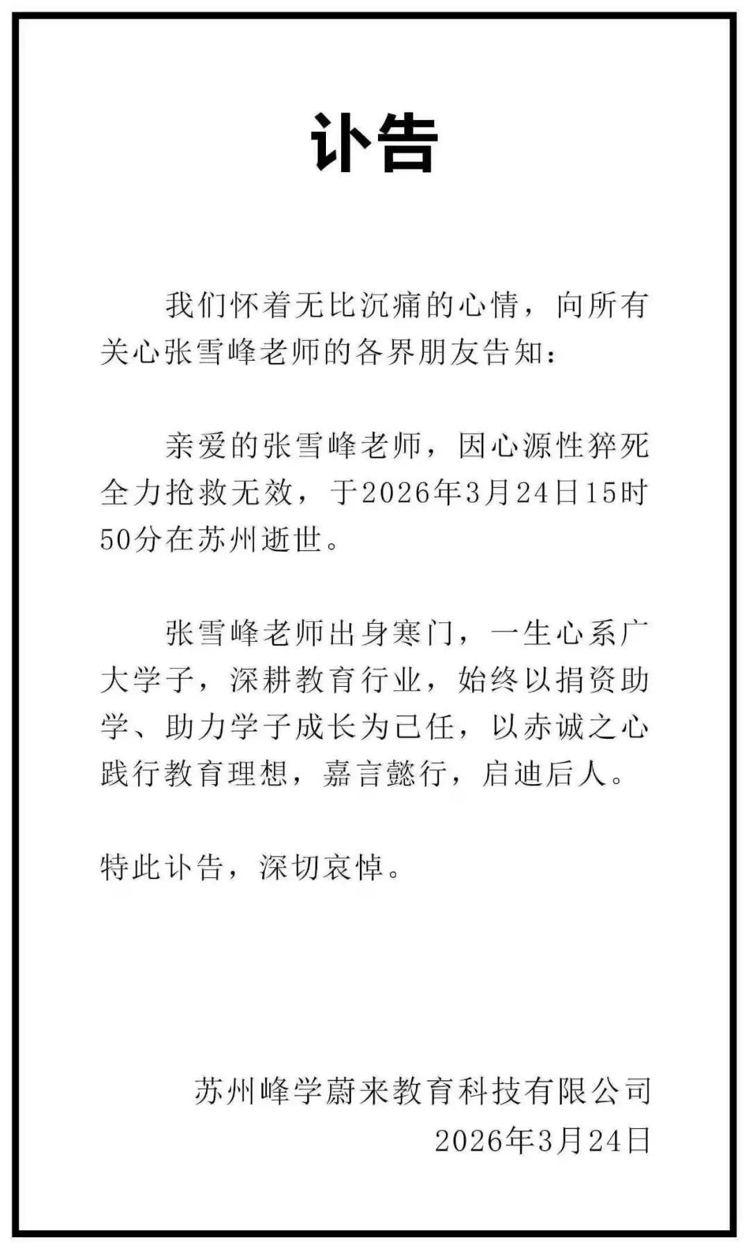
网红教育博主张雪峰离世,年仅41岁,引发网友震惊。据悉,公司讣告显示他是因“心源性猝死”,上午还在直播,中午却因心脏骤停送医。
随着张雪峰离世,不少网友担心购买的课程业务是否兑现,公司总经理表示目前各项业务正常运营,团队稳定,会充分保障学员和员工的权益。当地部门也表示会继续支持公司发展,公司和家属会尽力做好善后工作,感谢大家支持。
关于死亡,张雪峰曾聊过这个话题,他表示“目标是如果有一天我死了,各大社媒热搜是张雪峰死了”,就此成为一代人的大众回忆,至于挣多少钱不重要,帮大家最重要。
如今,离世消息公开,张雪峰去世消息瞬间登上微博热搜榜一,前四个相关热搜直接显“爆”,其他平台也立马登顶榜一。
张雪峰其他社媒基本都是宣传工作的工具,微博还保留一些个人想法。翻看他最后的几条留言,不难看出有很多遗憾,尤其是那句“今天特别想写点什么,还是算了吧”,再也没有机会写了。
提到张雪峰,大家记忆最深的是每年高考报考院校专业时的网红老师,一举让他从一个普通的教培老师成为了身价过亿的大网红。
张雪峰原名张子彪,自幼家境贫寒,家中父母“望子成龙”的愿望极强,只要“没考到前三就要挨打”,也从而塑造了他对成功的渴望。高考是他的人生转折点,高考分数只超出了一本线十几分的他,利用当地二本招生信息差填报了一本大学郑州大学。上大学后他勤工俭学,进入考研机构工作但并不受学生青睐。
之后,他猛攻各地招生和专业信息,将其整理成相声般的段子讲给学生听。2016年,他凭借《七分钟解读34所985高校》的内容爆红网络,之后又在网上指导家长,通过这种幽默的方式点出了教育信息差,迎来了一大波家长拥趸。
随着受众人群扩大,张雪峰的事业也做得越来越大,创立了自己的教培公司,但树大招风,张雪峰也因为一些言论引发过争议,比如“文科都是服务业”、“孩子非要报新闻学就打晕他”,这些言论踩中了一些群体的喜好,流量颇大。
随着张雪峰知名度越来越高,他的争议也越来越大,后来在直播中怼网友被禁言,遭遇了一段时间的封禁。账号解封后便又开启了长期直播,但流量及关注度大不如之前。
还有所谓的出轨风波,张雪峰表示是一场乌龙,看演唱会的女子就是他老婆,只是瘦了。女儿也发文表示妈妈有在努力减肥。据悉,张雪峰和老婆是闪婚,两人交往40多天就领证了,老婆比他小7岁,两人的孩子目前10岁左右。
至于张雪峰的父母,父亲在2022年因为肺癌离世,母亲仍然健在。如今张雪峰猝然离世,希望家属节哀,也希望外界能够给予一些时间,让亲友走出伤痛吧!
最后祝福张雪峰老师一路走好!如他生前说的:“人生真好玩,下辈子还来!”


