张雪峰猝死,刚被马拉松取消名额萌神木木
网红圈突传噩耗!考研名师张雪峰去世,享年41岁!此前有媒体联系到其合作伙伴,对方还否认传闻,连说两个“没有”,似乎当时仍在抢救中,但结果还是没能如愿。晚些时候,张雪峰的公司发布了讣告。
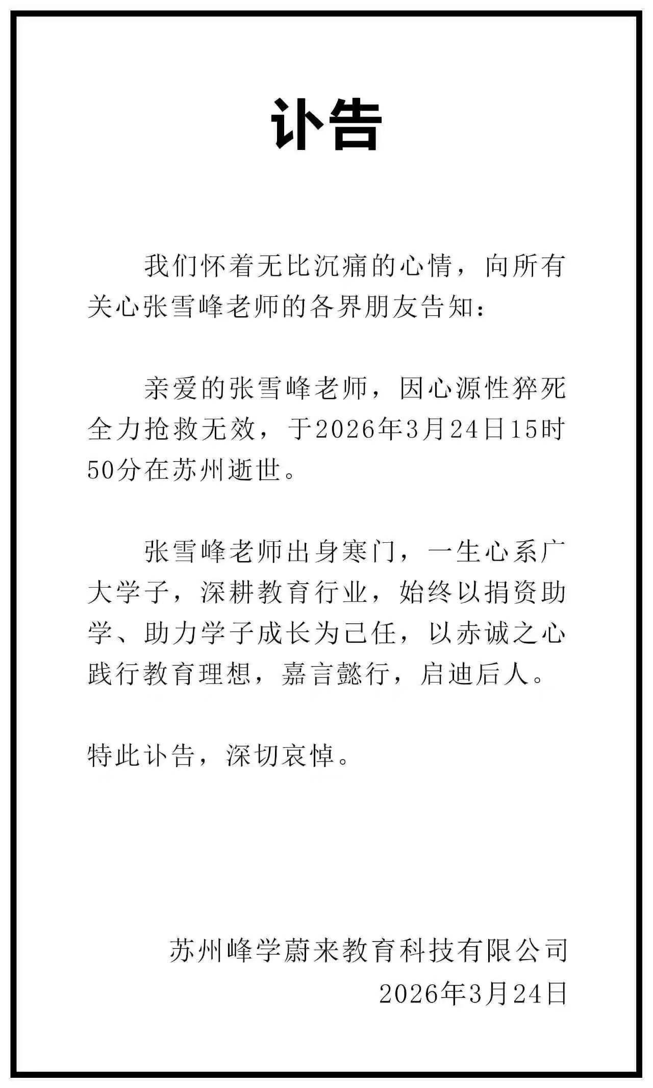
峰学蔚来教育科技有限公司发布讣告,表示:“我们怀着无比沉痛的心情,向所有关心张雪峰老师的各界朋友告知:亲爱的张雪峰老师,因心源性猝死:全力抢救无效,于2026年3月24日15时50分在苏州逝世。”证实了张雪峰猝死的消息,令人唏嘘。
张雪峰生前最后一条微博,还发了一条不明所以的内容,说“特别想写点什么,还是算了吧。”当时评论区就有粉丝劝他多休息。
有网友晒出张雪峰最后直播画面,在去世当天上午,他还在直播。当时张雪峰在直播间的状态还是很不错的,还和直播间的家长们互动打趣,说“初中的孩子刚出门,小学的孩子在吃饭,高中的孩子在背书,他们的家长在看我。”听上去,像是早起直播。
张雪峰说话口齿很清晰,整个人收拾得非常干净利落,精神面貌也很不错,光看早上直播的画面,很难让人相信,他会在下午猝死。
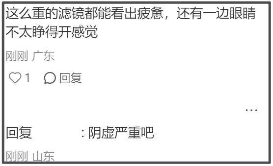
不过当时也有网友看出来,哪怕是在直播滤镜下,张雪峰的面部状态也很疲惫,眼袋下垂,一边眼睛看着都像睁不开似的。有网友透露他是心脏有问题,过度劳累,透支身体。
网传张雪峰是3月24日中午,在公司跑步机上心脏骤停。早起工作直播,中午还健身,张雪峰一上午的工作量和运动量都不算小。
据网友爆料的张雪峰朋友圈显示,张雪峰3月22日,也就是事发两天前,还打卡跑了7公里,前一天也是如此,连续两天都是超长距离跑步。3月份一共跑了72公里,这个运动量对于每天还上班的人来说,确实不小。
但张雪峰似乎是长跑爱好者,就在去年3月,他还跑了无锡马拉松,整个赛程跑下来还接受了采访,当时的状态还不错。2026年张雪峰似乎再次报名了无锡马拉松,朋友圈晒出的两天连续跑7公里,似乎就是在为马拉松做热身。
但不知道什么原因,今年的无锡马拉松组委会把张雪峰的名额取消了,难道是因为体检没过?不过,从那天之后,张雪峰也没再发跑步打卡的朋友圈。
其实张雪峰的运动强度和工作强度都很大,而且饮食也谈不上规律,在传出张雪峰去世的几小时前,他的个人账号还更新了动态,画面中张雪峰头发已经白了不少,看样子身体是有点儿小问题的。桌子上摆满了外卖盒,都是一些重油重盐,高热量的食物。
而且在张雪峰账号的视频当中,他似乎经常吃外卖,边吃饭还在边录视频,工作很忙碌。
在张雪峰去世之后,他的社媒头像和背景图都换成了黑白的,似乎是团队在以这种方式悼念他的离世。
只能说人生无常,上进的同时也要注意劳逸结合。最后就希望张雪峰老师一路走好,也希望家人能够节哀!


