这样吃番茄,减轻脑衰老和记忆力下降新药说
年龄越大,记忆力大不如前,这是很多人都会遇到的烦恼,包括我在内,明显感觉记忆力不如以前了。科学研究一直在探索如何延缓这一过程,而饮食干预,正受到越来越多的关注。
近期,发表在 Redox Biology 期刊上的一项研究论文,探讨了番茄中的番茄红素如何通过激活肝脏-大脑成纤维细胞生长因子-21(FGF21)信号通路来改善与衰老相关的认知障碍。在衰老小鼠中补充番茄红素可以减轻脑衰老和记忆力下降,改善神经元退化和突触损伤。
番茄红素是一种天然存在于番茄中,是一种强大的抗氧化剂,能清除自由基,还有助于调节血脂和血糖,但是缺少对神经系统保护作用的证据。该研究使用15个月大的衰老小鼠(相当于人类老年)进行实验,给它们喂食添加了0.03%番茄红素的食物,持续3个月。
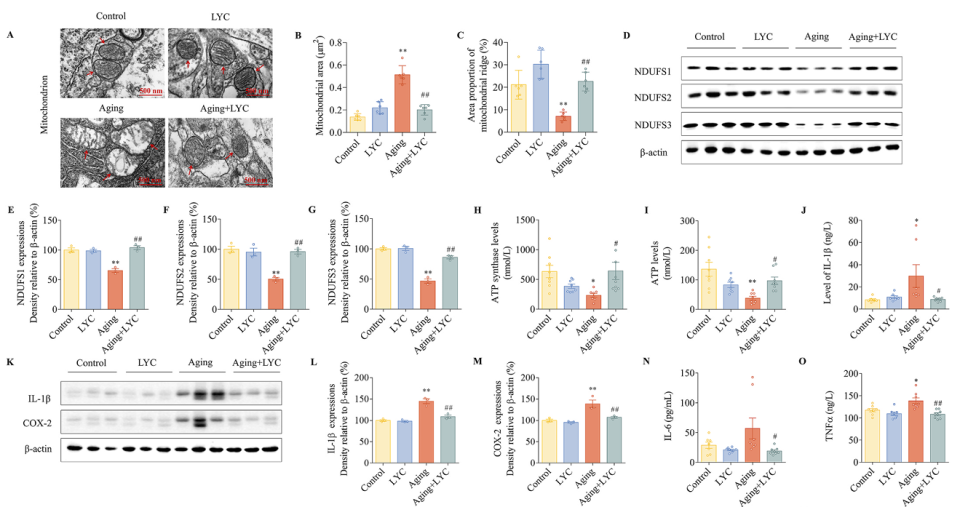
番茄红素确实能改善衰老导致的记忆力下降。 在空间工作记忆测试(Y迷宫实验)中,衰老小鼠的表现显著下降,而补充番茄红素后,它们的记忆能力得到了显著改善。同时,番茄红素还减少了大脑衰老相关的标记物,比如脂褐素和SA-β-gal的积累,并降低了衰老蛋白P21和P53的表达 ,这都表明它对大脑衰老有积极的保护作用。
番茄红素确实能保护神经元,修复损伤! 衰老小鼠的神经元出现了萎缩和变形 ,神经元数量也减少了。但番茄红素显著保护了这些神经元的健康和数量。它还提升了对神经发生和神经可塑性很重要的神经营养因子,比如BDNF和NGF的水平。
促进神经信号传递的突触囊泡融合。 神经元之间的交流依赖于突触囊泡的精确融合和神经递质的释放。在衰老小鼠中,突触囊泡在突触前末端堆积 ,表明融合过程受阻。番茄红素干预缓解了这种堆积。研究发现,番茄红素增强了负责膜融合的关键蛋白复合体SNAREs之间的协作。
对抗炎症和氧化应激。番茄红素有效地抑制了衰老引起的脑内小胶质细胞和星形胶质细胞的过度激活,降低了促炎因子的水平且提高了抗氧化酶(SOD, CAT)的活性和GSH水平,降低了氧化损伤标志物MDA和H2O2的水平,全面提升了大脑的抗氧化能力。
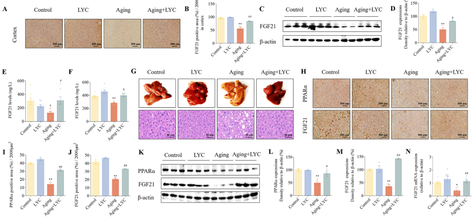
核心发现:番茄红素激活肝脏-大脑FGF21信号。 研究发现,番茄红素显著提高了衰老小鼠大脑和血浆中的FGF21水平(长寿激素),它改善了衰老导致的肝脏损伤,并提高了肝脏中关键蛋白PPARα和FGF21的表达 。
为了证明肝脏来源的FGF21在番茄红素的脑保护作用中重要性,研究人员通过注射AAV-shFGF21(一种基因干扰技术)来阻断FGF21信号。结果显示,敲低FGF21后,番茄红素对衰老小鼠的所有益处几乎都消失了。 敲低FGF21不仅阻碍了番茄红素改善记忆的功能,还加剧了大脑衰老、神经元变性、突触损伤、线粒体功能障碍、神经炎症和氧化应激。
这项研究不仅证实了番茄红素对抗衰老引起的认知障碍的潜力,它明确指出了肝脏-大脑FGF21信号通路是其中的关键 。这为通过饮食干预(比如富含番茄红素的番茄)来改善认知功能提供了新的科学依据,同时也表明FGF21可能是未来治疗年龄相关认知损伤和神经退行性疾病的一个潜在靶点。
红色的番茄尤其是成熟的,番茄红素含量最高,所以尽量选熟透的番茄。如果想要获得更多的番茄红素,可按照上图方式处理番茄。
参考资料:Lycopene alleviates age-related cognitive deficit via activating liver-brain fibroblast growth factor-21 signalling


