ADHD是什么病?红星新闻
3/4/2026
什么是ADHD?
据科普中国,ADHD,全称“注意缺陷-多动障碍”(Attention Deficit HyperactivityDisorder),是一种神经发育障碍,也就是我们常说的“多动症”。顾名思义,ADHD既可能表现为“注意力缺陷”,也可能表现为“多动”和“冲动”。
不过,需要澄清的是,ADHD的核心问题并不在于“注意力不足”,而在于“注意力调节失灵”。也就是说,有ADHD的,并非完全无法专注,而是像一台老旧的收音机,信号忽强忽弱,因此会表现为一会儿过度专注,一会儿分心到天边,完全无法掌控注意力的“频道切换”。
生命时报指出,ADHD并非儿童的专病,成年期多有5种表现:
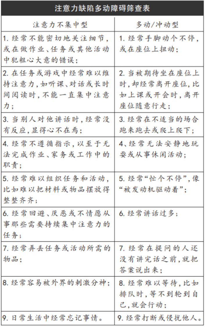
下表可帮助初筛多动症,可以对照测验。如果在两类指标中,有6条或6条以上症状时,就要警惕。


