国台办高层人事异动ETtoday
2/28/2026
据大陆人社部网站,大陆国务院任免国家工作人员,其中,任命国台办经济局长兼发言人彭庆恩为国台办副主任。目前,国台办领导高层形成“一正四副”的格局。
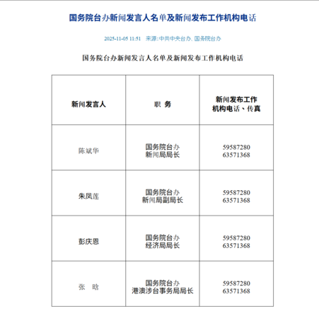
大陆国台办官网“机构设置”页面目前已经更新,可见“一正四副”领导格局,主任为宋涛,副主任依序为潘贤掌、吴玺、赵世通、彭庆恩。不过,截至发稿,官网的新闻发言人名单中,彭庆恩仍在列,并还标示著“经济局局长”职务;该页面更新日期尚停留在去年11月5日。
彭庆恩于2024年底接任国台办经济局长,并于去(2025)年10月下旬亮相,开始兼任发言人职位。
彭庆恩在国台办历练完整,先后在研究局、秘书局、经济局都有工作经验,不论是对台研究、两岸经贸业务都十分熟悉,也是国台办“知台派”代表之一。2006年到2017年在经济局工作约11年期间,除了短暂经历陈水扁、蔡英文时代,彭庆恩完整经历马英九8年执政时期,也是两岸经贸交流最高峰的年代。
彭庆恩生于1969年1月,河南叶县人。1995年7月毕业于北京大学社会学系社会学专业研究生,同年加入国台办工作。1995年7月到1996年7月在国台办研究局干部(其间:1996年4月到12月在甘肃省临夏州广河县任职)。
1996年7月到2006年12月,彭庆恩担任国台办研究局三处副主任科员、研究局三处主任科员;2000年8月到2003年11月担任秘书局综合处主任科员、综合处副处长;2006年12月到2010年11月担任经济局四处处长、2010年11月到2017年8月担任经济局副局长。


