作家杨本芬,承认抄袭环球网
2/27/2026
近日,凭借《秋园》《我本芬芳》等作品走红的畅销书作家杨本芬陷入抄袭争议。
2月27日,杨本芬在其社交账号上发文,承认袭用他人语句的行为违背写作伦理,并为此向相关作家及所有读者致歉。
文中称,她“有时候觉得别人的表达更妥帖,便也用到自己笔下”,并表示“一个作家是不能用别人文字的,哪怕一句也不行”。
近日,博主“抒情的森林”发文指出,杨本芬的畅销作品《秋园》《我本芬芳》《豆子芝麻茶》等涉嫌抄袭,其内容在句式结构、意象表达上,与作家霍达、王朔、余华等已出版发行的作品高度相似。
博主“抒情的森林”发布的作品对比图
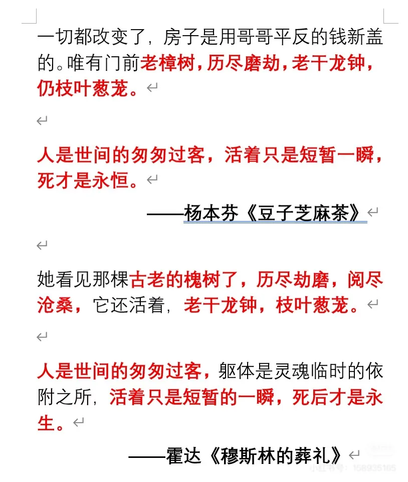
其中,杨本芬最出名的代表作《秋园》与王朔《我是你爸爸》有部分段落的高度重合;代表作之一的《浮木》与约翰·格里森姆的《超级说客》有部分段落相似;《豆子芝麻茶》与知名作家余华的《在细雨中呼喊》以及霍达的《穆斯林的葬礼》存在多处语句相似。
杨本芬 资料图
公开信息显示,杨本芬1940年出生于湖南湘阴,在2000年前后开始文学创作。2020年6月,80岁的她出版首部作品《秋园》,豆瓣评分高达8.9分,此后相继推出《浮木》《我本芬芳》《豆子芝麻茶》等畅销作品。其中,《秋园》累计加印超50次。


