Nature发文:改写自闭症治疗困境中国科学报
以自闭症为代表的神经发育性疾病正困扰着无数家庭,长期以来“无药可用”的困境让患者家庭背负着沉重的身心与经济压力。北京时间2月19日凌晨,国际权威学术期刊《Nature》在线发表一项重磅成果,为这类疾病的基因治疗带来突破性进展,这项研究通过构建人源化的突变小鼠模型,验证了脑内精准基因编辑的可行性,同时研究进一步证明该技术具备跨物种应用的可行性,为后续临床试验积累了充足的前期数据。
上述研究由上海交通大学医学院附属新华医院发育行为儿童保健科及教育部-上海市环境与儿童健康重点实验室教授李斐、副研究员杨侃团队,与上海交通大学医学院松江研究院仇子龙教授团队、复旦大学脑科学转化研究院研究员程田林团队和中国科学院分子细胞科学卓越创新中心李劲松院士团队通力合作完成。
发表的论文。本文图片均为研究团队供图
构建小鼠模型,量身定制修复基因缺陷
此次研究聚焦的Snijders Blok–Campeau综合征(SNIBCPS),是一种典型的神经发育性疾病,其“罪魁祸首”已被明确——CHD3基因的突变,这一基因的异常会导致儿童神经发育发育障碍,患者出现自闭症特征、全面发育迟缓、语言障碍、智力障碍及肌张力低下等一系列问题,给患者成长和家庭生活带来极大挑战。长期以来,由于病因复杂、靶向困难,该病始终缺乏针对性治疗方法。
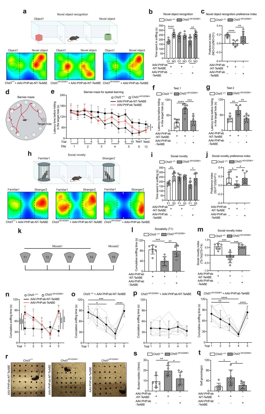
针对临床中已明确的CHD3-R1025W热点高频突变,研究团队首先构建了人源化的突变小鼠模型。这些小鼠完美复刻了患者的核心症状,出现了社交回避、重复刻板动作、认知迟钝、发声异常以及运动不协调等行为异常,为后续治疗研究搭建了精准的“疾病模拟平台”。
研究团队构建人源化的突变小鼠模型
研究团队创新性地设计了一款新型腺嘌呤碱基编辑器——TadA- embedded adenine base editor(TeABE),它就像一位专为修复该基因缺陷而生的“精密工匠”。与传统基因编辑技术可能造成DNA双链断裂的“粗犷操作”不同,这款“工匠”能精准识别并将突变的A·T碱基对修复为正常的G·C碱基对,整个过程如同在书页上修正单个错字,不会破坏DNA的整体结构,大幅降低了基因编辑过程中可能出现的基因组紊乱风险。
为了找到最优质的“修复方案”,研究团队在细胞水平上对数十种引导RNA(sgRNA)与编辑器的组合进行了筛选,最终锁定了编辑效率最高、“误改”风险(脱靶效应)最低的组合。
在完成实验室筛选后,研究团队通过尾静脉注射的方式,将这款定制“基因编辑器”送入突变小鼠体内。令人振奋的是,编辑器成功抵达小鼠多个脑区,实现了精准的靶向修复,且几乎没有对周围正常基因造成影响。
更关键的是,随着CHD3蛋白水平显著恢复,小鼠的行为异常也得到了直接地改善。在三箱社交实验中,原本回避同伴的小鼠开始主动与同类互动;在新物体识别实验中,它们能清晰分辨新物体与熟悉物体,认知缺陷得到缓解;在巴恩斯迷宫学习实验中,其学习和记忆能力也恢复正常。同时,小鼠的运动能力也同步提升,肌张力增强,原本不协调的步态变得稳健。
跨物种应用具备可行性,临床应用未来可期
基因治疗的临床转化,安全性是重中之重。为了确保这款“基因编辑器”的安全性,研究团队通过GUIDE-seq技术在全基因组范围内“排查”可能的脱靶位点。结果显示,在人类细胞中潜在的脱靶位点编辑率均低于1%,在小鼠脑中这一数值更低,几乎可以忽略不计。
此外,研究团队还对编辑过程中可能产生的次要突变进行了功能验证,确认这些微小突变不会影响CHD3蛋白的正常功能,进一步为治疗的安全性筑牢了防线。
要让基因治疗真正走向人类临床,还需证明其在更接近人类的动物模型中同样安全有效。为此,研究团队在非人灵长类(猕猴)模型中开展了鞘内注射AAV9-TeABE实验。结果显示,编辑器在猕猴脑内高效表达并完成拼接,成功检测到明确的碱基编辑活性。这一成果不仅证明了该技术具备跨物种应用的可行性,更为后续临床试验积累了充足的前期数据。
研究人员坦言,从动物模型到人类临床治疗,还有很长的路要走。目前,研究团队已在规划下一步实验,包括优化编辑器结构、探索更安全的递送方式、建立人源类器官疾病模型以及构建大型动物长期安全性评价体系等。希望不久的将来,基于碱基编辑的基因治疗策略为更多神经发育疾病患者带来希望。


