没吃对饭的人,更易患怪病?三联生活周刊
2024年的某一天,澳大利亚一所医院的医生安德鲁·德玛万(Andrew Dermawan)接待了一名50多岁的男性患者,此人自述下肢经常会出现瘀点皮疹,同时伴有血尿和贫血等症状。德玛万医生花了几天时间为病人做了各种检查,结果均为阴性,腹部和下肢CT扫描也没有发现任何异常。
《豪斯医生》剧照
走投无路的德玛万医生决定从病人的生活史入手,希望从中找到一些线索。调查结果显示,病人曾经因过度肥胖实施过胃旁路手术(Gastric bypass surgery),但最近一段时间因经济拮据,他停用了医生为他开的术后营养补充剂,饮食条件也变差了,每天只靠垃圾食品充饥。德玛万医生突发奇想,检查了这名患者血液中的维生素C含量,结果几乎为零。这下终于真相大白,原来他患的是维生素C缺乏而导致的坏血病(scurvy)。
提起坏血病,很多人可能只会想到大航海时代。当年的欧洲人缺乏营养学知识,海员们仅靠面饼和腌咸肉维持生活,导致他们体内严重缺乏维生素C,影响了胶原蛋白的合成。这种维生素是人体无法自己合成的,结果就产生了各种出血症。
德玛万医生将这个病例写成论文,发表在2024年10月22日出版的《英国医学期刊病例报告》(BMJ Case Reports)上。论文指出,坏血病绝不仅仅是一种海员病,如今发达国家的一部分穷人也会因为饮食不当而患上此病,比如美国目前有大约7%的人日常饮食中缺乏维生素C。研究表明,一个人只需连续一个月饮食缺乏维生素C就会患病,大家千万不能掉以轻心。
《我不是药神》剧照
坏血病在中国的发病率相对较低,原因是中国人喜欢吃蔬菜。但也有不少儿童和老年人会因为偏食或者消化功能下降等原因而患上坏血病,需要适当补充维生素C。另外,胃旁路手术会影响病人对食物中营养成分的吸收,手术对象同样需要适当补充维生素C。
既然维生素C如此重要,为什么人体无法合成维生素C呢?要知道,除了少数高级灵长类动物(包括人),以及豚鼠(荷兰猪)和部分蝙蝠,其余绝大部分动物都能自己合成维生素C。研究显示,大约在6000万年至7000万年前,一部分动物体内负责合成维生素C的关键酶(GULO)发生了基因变异,导致其失活。此前有人认为当时这批动物已经具备了从食物中获取维生素C的能力,不再需要这个酶了,因此这个突变属于中性突变,无需修正。
但是,美国得克萨斯大学西南医学中心(UT Southwestern Medical Center)的米凯利斯·阿加索利奥斯(Michalis Agathocleous)博士不同意这个解释。他认为维生素C实在太重要了,这就是为什么大部分动物体内的维生素C水平都是恒定的,只有人类等少数几种动物失去了自我合成能力而导致维生素C水平大幅波动,这是不利于健康的。
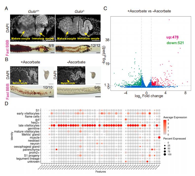
维生素C对血吸虫卵发育及基因表达谱的影响(图源:PNAS期刊)
于是,阿加索利奥斯用小鼠做实验,证明GULO基因的存在会让血吸虫(schistosomes)产下更多的卵。换句话说,人类祖先之所以放弃了合成维生素C的能力,部分原因是防止血吸虫病在种群中的扩散。
阿加索利奥斯的团队将研究结果写成论文,于2025年7月22日上线《生物档案》(bioRxiv,生物学全球免费在线预印本平台)。这篇论文再次提醒我们,生物进化很少做出盲目的选择,几乎所有的重大变化都是有目的的。可惜随着卫生条件越来越好,现代人不再像过去那样害怕血吸虫了,GULO基因的丢失开始让一部分人付出了代价。


