全天主力大跌4.2%,海南封关缘何遇冷资本市场?
2025年12月18日是海南封关的大日子,相关新闻雄霸新闻客户端的头条,但是资本市场反应却极其冷淡,海南板块全天主力净流出15.2亿,大跌4.2%,列在地区排行榜跌幅榜首位置,为何如此?
在封关当日,A股市场海南板块大跌是因为利好兑现,资金获利了结吗?似乎并不能这样简单的给出答案。
自从2018年4月13日公布海南将建成独立封关的自贸港以来,总计1867个交易日,海南板块不涨反跌,总体跌幅18.7%,区间内最高上涨也只有104%,。
封关前一日上市的半导体公司沐曦股份当天实现692%的涨幅,更早一些日子上市的摩尔线程在上市5个交易日就实现723%的上涨,市场冷暖一目了然,由此可见资本对海南自贸港的态度。
海南不是第一次试图建立独立经济体,1988年海南成立经济特区,结果成了一场房地产的狂欢,大量资金涌入房地产,全岛出现数万家房地产公司,地价房价飙升。1993年泡沫破裂后,留下大量“烂尾楼”,银行坏账激增。
另外关于外资成片开发洋浦港的争论,也引发外界对特区政策疑惑摇摆,同样伤害了海南的开发。所以在此次“二次创业”的规划中,相关政策避开了之前的雷区。
一方面,把握房住不炒严控房地产过热,另一方面做了很多的制度创新,海南自贸港最大的不同是从之前的正面清单管理,调整为如今负面清单管理,将发展权最大程度交给了市场。
全球范围内的自由贸易港数量超过130个,因此海南自贸港一出生就要面对外狼内虎的环境之中。
外部的新加坡和香港是最大的竞争对手,两者都是零关税的成熟自由港,前者是位处绝佳地势的全球供应链枢纽,后者是把握人民币出海关键要塞的国际金融中心。
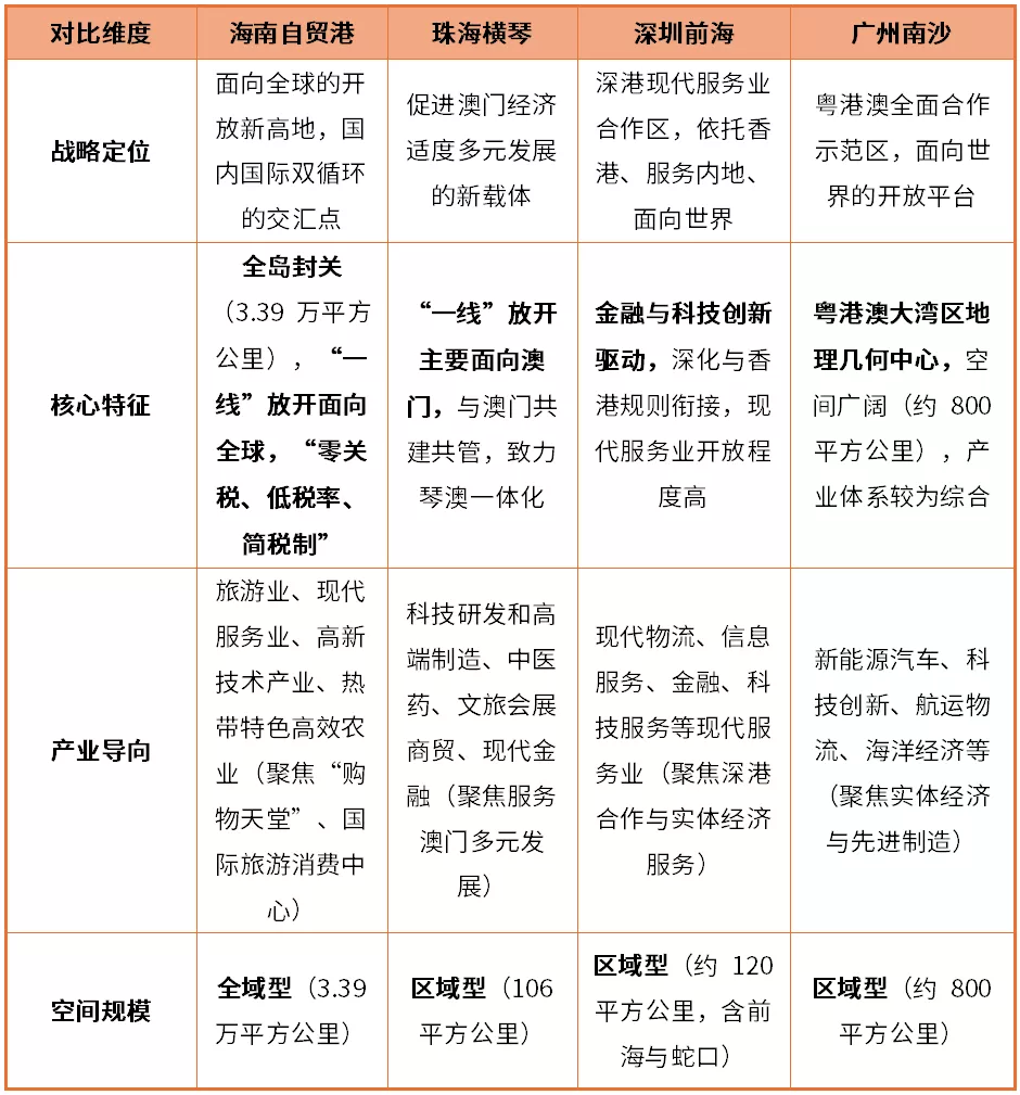
在内部同样竞争激烈,广州南沙、深圳前海和珠海横琴同样有含着金钥匙出生的国家级开发区,大家在一个锅里吃饭难免要争资源的。
从以上比较来看,海南自贸港除了个头大之外,核心优势似乎并不特别突出,而且从目前了解到的信息,海南自贸港的定位还不太清晰,主要使命到底是“走出去”还是“引进来”?
先看看“走出去”,中国主动出招,给与了海南自贸港独立关税区的资格,但类似的自贸港和与自由贸易港内涵和功能相似的自由经济区域全球有约2000个,但海南出口的商品标签还是MADE IN CHINA,外国对中国的关税政策也覆盖海南,走出去的最终效果无疑要以观后效。
再看看“引进来”,2025年10月中国—东盟自贸区3.0版正式签署,区域内90.3%的货物贸易关税直接降至零。同时43个最不发达国家和太平洋地区多国也将通过自贸协定对中国出口逐步实现零关税。海南自贸区对内做来料30%增值零关税出口的优势似乎也不算大。
资本市场毫无疑问主要看的是预期,除了旅游、消费和航天之外,海南的优势产业还不多,或许需要更多时日来证实真正的发展前景。


