美国启动史上最大规模关税退款 众中国公司正追索
一纸判决,开启了一场美国史上最大规模“退税潮”。
当地时间4月20日,美国海关与边境保护局(CBP)宣布正式开通“报关统一管理与处理工具”(CAPE)系统,开始向约33万家进口商退还总额达1660亿美元(约合1.13万亿元人民币)的“非法关税”。
作为对特朗普关税提起诉讼的核心原告,美国教育玩具企业Learning Resources已第一时间提交退税申请。该公司首席执行官Richard Woldenberg告诉《每日经济新闻》记者(以下简称NBD或每经记者),公司已提交近5000单申请,预计可获超1000万美元的关税本金及利息。
每经记者采访了解到,不少拥有海外子公司的中国企业正在筹备退税事宜,赛轮轮胎、大叶股份、保隆科技、格力博、乐心医疗等一众上市公司已就美国退税政策展开行动。
鉴于此次退税的申请主体必须是在美国海关备案的登记进口商(IOR)或报关行,对于深度参与全球供应链的中国企业,在这场史无前例的退税行动中,应如何理清复杂的关税网络?在DDP(完税后交货)等贸易条款下,又该如何跨越重重法律障碍,将这笔利润真正装进自己的口袋?
“告赢特朗普”的玩具商提交退税申请,涉及金额超千万美元
真正引发此次“世纪退税”的,是特朗普政府在2025年频繁动用《国际紧急经济权力法》(IEEPA)加征关税,包括对原产自中国的商品加征10%关税。
此后,关税层层加码,当年4月推出最高导致部分商品综合税率飙升至104%乃至125%的“对等关税”。
转机出现在著名的“Learning Resources案”中。2025年4月,Learning Resources发起诉讼,成为首批挑战特朗普政府关税政策的公司之一,详见美国玩具商告赢了特朗普:多收我1100万美元非法关税,联邦政府必须退钱。
2026年2月20日,美国最高法院以6:3作出里程碑式裁决:特朗普政府依据IEEPA征收的全球关税违法。美国国际贸易法院裁决要求退还自2025年2月至2026年2月期间征收的“非法关税”。
NBD:公司是否已经通过CAPE系统提交了“非法关税”的退款申请?
Richard Woldenberg:就在今天(当地时间4月20日),我们已经提交了所有符合资格的申报条目,一共近5000单,涉及金额超过1000万美元。CAPE系统后续将开放剩余申报通道,预计今年内可拿到全额退款及相应利息。
NBD:提交材料后,审核程序是否顺利?
Richard Woldenberg:到目前为止,CBP没有提出任何额外的要求,整体还算顺畅。
NBD:你预计退税何时能够到账?你是否有信心获得全额退款?
Richard Woldenberg:据我了解,CBP预计退款将在60至90天内发放。最高法院已经裁定依据IEEPA征收的关税违法。解决超额征税已经有明确的法律规定和成熟的执行机制,唯一的难点是搭建系统处理5300万笔IEEPA关税申报退款冲销。工程量巨大,但法律层面无悬念。
NBD:公司计划如何使用这笔退款?
Richard Woldenberg:我们会将这笔退款用于业务投资、开发新产品并创造新的就业岗位。
其实,我们在去年秋天已决定回归“正常”经营状态。基于这一思路,我们重启了在芝加哥地区新建仓库的计划,目前正全力推进这一复杂项目的各项工作。
尽管这项投资决策是在最高法院裁决之前做出的,但我们当时就确信法律站在我们这边,裁决结果会对我们有利。
NBD:退款后是否计划下调产品价格或推出促销活动,让消费者受益?
Richard Woldenberg:我们一直在努力把价格调回2025年加征关税之前的水平。
这是我们本应做出的努力,只是不断变化的现实经济环境给这一目标带来了挑战。2026年美国的通胀率高达3%,我们仍维持了价格稳定,眼下美伊冲突又导致了塑料等原料价格波动,但我们也在尽全力稳住价格,不让消费者承担额外压力。
NBD:退款后,公司的中国及其他海外供应商、合作伙伴是否会受益?
Richard Woldenberg:我们相信,关税退款将有助于我们扩大与中国核心供应商的合作关系。我们与这些值得信赖的供应商有着长期合作关系。关税退款后,我们希望延续并加大对这一长期贸易伙伴关系的投入。我们希望未来在中国实现增长——既扩大采购,也扩大销售。
值得一提的是,斐石律师事务所王历律师指出,此次退还IEEPA关税与此前其他关税的豁免并不相同。首先,两者法律基础不同,豁免退税是在关税措施合法有效的前提下,基于特定的事由,由企业逐案申请、行政机关逐案裁量的例外性减免,属于行政裁量范畴;而“Learning Resources案”退税是因征税行为自始缺乏合法授权,关税措施被法院宣告无效,进口商有权请求返还已缴税款。
此外,“覆盖范围不同。豁免退税仅适用于特定税号项下、特定时期内的个别进口条目,范围有限;而本次退税涉及自2025年2月至2026年2月期间所有依据IEEPA征收的关税。路径也不同。豁免退税主要通过CBP的行政异议程序处理;而IEEPA关税退还事宜由CIT享有专属管辖权。”王历表示。
哪些中国企业能拿到退税?
截至4月14日,已有5.65万家进口商完成系统注册,可退金额含利息共计1270亿美元。其中29亿美元关税对应的报关单需人工审核,CBP官员坦言,这将加重工作负荷,分流贸易运营与执法人力。
从退款执行节奏看,CBP分阶段推进。
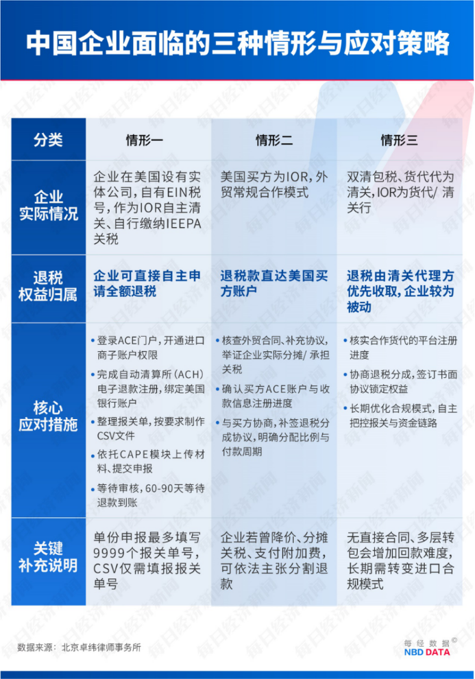
那么,谁能申请退税?根据文件,登记进口商(IOR,法定进口责任主体)或代表进口商代为缴纳关税的报关行可申请退税。对于中国出口企业而言,能否申请退税主要取决于企业出口的具体形式。
结合中国企业的主流出口模式,北京卓纬律师事务所合伙人彭汉英表示,可能有以下三种情形可以申请退税。
一、中国企业美国自有实体、自身为IOR;
二、美国买方为IOR(常规外贸模式);
三、双清包税/货代清关模式。
第一种情形下,中国企业可直接自主申请退税。后两种情形下,中国企业可依据合同约定进行主张。
王历律师也强调,此次退税的法定申请主体之一是IOR。这就导致了一个核心痛点:在DDP模式下,IOR通常是美国买方、美国关联公司或承担清关义务的物流服务商,中国出口商一般不直接出现在报关单上,因而无法直接向CBP申请退税。
“在DDP条款下,中国出口商可依据合同约定向IOR主张返还。如果中国出口商与美国买方或物流服务商之间的合同明确约定出口商承担关税成本,且IOR实际收到退税款项后,出口商可要求IOR将退税款项转付。此种路径高度依赖于合同约定的明确性和IOR的配合意愿。”王历表示。
多家上市公司开启退税行动
面对退税的可能,中国企业已经开始积极行动。
大叶股份作为受到直接影响的出口企业,相关工作人员向每经记者表示,公司在美国设有子公司,作为美国客户的进口方,该子公司可以直接参与退税环节。公司肯定会根据相应的法律法规与律师商量,随后采取实质性的退税措施。
作为汽车零部件出海代表性企业,保隆科技向记者透露了公司的最新应对措施与业务现状。公司证券部相关人士表示,由于退税是一项最新的政策安排,公司目前尚未就具体能落实的退税金额进行明确统计,预计还需要一到两个月的时间来进行评估和测算。该人士介绍,保隆科技在美国既有子公司等运营实体,也有工厂产能,但美国业务的绝大部分仍是从国内出口,因此在过去一年中面临了较大的关税增长压力。
值得注意的是,保隆科技在此过程中展现出了较强的成本转嫁能力。“凭借对应出口美国的产品在全球占据的前二或前三的领先市占率,公司具有较强的抗风险能力和议价能力。在过去的周期中,绝大多数的关税成本已成功传导给海外客户,由客户承担大部分,公司仅承担小部分。”
不过,公司方面强调了美国关税政策的“多变性”,称今年美国关税政策仍有诸多新增与调整事项,例如本月针对原232条款中钢、铝、铜关税出台了更为严格的限定。公司工作人员认为,在实际的业务开展中,更为重要的是市场地位和议价能力。
赛轮轮胎证券部人士也向记者表示,公司在美国设有负责相关进口业务的销售子公司,目前具体的退税由财务部门跟进处理,尚未实际收到退款。
此外,包括匠心家居、华宝新能、格力博、乐心医疗在内的多家上市公司对外回应了针对美国退税政策展开的行动。
不过,对于对美出口占比低、且采用FOB(Free On Board,离岸价)条款合作的企业而言,此次美国关税退款,对其经营的影响相对有限。
例如,成都市萨尼医疗器械有限公司(以下简称萨尼医疗)是国内少数能够自主设计并生产镍钛根管锉的企业之一。其主要从事口腔医疗器械及相关耗材的生产与销售,业务覆盖海内外市场,但对美出口占比相对有限。
萨尼医疗法定代表人何春霞在接受每经记者采访时表示:“我们公司所有出口美国的货物,关税都是由美国客户缴纳,我们不承担这部分成本。”针对当前美国启动关税退款政策,何春霞坦言,公司暂未感受到直接或间接利好。“不过这两天也会再和驻美同事沟通,进一步确认具体情况。”
专业人士支招:中国企业如何追回关税利润?
然而,退税之路并非一片坦途。
信和汇联研究员、英国肯特大学商学院副教授兼博导田堃向每经记者指出,此次退款只退给美国进口商,而不直接补偿外国出口商或者美国消费者,这种安排在法律上符合美国海关税制逻辑。现实中,关税成本通常在进口商、出口商、零售商及消费者之间分摊,因此退款并不自动等于“损失被完整修复”。
田堃认为,对于中国或其他国家企业而言,更现实的维权通道,是依据合同条款,通过商业谈判、仲裁或诉讼去追索。
不过,田堃也表示,像Learning Resources这类美国企业,如果其约60%的产品在中国生产,那么退款对中国供应链企业的影响更可能表现为三个间接效应。
一是美国进口商现金流改善,有助于恢复订单与付款;二是一定程度上缓解此前对供应商的价格压制,至少给重新谈判留出空间;三是部分企业原来为了规避关税而推动“去中国化”采购,现在发现法律与政策的可持续性并不稳定,可能会更谨慎地评估迁移成本,这反而有利于中国供应链在短期内稳住份额。
“退款不太会直接变成中国企业的‘补偿款’,但可能通过订单、账期和议价关系,转化为供应链层面的边际改善。”田堃总结道。
王历称,目前其所在的律所已收到关于IEEPA关税退税事宜的法律咨询,部分客户已跟进退税权益评估和追索工作。
“从整体流程看,退税主张通常包括以下步骤:梳理企业历史对美出口数据,识别涉及IEEPA关税的进口记录;核实各笔进口的IOR身份及关税实际承担主体,评估退税资格;通过IOR向CBP提交退税申请;在退税款项实际到账后,依据合同约定完成权益分配。”王历介绍。
为了防范美国关税政策长期存在的不确定性,企业对于长期贸易合同必须提前布局,王历律师提出多项关键的合同设计建议。


