3分钟扇10个巴掌,科班编剧修炼「不讲逻辑」?
平台保底分账,一部短剧赚千万,消息吸引大量编剧入场。其中不少人科班出生,有人曾创作独立电影和爆款长剧,有的来自三大艺术高校,也有年级第一的戏剧影视文学在读生。他们把就业机会,押注在疯狂骤变的红利期上。
短剧被学院派老师视为垃圾,要写“屌丝逆袭”和“霸道总裁爱上我”,他们得瞒着周围人。原以为的“吊打”也没发生,剧本被退回几次,编辑全都在讲节奏和情绪。专业技能失灵了,观众就是上帝,流行的形式一个月一变,不如研究扇巴掌的一千种方法。
逻辑被打败了,剧爆不爆,是门玄学。在AI冲击、流量催促、行业内卷和平台垄断下,他们找到的规律很快变成废纸,好几个同样的剧在同一片场拍,同一平台上线。剧本一周出10个,情节夸张到把自己逗笑,稿子终于通过了。
10集婚闹剧,灵灵改了3版。合作方直指问题——情节设置让观众看得动脑子,“一思考,故事就失败了”。
于是她找了一部同题材的爆款短剧,把框架、叙事节奏、情绪点都应用过来。讲一个格斗高手隐瞒富婆身份,与救命恩人穷小子结婚。她把恶性的婚闹事件全部叠加:富婆遭村民拦车,被堂弟要9万9红包,又给绑到树上,羞辱是30多岁大龄剩女,亲妹妹也被性骚扰。最后,拜堂前要签儿媳家训。女主都一忍再忍。
终于在去年上线了,作为她的首秀,很成功,抖音上“播放量跑了8000万”,上了某平台女生榜前15名。这让她在26岁有了创业底气,和朋友合伙开起工作室。挣钱后,她彻底告别杭州住了一年半的合租隔间,搬进一室一厅。
●2025年3月,灵灵的首部上线作品《龙呈凤祥》开机仪式。讲述者供图
不过,带她入行的老师提意见,把女主写得还不够狠。灵灵回想,也后悔情绪压得太过,从头到尾没甩过几次巴掌。她现在不纠结了,写大女主就要爽,“该踹就踹,该扇就得扇,我是这个世界的老大”。
她之前在河北县级市的老家做本地自媒体,知道怎么取标题,彩礼、婆媳关系这些都是大众的生活重心。投入短剧后,她还写过婆婆带娃和名媛培训班复仇,都是实习时,主编和制片人提供的方向,判断有受众大盘,尤其是婚闹,“男女都要结婚”。
灵灵不是影视科班出身,没有包袱,能直奔观众痛点。她小学就看网文,最爱大女主题材,重生穿越类。工作不如意,她也开始写,靠一部短篇签约平台,立马到了杭州。短剧爆火时,又马上转向风口。
但她知道,一上来就扇巴掌是不行的,这关乎更重要的第二步:制造爽点。谁扇谁?扇几次?什么时候扇?得有技巧。
最近,“双重背叛”设定很火,灵灵打算写一个家庭主妇在丈夫出轨保姆后复仇的故事。目标受众是25-35岁的女性,痛点打在被亲友背刺的创伤上。“扇女主,是拉仇恨。扇反派,那就是爽。”
巴掌之间需要层次。按灵灵的设想,拉完仇恨,第二次得女主扇保姆,可后者向来温柔贤惠,这一巴掌带来女主与丈夫、孩子更深的隔阂。直到所有人都认清保姆真面目,男主忏悔,儿子愧疚,婆婆悔恨,再扇一回保姆,才是女主爽,观众也爽。
有行业分析文章指出,初代的小程序短剧平均每90秒一次下跪、激吻、扇巴掌。现在频次更高,扇得刮起了风。去年底的短剧《回到70年代霸道婆婆带我飞》播放量突破10亿,据上观新闻的报道,“霸道婆婆”一集10个巴掌扇向反派,被观众封为“掌公主”。
她重生后从病床上惊坐起,反手扇儿子,正手扇丈夫。反派儿子喊饿,又被连续三掌回旋扇。观众看得代入,也想过瘾,“死丫头,让我演两集”。
为什么是扇巴掌而不是其他?灵灵解释,拿棍子打,用酒瓶砸头都行,但是掌握不好度,太血腥,过不了审。打人不打脸,扇巴掌是对人的最高侮辱,而且不用道具,成本低。
家庭主妇复仇的故事,她还计划升级到“三重背叛”,叫《老公的贤惠小三把我养成了废物》。题材类型也加码,女频复仇+打脸虐渣+后悔流+多重婚内背叛+女性成长+大女主+保姆型小三上位……
这么些简单的情节,怎么能写出投稿阶段的前10集呢?科班的钱棠始终困惑。在三大艺术高校读戏文,她是熄灯后熬夜看书,拿奖学金的好学生。观摩短剧几个月,她用课堂上的方法,拆解剧情节点,知道“人物刚见面,突然扇巴掌”,还要设置四五个小事件。
编辑打回来,意见和上一版类似:节奏推进不够快,没办法引起共鸣。
第一版,她写女儿为了逃离父亲控制躲到宾馆,父亲找来“哐哐”砸门,女儿把安全链锁上。不行,这样冲突怎么升级,编辑说。最后,女儿哭泣哀求,父亲“咔”一脚踹进去,将她拖出来。
太蠢了,但不得不改。“不停加码”,她说这有一套模版:开始争吵——言语激烈——动手——群众围观——警察赶来……她查过资料,知道一定要有围观者,因为下沉观众活在主流框架里,在意社会评价。
可女儿过了一夜,气消了。又不行。编辑说,不能消,得越来越愤怒,直到观众代入女儿。人物不用合乎逻辑,情节不是最重要的,主要是在第10集的卡点把情绪推到极致,要付费或转到红果平台了。
让改第三版时,钱棠拒绝了。她实在不能理解人物的行动逻辑,“他/她非常不像一个人”。剧本写在2025年初,三四万字,改了两个月,最终卖出了一两千块钱,以废稿的形式成为其他写手的选题。
投稿不顺,钱棠还是想了解清楚短剧——这是她当时的职业规划。摆在她面前的路不多,新人作为“小卡拉米”,戏剧写不了,商业电影、长剧圈内资源垄断,长篇网文有沉没成本。
写短剧,钱棠是瞒着同学和老师的。有任课老师在课上吐槽短剧,言语间觉得是垃圾,浪费生命,教学生的是怎么把人物写得真实复杂,逻辑要成立,行为要有动机。她坐在第一排,认真记下笔记,写了篇父女关系的戏剧小品,获得90多的高分。
羞耻感压着,投稿时也不会告知编辑自己的学校,怕给母校丢人。
写一篇甜宠时,她也对标爆款剧,女主和霸总一夜情,意外怀上孩子,先婚后爱。钱棠不能接受这种三观——女性靠生育获得被爱的资格和个人价值。作为科班学生,她每天要完成几千字的读书笔记,每周创作一个剧本。一部部名著读过去,尤其是《玩偶之家》,老师说“是一个被当作宠物的女性觉醒的过程”。
但在短剧里,钱棠说男性宠女性就是把她当巨婴,无条件支持,是病态的关系。生活中她观察过,观众普遍会代入女主,要满足巨婴的膨胀感。她把剧情改为孤儿院的一对青梅竹马,失散多年后一夜情,再相认相恋。她没谈过恋爱,硬着头皮写,想到写作课老师的话,人物关系转变要交代,台词要含蓄、有意味。
稿子投过去,编辑说情节太复杂,太多线,像电影写法。节奏还是慢,男主认出女主,不能每次都靠胎记和闪回,第二次变成喝牛奶舔嘴角,第三次是穿衣服喜欢的颜色……稿子没过二审,钱棠写得痛苦,还忙于研读莎士比亚和契诃夫,没再改。
拉扯他们的,是两套截然不同的故事系统。几个科班编剧都提到,最不能理解大女主的人物设定。在二本院校学戏文的雾泠不喜欢初代短剧,女主要给女配抽血换肾,身心备受折磨。本质上是“虐女”,她分析,这种后悔流的受众多是妈妈和奶奶辈,因为时代原因被剥削,想获得施害者的认可与忏悔。
作业里,雾泠写女性在吃人的封建时代,从身体到心灵都被摧毁的悲剧。自己被签约的剧,却是打脸重生爽文,她也没谈过恋爱,就参考网文写情欲拉扯。
她今年毕业,入校时老师就明令禁止写短剧、短视频、网文,强调“必须写影视剧那种高级的”。可学校只教理论,期末作业又要写剧本,学生连格式都不会。
雾泠想练笔,也挣点生活费,偷偷用短剧的前身——网文练手,每次都趁寒暑假时,在家写。上学期间有了灵感,等宿舍熄灯后,裹进被窝里用手机打字。
2024年前后,短剧兴起,雾泠顺势转了过去。一个剧本被短剧公司选中后,给她带来1.7万元收入。那会儿她刚上大二,大一时卷绩点拿到年级第一,但发现评奖评优要跟辅导员和同学搞好关系,最后只得了二等奖学金。接触到的短剧公司也更注重经验,而非成绩。
她退了学生会,辞掉班委,成绩只要求不挂科,开始潜心写短剧。签约的好消息不敢发在朋友圈,隐藏身份发在小红书上,很快招来骂声。有人评论,你肯定不是好老师教出来的,嘲讽她“堕落”。
雾泠印象深刻,那时戏文专业的学生很少入行,大多是网文作者兼职。她反驳,普通家庭出身,没资源,毕业等于失业。网友们直接拉黑了她。
●雾泠晒出签约合同后,帖子保留了个别争议评论。源自网页截图
写短剧弥合了理论的不足,但也影响了专业学习。有次交作业,雾泠一上来就写女生穿越,被老师批评“一股短剧味”,应该先交代女主的背景、为何穿越,怎么穿越……雾泠想,观众哪有功夫看这些。最近,她在写一部“三重生”的短剧,为了“夸张到底”,让女主重活一世高考满分,这个设定把她自己逗笑了。交上去,短剧公司就过了。
这个行业在2025年如火如荼,红果开始垄断市场,以免费模式颠覆了主打付费订阅的长视频和短剧平台。大量“烧钱”的初期,据晚点LatePost报道,红果上线前两年给承制方“保底费”——每部真人短剧20-35万元,即便反响平平,只要控制好成本,制作方都能赚到差价,上线后还可拿走一定比例收益。
这一消息,吸引了广告公司、婚庆公司、房地产行业的人转行入局。科班生们还是坚决地倒向了风口,相比起传统影视圈能带来的“名”,他们更想把握能立马揣进兜里的稿费,都用化名写稿。
去年夏天,在一个平台的短剧训练营里,20个学生多是30岁左右的长剧编剧,相关专业的大学生,和想转型的高校老师。讲师是圈内成功人士,编辑、制片人或公司负责人,爆款编剧来的那天,课堂气氛热烈,有人直接问老师赚了多少钱。数字说出来,大家都在笑,“仿佛听见彼此心里算账的声音”,一位学员说。
雾泠首次签约的重生打脸类剧情,很快过了热点,她又加了流行的苗疆“蛊”等元素,让男女主感情线进一步发展,就中情蛊,加床戏。但古装制作时间长,还需要加特效,剧压了半年,完全没市场了。
她马上写了第二部,没想到4个月后上线,再次扑了。剧情是一对陌生男女梦中相遇,“做尽了大胆的事情”,在现实中男主找到女主,走向幸福。这种设定有部剧爆了,有公司找雾泠做定制,但其他公司也批量复制同题材剧,很快“那些梗大家看烂了”。
最近,她又有部甜宠轻喜剧上线,自觉设定有意思:女主花5块钱拼车,意外拼到迈巴赫,车上坐着一个总裁。但数据还是不行,雾泠翻评论区,看到网友“喷”一段剧情太老了。
●雾泠创作的短剧《拼然心动》剧照。讲述者供图
爆火的IP,成为香饽饽。制片人梁添尧说,有IP同时被七八家公司拍,多是类似《家里家外》的家庭剧,或者大女主复仇类。有时他在影棚拍现代男女情感戏,发现隔壁在拍同一个剧本,还会在同一家平台播出。
梁添尧2024年转行,和朋友合伙在郑州开制作公司。他学表演出身,拍戏一年多转到幕后,遭遇影视寒冬,转来搞短剧,看中它体量小成本低,资金回流快。结果他的首部短剧拍摄6天,投资45万,冲了几天的榜一,也只是“小赚一点”。
郑州是短剧三大重镇之一,《郑州晚报》称,当地日均开机近百部。2025年10月,43岁的短剧导演高俊在家中猝死,刚在郑州结束为期4天的项目。
一个科班毕业的短剧制片最近辞了职。她从制片助理做起,在入职8天内完成实习转正,一年内参与制作约35部短剧,但公司每月都在开放一线制片的岗位,晋升通道也窄。梁添尧介绍,后期普遍20天,一些小成本短剧压缩到十天半个月。
快节奏也压到了编剧这一环。当市场砸开后,剧的质量就成了保证流量的关键,而其中,“剧本是核心”。其实,这无关真正的创作质量,而是工业技术的精准。当短剧像流水线上的产品批量出现,观众很快审美疲劳,故事设定越新颖,越能定住观众的手指。
“一个月一个样。”36岁的老编剧武翔发觉,一个月前流行的“聆听心声”,一个月后观众看腻了,马上要换。不过,“壳子”在变,内核还是“霸道总裁爱上我”和“屌丝逆袭”,换汤不换药依然能火。
避免被毙稿,武翔每次都会和平台对接方沟通,判定“壳子”是否流行。平台方有后台数据,但变化无规律可言,都是跟着市场走。
据晚点LatePost报道,目前每天有1.2亿人打开红果,平均观看两小时。砸钱引来中游制作方后,红果进一步垄断上游包括编剧、网文IP的版权方,在2025年4月宣布,单剧本保底5-12万元,编剧分成比例全部提至20%。有编剧的分账破10万元、100万……
红果曾设置面向个人申请的白名单,随着大量编剧涌入,该机制转为只对头部编剧工作室开放。武翔凭借长剧经验加入了白名单,此前编辑反馈迅速,去年第四季度开始,“邮箱被堵死了”。
“除了钱,其他都是折磨。”作为985毕业的科班生,武翔自嘲是“捏脚的技师”,一个月写一篇,每次都拖延,再也离不开AI。一通下来,效率反而降低了。但同行们都在用,以前编剧写不下去时,在群里发红包,攒个局吃饭,一起碰撞出灵感。如今,这种饭局基本没了。
剧火不火是门玄学,审核的问题也一样。武翔说,2025年下半年,广电的监管力度逐渐加强,要求平台自查,把控内容尺度,甚至规范到穿衣服的具体暴露尺度。
相较之下,平台审稿人员数量无法匹配,专业度也跟不上。武翔刚入行时,遇上的审核人员至少工作过几年,现在多是刚毕业的大学生,且没时间看,“一个小时定生死”。而短剧生命周期短,上线前平台“95%都不会审”。
临近毕业,论文还没答辩,雾泠就到业内Top几的短剧公司实习,等待转正。前三部剧都被耽误,她很生气,这次找了家“拍得特别快”的,来线下坐班,可以盯着“立马拍完就立马播”。
找到工作不容易,雾泠的班上大概30人,只有五六个做专业相关的,都是短剧。老师也渐渐放下身段。去年上半年,学院开了场短剧生态会,雾泠看到台上的人全是学电影电视剧的,讨论短剧污染人的精神。没几个月,学校开设短剧创作室,有老师得知她早已入行,来咨询。
越来越多的科班编剧涌来。据《2025微短剧行业生态洞察报告》,行业主要生产环节已带动133.3万个就业岗位,七成以上传统影视人入局,其中编剧成为关键竞争资源,其岗位需求占比达10%,仅次于剪辑师位列行业第二。
不到两年,风向完全转变。科班编剧不再掩盖羞耻,要公开打造个人IP了。雾泠收稿做编辑,同时带新人,自媒体账号攒到6000多个粉丝。这成了她跟公司建联的渠道,甚至有演员来联系。
她的短剧还没上线时,就开班带了50多个新人,大概1/5入了行。作为新人、在校生,不敢定价太高,每人收169元。“戏文专业”的标签,被公司签约、保底收入一万七的帖子后面,附上过稿指南,很快吸引到人。
除了大学课堂惯例会讲的理论知识,她还主动补上实操指导,详细讲编辑收什么剧本、剧本的格式,甚至大纲写多少字,人物小传要包括什么元素。
很会“扇巴掌”的灵灵,就是雾泠的“弟子”。灵灵在大学读建筑设计,毕业后找不到对口工作,三年里除了新媒体运营,还做过教培,靠着写短篇网文的经验进了短剧公司实习。赶上门槛低的好时候,但笔力稚嫩,她没能留下,再次失业之际上了雾泠的课。
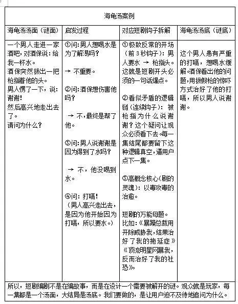
这个学生对课程印象深刻,有天雾泠在线上带玩“海龟汤”游戏,启发大家头脑风暴,成了她“开悟的点”。用脑洞提问,完成推理的过程,灵灵逐渐明白,只要每一集结尾产生一个疑问,下集解答后又迅速抛出一个疑点,就是短剧里所说的“钩子”。
●灵灵在网上找不同的海龟汤游戏练习。表格由灵灵制作
婚闹短剧上线获得成功后,灵灵创业开工作室,但再没通过剧本,合伙人只能退出,另找工作。竞争激烈时,工作室有个月社保没交出来。运营等各方面成本高,最后,她关掉线下办公室,把工作室门牌抱回了家。
那时,灵灵从写真人短剧改为漫剧,给大女主逆袭爽文套上新的“壳子”——兽世、玄幻或仙侠,用上大特效。生成式AI技术降低了制作成本,成为新的流行。
今年二月中旬,红果取消了承制方保底合作,向AI内容倾斜。春天,AI真人剧引起行业地震,《霍去病》“3000元成本带来5亿播放量”的消息不管真假,广泛流传。
漫剧好不容易挣钱了,灵灵现在又得重新学习。比起真人短剧,AI仿真人剧的剧本要求精细,台词信息点更密集,不过场景可以大胆写,不用太考虑成本。公众号“短剧八部半”提到,AI真人剧剧本普遍比真人剧本多1-2万字,多出来的就是给AI下达的指令,让故事更快,更爽。由于成本低,写剧难度提高了,收入却下降了。
在这次冲击之前,AI早已进入到编剧这一端。“大家都知道这是一波快钱。”老编剧武翔说,红果公布对编剧实行保底加分成模式后,有白名单的作者原本一个月投递一本,后来一个月投几十个。不少大学生在网上花1块钱买来1000个剧本,“不分青红皂白”都用AI去写,一个星期写10本。
转行初期写大女主复仇的古装剧,武翔还花了半个月读书,查历史资料。现在,他每写一篇,都要用3个AI软件。先是将网文改写成3000字左右的总结构,让AI帮忙生成大纲,他修改好,再将每集的几十字大纲,发给几个AI,写成几百字,最后根据每个平台的不同特性“攒吧攒吧”。AI没驯化好,有时比较笨,他气得摔键盘。
不过,红果压缩真人短剧后,他的工作停滞了几个月,此前投的剧本迟迟等不来编剧反馈。同行交流起来,感觉过稿率从去年上半年的90%锐减到15%。他再次感叹,红利期又一次这么短。
他经历过影视行业的春天,拍过独立电影,转型当编剧,从枪手到写出爆款长剧,年入百万,在北京四环买房,把五星级酒店住成了最高级别的会员。红利期很快结束,武翔只能偶尔接到主旋律项目,熬到2024年底,被小程序短剧挣好几千万的新闻吸引来。
现在转行无处可去,同行都在观望,他开始学习AI生成视频的软件。再去五星级酒店消费剩余积分,他喝冰箱里的饮料,都要看价格。房贷还完还有二十多年,这两年他下馆子都是用团购。


