西北大学调查贾浅浅,强调“零容忍”明报
著名作家贾平凹的女儿贾浅浅(下图),近日被揭发学术论文涉嫌抄袭。事发一周后,她就职的西北大学昨日宣布成立工作专班,展开调查。
46岁的贾浅浅,是西北大学中文系副教授兼陕西省青年作家协会副主席、中国作家协会副主席贾平凹的女儿。西北大学昨在官网通报,强调校方对学术不端行为秉持“零容忍”态度,一经查实,将按有关规定严肃处理,维护良好学术声誉和学术风气。
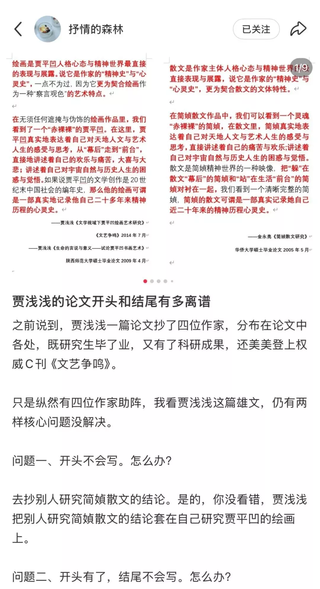
贾浅浅涉抄袭一事,最早由在文坛查重打假闻名的博主“抒情的森林”在3月底发帖,称贾浅浅2014年7月发表于《文艺争鸣》的学术论文《文学视阈下贾平凹绘画艺术研究》,涉抄袭4名不同作者已发表的文章,甚至包括贾平凹的旧文。另一篇研究贾平凹书法创作的论文,个别语句也有直接搬运之嫌。除抄袭疑云,论文也错字连篇,例如将历史典故“米芾拜石”误写为“米蒂拜石”。
贾浅浅近年多次身陷舆论风波。 2022年其诗歌作品因以《屎尿入诗》被批评文学水平低;去年又被揭修改其西北大学官网简历,将本科学习年期由5年改为3年,再引发关注。 面对舆论质疑,贾浅浅从未公开回应。
爆料人:筛查贾平凹作品时意外发现贾浅浅行为有恃无恐
4月9日,西北大学发布情况通报称,近日,学校关注到网上关于该校文学院教师贾某某涉嫌学术论文抄袭等问题的反映,学校高度重视,已成立工作专班,启动调查程序。
贾浅浅涉嫌学术论文抄袭一事,最早由网名为“抒情的森林”的网友在社交平台曝光。此前,“森林”曾曝光过杨本芬、蒋方舟等多位知名作家文学作品疑似抄袭的细节。从文学作品到学术论文,他的“鉴抄”领域为何会跨界?面对“为流量”“蹭热点”的质疑,他又如何回应?4月8日,《都市现场》记者采访了“森林”本人。
最初无意针对贾浅浅
发现其论文涉嫌抄袭系意外
“森林”告诉记者,他对贾平凹、贾浅浅父女的关注始于文学文本。
在梳理贾平凹作品的过程中,他意外匹配到了贾浅浅的硕士论文。“这个路径真的是好奇怪”,“森林”说,他最初无意针对贾浅浅。然而,在筛查贾平凹的作品时,一篇其关于书法的短文,让他意外匹配到了贾浅浅的硕士论文。“我在查出他父亲文章的时候,识别出她的论文。”
他随后检索到贾浅浅的多篇学术成果,发现了更严重的问题。“她的10篇左右的所谓的科研成果,几乎都是跟她父亲相关,”“森林”说。更令他疑惑的是,由于这些论文发表在核心期刊,常规查重系统竟没有识别出文本的雷同。
他怀疑,由于贾浅浅的论文多发表在权威期刊,其在查重系统中的权重更高,反而增加了识别的难度:“假如你越知名的期刊刊登抄袭的文章,那这个结果会越难被查出来,因为权威就已经为他背书了,这个是非常恐怖的地方。”
学术抄袭关系职称评定与社会公平
比文学作品抄袭性质更严重
“森林”通过查重软件还发现,贾浅浅的论文不仅抄袭其父本人的文章,还与更早研究贾平凹书画的其他学生论文存在大量文本重合:“你不管是以什么论文的查重率来看的话,她也已经严重的所谓的学术不端跟抄袭。”
在“森林”看来,学术抄袭比文学抄袭性质更严重,因为前者有明确的法规界定,直接关联职称评定与社会公平:“一个教职的获得,就意味着另外一个人没有机会拿到这个教职。一个核心期刊的版面只有那么多,你一期登了两篇,那别人靠这个削尖脑袋想要获得的机会就没有了。”
在“森林”看来,贾浅浅是个案,“我没有办法从很大的范围去讨论是否有这种所谓的‘文二代’,所谓的学术圈腐败的问题。但是贾浅浅抄袭的行为是有恃无恐的、明目张胆的,是一种明火执仗的,都不叫巧取,总之就是豪夺的情况,是属于那种我觉得是非常过分赤裸的学术抄袭。”
“以事实说话”的底气
当被问及面对贾平凹这样的重量级作家,曝出其家人涉嫌抄袭的行为是否会有顾虑时,“森林”说:“以事实说话吧。你就说他这段话跟那段话抄没抄吧,我觉得底气是这样子。”他认为,在确凿的事实面前,无需担忧“事情之外”的东西,每当外界有各种不同的争论声音出现,他都会将自己拉回做这一切事情的原点,只关注自己所发布的对比图本身。
“森林”的帖文引来大量关注的同时,也伴随着诸多质疑:为流量、为出名,甚至是“作家的对手派来的”。对此,“森林”告诉记者,他非常愿意听到认真的讨论辩驳的声音,他希望有更多人关注到文学圈以及学术圈的抄袭现象,而不是将关注度聚焦在他个人身上:“其实讨论我没有什么必要,我就是承认我为了流量,那又怎么了呢?对不对?”
“值得玩味”的沉默
采访中,“森林”表示,真正让他感到“值得玩味”的,是相关方面一度集体沉默。
“过去出版社在这本书中如果印错了一个字,他第二版会修订的。假如是一个高校的青年教师论文抄袭,会马上调查、撤职、做出批评、撤稿,但为什么今天那么著名的作家?那么好的高校,那么恶劣的抄袭行径,没有任何的动静呢?”“森林”表示,他并非“期待”各方回应,而是依据相关规定认为他们“必须”做出说明,“学校也好,期刊也好,本人也好,可出来辩一辩、争一争,说明情况。”
在采访结束的第二天一早,“森林”再次发布网帖,继续展示贾浅浅论文涉嫌抄袭的段落。帖子发出后一个多小时,西北大学发布了情况通报。“森林”也将该通报转载到自己的社交媒体上。
对于西北大学方面启动的调查,他说:“学校正视问题,启动调查,‘零容忍’的态度值得肯定。希望能说到做到,彻查到底,不护短、不手软,给所有关注这件事的人一个清清楚楚的交代,守住学术底线,别寒了读书人的心。”
法律视角:当事人或面临多重后果
根据我国《著作权法》及相关权威解释,抄袭与剽窃属同一概念,即“将他人作品或者作品的片段窃为己有发表”。律师认为,若贾浅浅所在高校调查最终确认抄袭事实,贾浅浅将面临一系列法律与纪律后果。
学术与行政处分:依据《高等学校预防与处理学术不端行为办法》,涉事高校可依据情节轻重,对责任人作出包括通报批评、终止或撤销科研项目、撤销学术奖励或荣誉称号,乃至辞退或解聘(开除公职)等处分。若抄袭行为直接关联其学位,学位授予单位有权依法作出撤销其学位的决定。
民事责任:被抄袭的作者完全有权向人民法院提起著作权侵权诉讼,要求侵权人承担停止侵害(如下架侵权论文)、消除影响、赔礼道歉以及赔偿损失等民事责任。
西北大学已出台《学术不端行为调查处理办法》
列明11种处理措施
据大河报报道,西北大学2025年出台了《学术不端行为调查处理办法(试行)》,该办法涉及范围为西北大学教学科研人员、管理人员和学生。
《办法》规定,若在科学研究及相关活动中,有抄袭剽窃、侵占他人研究成果或项目申请书、重复发表或引用与论文内容无关的文献等行为均会被认定为构成学术不端行为。若学术不端行为属实,学校将结合行为性质和情节轻重,作出不同处理决定,包括科研诚信诫勉谈话,一定范围内公开通报,撤销利用学术不端行为获得的相关校内奖励,撤销获得的职务职称,一定期限取消晋升资格等11种处理措施。
该《办法》还明确,学校针对学术不端行为责任人的不同行为,分别设定从轻处理和从重处理标准。比如,若有证据显示属于过失行为且未造成重大影响;过错程度较轻且能积极配合调查;论文作者在被举报前主动撤稿且未造成较大负面影响等,可从轻处理。若伪造、篡改、隐匿、销毁证据;存在利益输送或利益交换;多次实施学术不端行为或同时存在多种学术不端行为;证据确凿、事实清楚而拒不承认错误等,将从重处理。


