别“一棒打死”,这种碳水得多吃梅斯医学
热腾腾的米饭、暖手甘甜的烤红薯、香气四溢的面条……碳水在每一个饥肠辘辘的人面前,可以说是具有极致诱惑力。但话虽如此,现实中打工人工作了一上午,午饭刚炫完一碗米饭,眼皮就开始“自动加重”,大脑也切换到省电模式。
对于不少肩负“减肥大任”的人来说,米饭、面条、馒头更是减肥路上的“拦路虎”,恨不得统统拉进黑名单。于是,“碳水让人犯困”“碳水是减肥大敌”这样的说法越传越广。
不过,如果把碳水一概而论,可能多少有点冤枉它了。事实上,在众多碳水中,有一类特殊成员能在体内被慢慢发酵,产生一系列对健康有益的代谢产物----它就是抗性淀粉。其主要存在于未加工或经过特定处理的天然食物中,常见的食物种类包括未成熟的青香蕉、煮熟后冷却的土豆和米饭、各种豆类如扁豆和鹰嘴豆,以及全谷物如燕麦和大麦。
肠道菌群最爱的碳水
近期,来自英国伦敦大学学院等机构的研究团队发表于Brain, Behavior, and Immunity的一项研究[1]就聚焦在了帕金森病患者身上。这项研究发现,长期补充抗性淀粉不仅安全、耐受性良好,还能持续重塑帕金森病患者的肠道菌群结构,提高短链脂肪酸水平,并降低体内的炎症状态。
什么是抗性淀粉呢?
很多人以为,“淀粉就是淀粉”,进入身体后无非就是被分解成葡萄糖,为机体供能。但实际上,淀粉在体内的“命运”并不完全相同。
根据它们在消化道中的分解速度,大致可分为三类:白米饭、面条、面包等经过精细加工或高温烹饪主食中的快速消化淀粉,进入小肠后很快被分解吸收,血糖上升也更迅速;燕麦、糙米、红薯等属于缓慢消化淀粉,结构更紧密,能量释放更平缓,饱腹感也更持久。
而抗性淀粉是最“特立独行”的一类。顾名思义,它几乎不“理会”小肠中的消化酶,很难被分解吸收,一路“闯关”来到大肠,最终成为肠道菌群的发酵底物。某种程度上说,它更像是肠道微生物的一份“口粮”。像青香蕉、马铃薯生粉,以及冷却后的米饭或土豆便属于这一类。
既然如此,这种特殊的碳水,是否能通过影响肠道微生态,进而改变人体健康状态?
为此,研究者锁定了帕金森病。在人们的传统印象中,帕金森病是一种典型的大脑疾病:手抖、动作变慢、肌肉僵硬,都是因为大脑中负责运动控制的神经元逐渐受损。然而,随着研究深入,研究者逐渐发现,不少患者在出现明显运动症状之前,就已经存在肠道菌群失衡、慢性炎症加剧以及短链脂肪酸减少等变化。
结果表明,无论是短期还是长期干预,在抗性淀粉补充组,均没有出现任何不良事件,这两种饮食干预总体安全且耐受性良好。
不仅如此,在抗性淀粉补充组,一些对健康有益的细菌开始“扩张地盘”。其中最亮眼的当属粪杆菌属(Faecalibacterium),它的丰度明显增加。这类细菌能够产生丁酸等短链脂肪酸,不仅有利于维持肠道健康,还具有抗炎作用。
事实上,当肠道中的微生物组成发生改变时,最先给出“反馈”的,是肠道中的代谢产物。在长期补充抗性淀粉之后,补充剂组参与者粪便中的短链脂肪酸总量明显增加。这些分子可以说是肠道微生物送给人体的一份“代谢礼物”,它们不仅能为肠道细胞提供能量,还参与调节免疫反应、维持肠道屏障稳定。
当然,这种变化并没有停留在肠道内部,而是进一步“传递”到了全身。血液检测结果显示,在抗性淀粉补充剂组中,载脂蛋白A-IV(APOA4)和热休克蛋白家族成员5(HSPA5)水平都出现了升高。前者与脂质代谢和抗炎反应密切相关,后者参与细胞应激保护和蛋白质折叠。
换句话说,当肠道生态被重塑后,身体的代谢和炎症状态也随之被“调频”,仿佛整个系统的运转节奏都被重新校准了一次。
不过,对于帕金森病患者来说,最关心的问题还是:这些生物学变化,最终能不能带来实实在在的改善?
为此,研究人员使用多种帕金森病临床量表进行了评估。结果显示,在长期补充抗性淀粉之后,患者整体症状呈现出改善趋势。
补充抗性淀粉,能降肝内脂肪含量
改善整体代谢状态
说到这里,很多人心里可能还是会嘀咕一句:抗性淀粉,说到底不还是碳水吗?在不少人的饮食观念中,“碳水”和“发胖”几乎是如影随形的。只要一提到补充碳水,总有人下意识“达咩”。
但此前,来自上海交通大学的研究团队发表于Cell Metabolism的研究[2]也给抗性淀粉“平反”了。
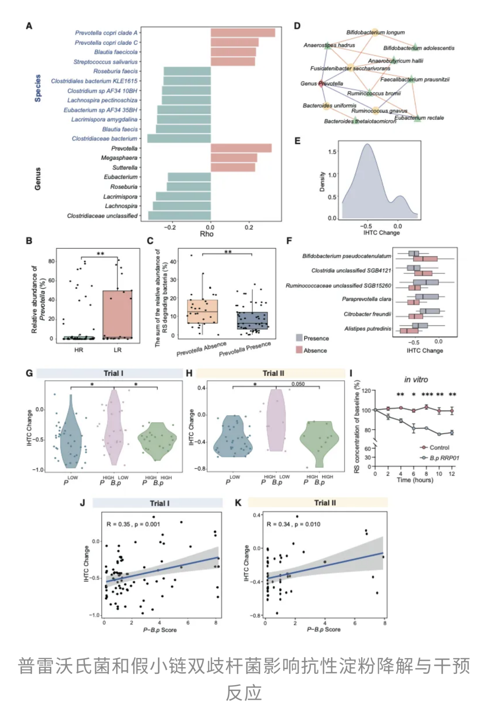
同样是每天补充抗性淀粉,为什么结果差别这么大?难道这种碳水还会“看人下菜碟”?
研究团队进一步分析发现,抗性淀粉能不能真正发挥作用,很大程度上取决于肠道菌群的“阵容配置”。其中,两类细菌堪称左右战局的关键角色:
“反派”:普雷沃氏菌(Prevotella)
这种细菌会抑制那些能够分解抗性淀粉的细菌生长。结果,原本应该被微生物发酵利用的抗性淀粉,很可能“穿肠而过”,几乎没有被利用,自然也就难以产生有益效果。
“正派”:假小链双歧杆菌(B. pseudocatenulatum)
简单来说,它不仅能自己“下场干活”,直接分解抗性淀粉,还能“对抗”普雷沃氏菌的干扰,稳住整个发酵过程,让这些特殊的碳水最终能转化为真正用得上的有益代谢产物。
那如果一个人的肠道打一开始“底牌”就不太好呢?比如,普雷沃氏菌占了上风,而假小链双歧杆菌几乎不见踪影。在这样的菌群配置下,再补充抗性淀粉,效果如何?
研究者先把一种“不太理想的肠道菌群组合”(普雷沃氏菌丰度高、假小链双歧杆菌稀少)移植到小鼠体内。随后,再给这些小鼠补充抗性淀粉,并额外加入假小链双歧杆菌作为“援军”。
结果,即便“起跑”时菌群结构并不占优势,在假小链双歧杆菌加入后,小鼠对抗性淀粉的利用效率明显提高,相应的代谢改善效果也随之增强。
抗性淀粉,还有助于减肥
无独有偶。此前,来自上海交通大学医学院附属第六人民医院的研究团队发表于Nature Metabolism的一项研究[3]甚至发现抗性淀粉还有助于减肥。
原来,抗性淀粉带来的这种减肥益处仍与肠道菌群密不可分。干预后,青春双歧杆菌、长双歧杆菌和布氏瘤胃球菌三种有益菌的数量显著上升。
这些细菌都擅长利用复杂碳水化合物,并能产生多种有益代谢物,从而参与调节能量代谢和脂肪储存。
这么说,抗性淀粉不仅不胖人,甚至还有利于减肥,改善代谢,不声不响就让有益菌在肠道中“就位”了。馋虫就这么被勾起来了呢~是时候舍弃一些精米精面,用土豆、麦片等代之了~


