中国何以撼动“苹果税”?
苹果一纸公告,让整个游戏圈炸开了锅。
3 月 13 日,苹果发布官方公告称,经与中国监管部门沟通,自 2026 年 3 月 15 日起,针对中国内地 App Store 的佣金费率做出历史性下调:
应用内购买及付费 App 的标准佣金率,从坚守近 20 年的 30% 降至 25%;
App Store小型开发者计划、小程序合作伙伴计划项下的合规交易,以及自动续费订阅服务首年期满后的佣金率,从 15% 降至 12%。
要知道,自 2008 年 App Store 上线以来,即便在全球遭遇无数诉讼、立法围剿与行业抗议也不曾撼动 30% 的“苹果税”(即用户每一笔付费,30% 直接流入苹果账户,剩余 70% 才归开发者所有)。
如今,苹果在中国市场无附加条件进行费率下调,不免让人好奇:一向强势的苹果,为何突然让步了?
“苹果税”缘何坚挺18年?
2008 年 7 月,苹果 App Store 正式上线,重塑了全球移动互联网“软件 + 商店”的经营模式。
与安卓的开放生态截然不同,iOS、iPadOS 设备用户只能通过苹果官方 App Store 下载应用,所有应用内虚拟道具购买、付费下载行为,都必须强制使用苹果支付体系——凭借这套闭环的生态规则,苹果一手掌握了 iOS 生态绝对的流量入口、交易控制权与规则解释权。
虎嗅曾在此前文章解释过渠道商 30% 抽成的由来:“对平台而言,游戏服务器与平台维护成本极高,抽成是核心收入来源。但这里存在一个悖论:抽成过高,厂商难以承受;抽成过低,劣质游戏泛滥会反噬平台生态。经过游戏厂商与平台多年博弈,30% 的阈值逐渐成为双方共生共荣的临界点。”
这些年,苹果一直试图为这笔刚性抽成正名,旱涝保收的“苹果税”也是花了大力气的——2021 年,库克在 Epic Games 诉苹果垄断案庭审中直言,苹果在 API 开发、隐私安全防护、平台维护、客户服务上已投入数百亿美元,30% 的佣金是苹果对知识产权投入的合理回报,“如果允许开发者绕过规则,本质上就是放弃我们的(知识产权)回报”。
不可否认,苹果抽成规则一定程度上充当了生态净化的角色:通过对上架应用进行严格审核、设立评分机制,阻拦了大量劣质应用进入生态,保障了应用品质与生态稳定。
但这套说辞,似乎经不起推敲。
Epic Games 创始人 Tim Sweeney 曾算过一笔账:扣除 2.5%-3.5% 的支付成本、最高 1.5% 的 CDN 成本,平台开发费用几乎可忽略不计,游戏商店 30% 抽成对应的利润率高达 300%-400%,是一本万利的暴利生意。
更核心的矛盾在于,安卓生态中,用户可通过第三方应用商店、官网直装等多种渠道下载应用,开发者也可通过自有支付体系规避高额抽成;但在 iOS 生态中,苹果既是规则制定者,也是唯一的渠道方,更是交易纠纷的唯一“裁判”,开发者毫无议价空间:要么接受 30% 的抽成,要么彻底放弃全球数十亿 iOS 用户。
如此强硬的做派,让 App Store 成了苹果最稳定的现金牛业务。
2026 财年第一季度,苹果服务业务营收首次突破 300 亿美元,达 300.13 亿美元,同比增长14%,占总营收的 20.88%,毛利率 76.5%(显著高于硬件业务 40.7% 的毛利率);其中,按服务业务结构与行业测算,单季度 App Store 佣金收入约 105–110 亿美元,同比增长约 13%,是服务业务中规模最大的核心板块。
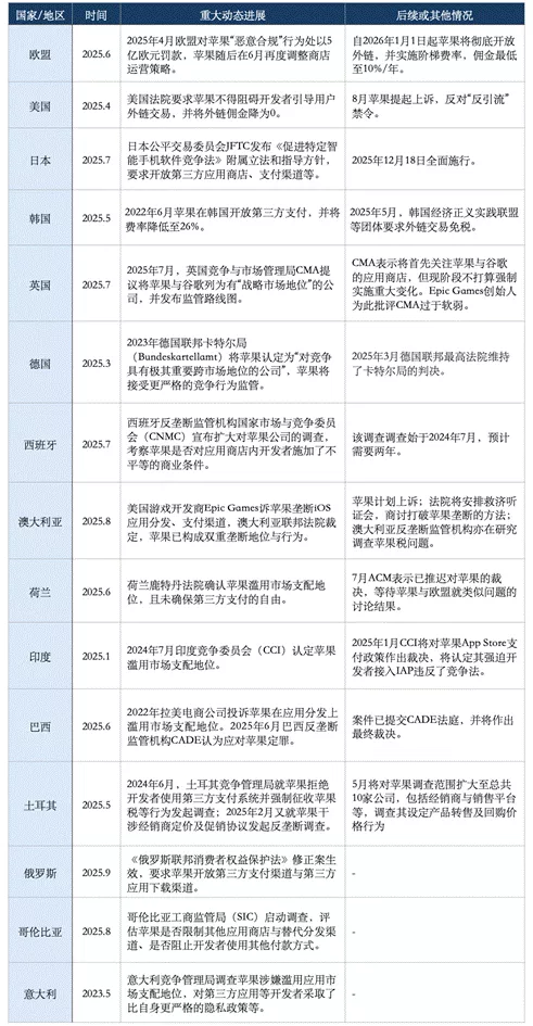
正因如此,全球范围内的“反苹果税”浪潮从未停歇。仅以 2025 年为例:
6 月,日本反垄断法案《移动软件竞争法案》经参议院通过,要求苹果开放第三方应用下载与支付渠道,法案于 2025 年 12 月 18 日正式生效;
8 月 12 日,澳大利亚联邦法院裁定苹果在 iOS 应用分发与应用内支付领域滥用市场支配地位,明确其禁止应用侧载、替代支付方式的行为限制了市场竞争,苹果随后宣布提起上诉;
8 月下旬,哥伦比亚工商监管局(SIC)宣布对苹果启动反垄断调查,评估其是否限制第三方应用商店、替代分发渠道,以及是否阻止开发者使用更优惠的支付方式;
9 月 1 日,俄罗斯新修订的《俄罗斯联邦消费者权益保护法》正式生效,直接突破苹果封闭系统,要求在俄销售的 iPhone 等智能硬件,必须支持第三方支付渠道与第三方应用分发渠道。
图注:15个国家\地区对苹果的监管概览
可即便在全球多地接连做出让步,苹果在中国市场却始终死守 30% 的抽成底线,直到这次历史性的下调。
监管倒逼与市场博弈
这次“苹果税”松动,很大程度上是监管意志落地与市场博弈的“阳谋”。
首先,监管意志是打破僵局的关键。
苹果在公告中明确强调,此次是“根据与中国监管部门的沟通”做出的中国区专属政策变更,而非全球统一调整——这句话直接道破了降佣的本质:这是一次监管推动下的被动合规,而非苹果的主动让利。
过去十几年,中国数字经济实现爆发式增长,也伴生了平台垄断、无序扩张的行业乱象。近年来,监管部门持续强化平台经济反垄断常态化执法,从头部互联网企业反垄断处罚,到平台经济合规指引出台,再到应用商店分发规则、抽成机制的系统性规范,一步步扎紧了反垄断的制度笼子,苹果 App Store 亦无法置身事外。
消息公布后,《人民日报》就此发表评论称,“此次苹果公司‘根据与中国监管部门的沟通’下调中国区应用商店佣金,不仅提升了我国开发者的收益水平,更反映出我国监管部门在推进反垄断常态化监管的过程中,持续完善数字市场规则、提升了监管话语权”。
其次,中国市场不可替代的体量与产业话语权,成了苹果不得不妥协的底层“经济账”。
一方面,诞生了腾讯、网易、米哈游等全球顶级游戏厂商的中国,已是全球第二大游戏市场,正向着全球第一的目标稳步推进。
先看腾讯,2025Q3 游戏业务收入达到 636 亿元,同比增速 22.8%,其中本土市场游戏收入 428 亿元,同比增长 15%,国际市场收入 208 亿元,同比增长 43%;再看网易,2025 年网易游戏及相关增值服务收入达 921 亿元,占全年总营收的 82%,首次突破总营收的八成;其中,在线游戏收入 896 亿元,同比增长 11%,重回两位数增长。
这意味着,仅中国游戏行业,每年就要为苹果贡献数百亿元佣金收入。按行业测算,此次苹果将标准佣金从 30% 降至 25%,新政落地满一年后,中国游戏开发者全年可额外增收约 50 亿元,腾讯每年将新增约 30 亿元利润,网易、米哈游等企业也将每年新增数亿元收入。
另一方面,中国市场独有的超级 App 生态。以微信为代表的超级应用,已经构建了一套完整的小程序、小游戏生态,拥有独立的开发者体系、用户运营逻辑与商业变现模式。
一组行业数据,足以看清中国市场的分量:中国 iOS 生态游戏市场规模已达千亿级别,仅 App 原生游戏的市场规模就已接近 1000 亿元。
其中,微信小程序生态去年市场规模已突破 1200 亿元,仅微信小游戏 2025 年收入就突破 600 亿元,而微信小游戏月活用户仅 5.71 亿,相较微信 14.1 亿月活仍有广阔的增长空间。
据虎嗅了解,2025 年微信生态 DAU 超百万小游戏从 60 款增至 70 款,季度流水破千万产品从 190 款激增至 300 款;其中,IAP 小游戏月活用户达 3 亿,付费用户月时长同比增长 5% 至 50 小时,付费深度提升 25%;IAA 小游戏月活用户达 4 亿,消除、解谜等核心品类用户规模破亿。
事实上,2025 年 11 月,市场传出腾讯与苹果达成小程序 15% 分成协议后,微信已在 iOS 端小程序接入虚拟支付。
此次,苹果专门推出 “小程序合作伙伴计划”,将小程序、小游戏佣金率进一步降至 12%,更像有意对中国超级 App 生态的妥协与适配——微信小程序生态坐拥数千万开发者与数亿用户,一旦该生态彻底闭环,苹果的渠道话语权将被大幅削弱。
苹果核心壁垒仍未打破
值得一提的是,这次“苹果税”在中国市场松动,并非孤立事件。
就在苹果发布公告的一周前,谷歌刚刚宣布对 Google Play 做出重大调整:不仅将标准服务费率从 30% 降至 20%,还全面开放第三方支付体系与第三方应用商店,允许开发者在应用内使用自有支付系统,甚至可将用户引导至应用外网站完成交易。
短短一周时间,全球两大移动操作系统巨头先后调整应用商店规则,标志着沿用近 20 年的 30% 抽成行业惯例正在加速崩塌,高抽成、强绑定的平台分发模式,正式进入多方博弈的洗牌阶段。
再将视线拉回苹果,尽管此次降佣被行业视为重大利好,但这只是服务框架内的微调,仅仅下调几个百分点的抽成,根本无法撼动苹果 App Store 的垄断本质——最核心的一点,苹果仍未开放第三方支付体系与第三方应用商店,开发者始终没有选择支付渠道与分发渠道的自由。
况且,哪些开发者符合小型企业计划的标准,哪些小程序能够进入合作伙伴计划,哪些交易能够享受 12% 的优惠费率,最终解释权依然牢牢攥在苹果手中。
此外,费率调整对绝大多数未接入苹果支付体系的小游戏开发者影响十分有限。
在此之前,iOS 端微信、抖音小游戏普遍不支持虚拟支付,开发者大多通过变通方式实现用户充值,并未向苹果支付抽成;即便微信已宣布接入 iOS 端虚拟支付,且承诺自身暂不抽成、仅由苹果收取佣金,但愿意立刻接入苹果支付体系的小游戏开发者依然寥寥。
也就是说,此次针对小游戏的费率下调,更多是苹果区域性的“服从性让利”,并没有真正改变小游戏生态的商业逻辑。


