滞留三亚的中产,被自己“穷笑了”凤凰周刊
春节返工的第二天,大家班都上得怎么样?
公司的地铁出口还找得到吗?
办公电脑的开机密码还记得吗?
年前安排“年后再说”的工作,还有头绪吗?
就在绝大多数打工人在与崭新的工作艰难磨合时,一批人却被“困”在了三亚,没能按时返工。
原因只有一个:
拿着小几百块钱机票上岛的朋友们,看着一万起步的离岛票,简直不敢相信自己的眼睛:
这明晃晃的五位数字,到底是我的机票,还是我的赎金?
来的时候多开心,走的时候多闹心。
今年被机票“困”在海南的中产,已经快把头挠秃了。
最新的好消息是:四大航司全部着手增加海南航班。
明天三亚飞北京的机票已经能够买到,3月3日以后机票价格也回落到了日常的2000元以内。
坏消息是:距离3月3日,还有遥远的6天。
八仙过海,各行不通
2026年的春节返程机票,平等地惩罚每一个想捡漏临期低价票的人。
收假迫在眉睫却订不到机票而在网上紧张搜索的朋友们,很快就发现,自己根本就不是网上最紧张的人。
各大航司从海南返回的航线,比他们紧张多了。
〓 截至2月24日下午3点三亚凤凰国际机场出港余票情况,图源:新京报贝壳财经
如此紧俏的需求量之下,经济舱票和滞留朋友心中的希望一起消失了。
放眼各大旅游平台,公务舱以9开头的四位数票价,加上机建燃油种种杂项,稳健地跨入万元区。
就连人们开玩笑说游泳都能到的深圳,单程机票也高达8000多元。
价格和飞行距离远近,几乎不相关。
如果说买不到机票的朋友是干着急。
那么抢到机票的人,面对着已经乱成一锅粥的三亚凤凰机场,只想趁热喝了。
有朋友抢到早上七点多的机票,五点就已经到达机场排队,满心以为自己是冰雪聪明的早鸟。
然后,在黑灯瞎火的机场遇上另几万个同样冰雪聪明的更早鸟。
凌晨五点的安检通道,格外拥挤。
〓 图源小红书用户@momo
到得晚些的朋友,更是刚进机场就被挤得连滚带爬。
飞机轱辘都打转了,行李还在安检机里运着。
众所周知,海南是一个岛。
坐飞机是大多数人回家的最优选择。
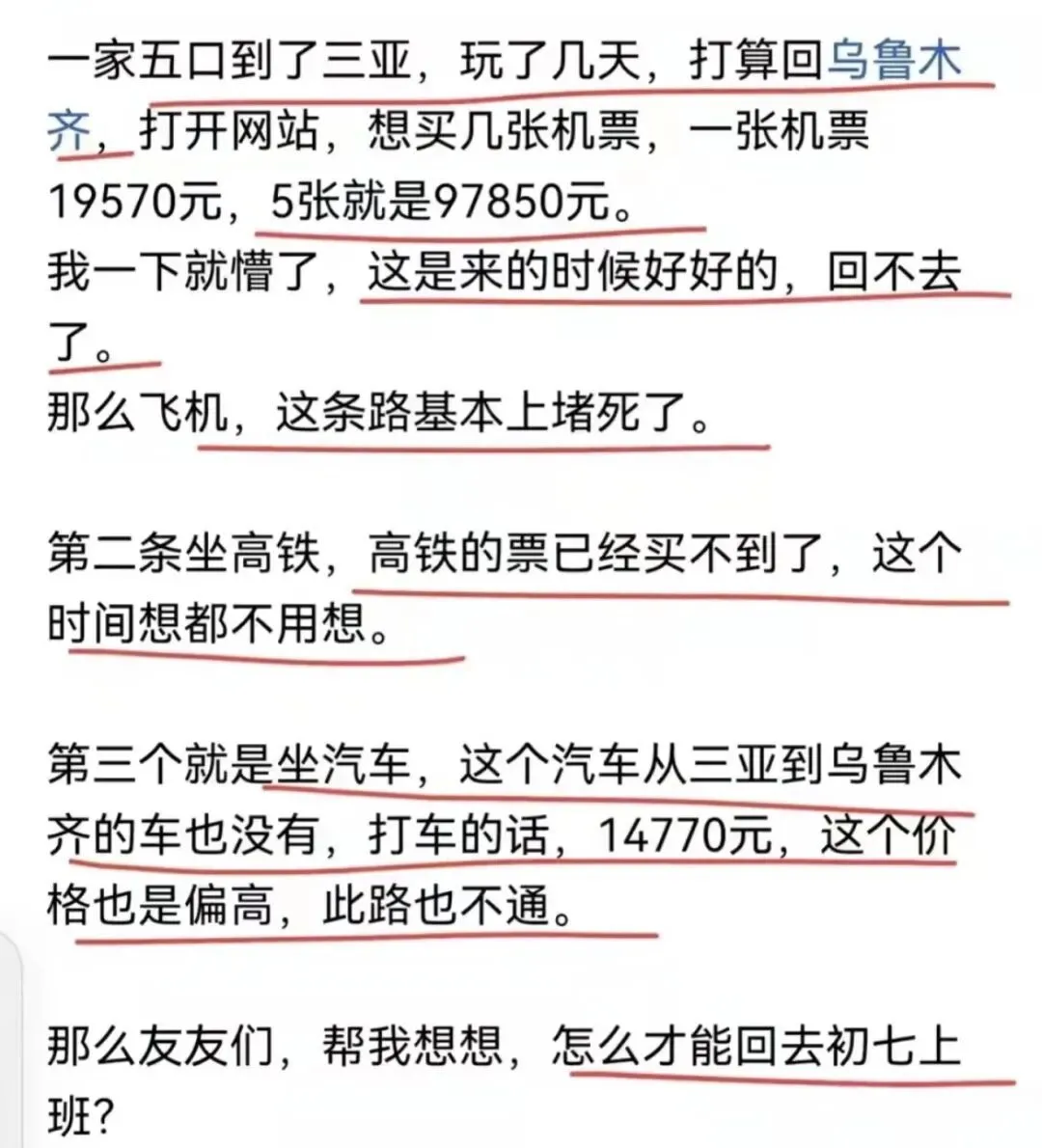
但人在被逼急的时候,甚至会考虑打车回乌鲁木齐。
很快,被旅行磨练得训练有素的网友们就总结出若干条不用万元飞回家的方法:


