吃得越少活得越久?研学世家
2024年诺贝尔化学奖揭晓当天,谷歌旗下抗衰老公司Calico Life Sciences在《Nature》发表了一项震动学界的研究:他们花了数年追踪960只基因多样的小鼠,发现了一个令人不安的真相——吃得少确实能延寿,但那些让你长寿的生理变化,可能正在悄悄损害你的健康。
一、实验设计:史上最严格的禁食真人秀
研究团队没有随便找几只实验室小白鼠应付了事。他们选用了960只具有遗传多样性的雌性小鼠,相当于把人类不同体质、不同基因背景的差异都涵盖了进去。
这些小鼠从6个月大(约等于人类青年期)开始,被随机分为五组,开启终身的饮食修行:
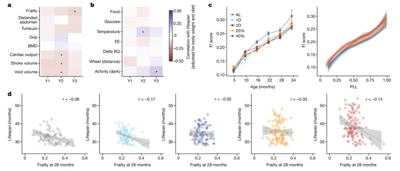
第一组是无限制饮食组,想吃就吃,这组小鼠平均寿命为25个月。第二组和第三组是间歇性禁食组,分别每周禁食一天和每周连续禁食两天,两组小鼠平均寿命均为28个月。第四组是八分饱组,热量摄入比基线低百分之二十,平均寿命达到30个月。第五组是六分饱组,热量摄入比基线低百分之四十,平均寿命最长,达到34个月。
数据很直观:热量限制越严格,活得越久。六分饱的小鼠比随便吃的那组多活了整整9个月——按人类寿命折算,相当于多活了约25年。
但故事远没有这么简单。
二、核心发现:长寿和健康,可能是两道选择题
发现一:遗传比饮食更命定
研究团队原本以为,只要管住嘴,大家都能延寿。但数据告诉他们:遗传背景对寿命的影响,比吃多少饭更大。
换句话说,有些人可能就是天生长寿体质,而有些人即便严格禁食,也突破不了基因设定的天花板。这解释了为什么现实中禁食的效果总是因人而异——基因才是那个幕后大BOSS。
发现二:代谢改善了,不等于寿命延长了
禁食确实让小鼠的代谢指标变好了:血糖更稳、体脂更低、血脂更健康。但诡异的是,这些健康指标与寿命延长并不挂钩。
饮食限制(DR)可以延长小鼠的寿命
研究者发现,能预测长寿的生理标志物,反而是那些在压力状态下维持体重稳定、体温恒定、免疫细胞数量平衡的能力。这种生理韧性,才是长寿的真正密码。
发现三:为了多活几年,你愿意变得虚弱吗?
这是最残酷的发现。
那些活得最久的小鼠,普遍出现了以下特征:体重持续下降,体温降低,免疫系统改变,觅食行为异常。这些变化共同指向一个事实:极端禁食可能让身体进入一种低功耗生存模式——虽然细胞磨损变慢了,但机体对抗感染、应对突发压力的能力也在下降。
健康和代谢特征随着年龄和饮食的变化而变化,但它们并不能有效地预测寿命
长寿的代价,可能是脆弱。
三、间歇性禁食的身材歧视
研究还揭示了一个扎心的事实:间歇性禁食对胖鼠没用。
那些实验前体重就偏高的小鼠,每周禁食一两天并不会延长寿命。只有当它们的整体热量摄入真正减少时,即持续性的热量限制,才能看到延寿效果。
免疫和血液学特征随着年龄和饮食的变化而变化,并可用于预测寿命
这意味着,如果你本就体型偏胖,指望周末轻断食两天、平时胡吃海塞来长寿,可能是自我安慰。
四、给普通人的启示:在科学与生活之间找平衡
这项研究不是要否定禁食,而是提醒我们避免非黑即白的极端思维。
值得做的事情包括:避免过度饮食,保持适度热量限制(如八分饱)确实有代谢益处;关注生理韧性,也就是能否在压力后快速恢复体重、体温、免疫力;结合自身基因和体质,制定个性化饮食策略,这是未来精准医学的方向。
需要警惕的事情包括:极端节食(如长期六分饱)可能带来免疫抑制等副作用;别盲目追求长寿指标而忽视当下的生活质量;代谢健康不等于长寿,体检报告漂亮不代表能活到100岁。
五、结语:科学正在重写长寿密码
谷歌的这项研究,是迄今规模最大、最严谨的饮食限制与寿命关系研究之一。它撕开了抗衰老领域的一个口子:我们或许找到了延长寿命的方法,但还没找到健康地延长寿命的完美方案。
Calico公司的科学家们在论文结尾写道,后续研究需要探究能否在改善代谢健康的同时延长寿命。
翻译成人话就是:现在请别急着把自己饿成低功耗模式。真正的长寿秘诀,可能藏在遗传、饮食、运动、睡眠的精密平衡中,而非简单的少吃二字。
毕竟,活得久很重要,但活得有质量、有尊严,或许才是我们追逐抗衰老的终极意义。


