MIT用AI找出大量未知的抗病毒防御系统DeepTech
最近,MIT 的科学家开发了一套叫 DefensePredictor 的 AI 模型,可以从细菌的基因组里快速找出那些隐藏的防御系统。
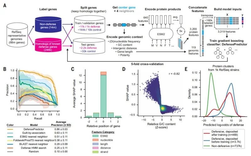
研究人员先用约 1.7 万个细菌基因组训练这个模型。他们给模型看了两类蛋白质:一类是约 1.5 万个已知能抵抗病毒的防御蛋白,另一类是约 18.6 万个负责日常家务的普通蛋白。通过反复比较这两类蛋白的特征,比如基因长度、周围的邻居基因、DNA 序列里的特殊模式,AI 学会了快速区分谁是防御战士,谁是普通居民。日前,相关论文发表在《科学》杂志上。
论文作者只有三位,他们分别是 MIT 博士生 Peter DeWeirdt、前 MIT 高级研究支持助理&目前在美国约翰霍普金斯大学读博的 Emily Mahoney 以及 MIT 副教授 Michael Laub。其中,Peter DeWeirdt 还曾在辉瑞公司实习过。
图 | 从左到右:Peter DeWeirdt、Emily Mahoney、Michael Laub(来源:Linkedin)
很多人都知道,细菌和病毒之间的战争,已经打了数十亿年。病毒是地球上数量最多的生物,每天能消灭 10% 到 25% 的细菌。为了活下来,细菌进化出了各种各样的防御武器。
有些武器已经被人类拿来用了,比如大名鼎鼎的 CRISPR 基因编辑工具,它最初就是从细菌的免疫系统里发现的。不过细菌的防御武器库还远没有被人类摸清楚。
传统方法找这些防御系统,就像大海捞针,要么盯着已知防御基因附近的区域猜,要么在实验室里手动测试成千上万个 DNA 片段,耗时又费力。
(来源:Science)
DefensePredictor 的秘密武器是一个叫 ESM2 的蛋白语言模型。它能把每个蛋白质转换成一组数字,就像给蛋白质拍了张 X 光片,抓住了它的关键特征。模型不仅看目标蛋白自己,还看它前后各两个邻居,因为防御基因经常喜欢扎堆住在一起。
利用这些信息,模型能在几分钟内扫描完一个细菌的全部基因组,找出最有可能的防御系统候选者。DefensePredictor 正是通过这种观察蛋白质的社交圈,来判断它是不是防御战士。而假如换成以前的做法,这可能需要好几个月。
为了检验这套系统到底准不准,研究团队做了一个实验。他们用 DefensePredictor 扫描了 69 株不同的大肠杆菌,找出了 624 个被预测为防御相关的蛋白簇,其中超过 100 个跟已知的细菌免疫系统没有任何关系。
(来源:Science)
研究人员从中挑选了 94 个进行实验室验证,把它们克隆进大肠杆菌细胞里,然后用 24 种不同的病毒去攻击。结果有 42 个系统成功保护了细菌,验证率达到了 45%。模型给出的预测分数跟实验验证率高度相关,分数越高,越有可能是真的防御系统。这也意味着 AI 的预测是可靠的,可以大大缩小科学家需要手动测试的范围。
此外,有些系统用的蛋白结构,以前从未在防御中被验证过。比如一个叫 DS-8 的系统,它携带的金属磷酸酶结构域跟人类免疫系统中的某个蛋白长得很像,人类用那个蛋白来调节自身的抗病毒信号通路。这说明细菌和人类的免疫系统在进化上可能有着共同的古老根源。
(来源:Science)
另一个叫 DS-11 的系统,用一种叫 CBS 的结构域来感应细胞内的能量分子,然后激活自身的杀伤功能。还有的系统把核酸酶拆成了两半,这种分体式设计有可能被开发成需要特定信号才能激活的基因编辑工具,故在生物技术领域有着巨大的潜力。
这套模型的潜力还远远没有挖尽。当研究人员把 DefensePredictor 应用到 1,000 种不同的微生物上时,它识别出了近 3,000 个与任何已知细菌免疫系统都不相似的蛋白簇。这些发现意味着大肠杆菌以及其他细菌所携带的抗病毒防御系统,比我们之前以为的要丰富得多。
在 3,000 株大肠杆菌和志贺氏菌的基因组分析中,平均每株细菌能预测出 32 个防御基因,而传统工具只能找到 6 个。目前,研究团队已经把 DefensePredictor 作为开源工具提供给全球的科学界,并且会随着新数据的到来持续优化它。
(来源:Science)
一直以来,基因编辑领域一直在寻找比 Cas9 更小巧、更精准的工具,这些新发现的防御系统里藏着大量未被开发的核酸酶和新型工作机制。Cas9 虽然强大,但它个头比较大,进入细胞不太方便。
如果能从这些新系统里找到更迷你的核酸酶,基因治疗就会变得更安全、更高效。研究人类免疫系统的科学家也可以从中追溯关键免疫元件的进化源头,比如人类体内用来感知病毒 DNA 的 cGAS 蛋白,它的祖先可能就藏在某种细菌的防御系统里。
制药领域有可能把这些新型系统改造成针对病原菌的精准抗菌药。现在很多细菌对抗生素产生了耐药性,如果能把细菌自己的防御武器改造成攻击它们的工具,就有望解决耐药菌的难题。
而 DefensePredictor 的出现,让原本需要数月甚至数年的筛选工作,缩短到了几分钟。未来,随着更多新数据的加入,这套模型还会变得更聪明,帮我们找到更多细菌的秘密武器。


