经常吃大蒜,寿命延长超10%?梅斯医学
如果说有什么食物,让人又爱又恨,大蒜绝对要拥有姓名。刚入口时那股“香臭香臭”的味道,总让人欲罢不能;可吃完了,嘴里的蒜味却“阴魂不散”。
小时候饭桌上更是常见这样的场景:奶奶一边往碗里添蒜,一边语重心长地说:“多吃蒜,对身体好。”
那时候,很多人心里其实是半信半疑的----味道这么冲的东西,真有那么神奇吗?
没想到,现代生物医学竟真为这些“民间经验”补上了科学证据。
大蒜来源的活性代谢物,显著抑制肿瘤生长
近期,来自中山大学肿瘤防治中心的研究团队发表于Cancer Discovery的一项研究[1]表明,大蒜中的活性成分S-烯丙基-L-半胱氨酸(SAC)不仅能显著促进自然杀伤细胞(NK细胞)向肿瘤组织浸润,还能逆转CD8⁺T细胞的耗竭状态,让那些在肿瘤微环境中“打疲了”的免疫细胞重新恢复战斗力。当其与化疗和免疫治疗联合使用时,抗肿瘤效果被显著放大,肿瘤生长被显著抑制。
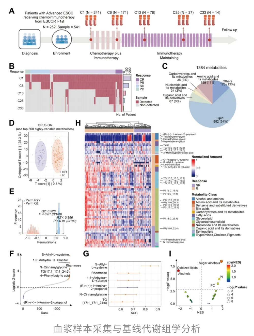
研究团队发现,患者在治疗开始之前,体内的代谢状态,似乎就已经在某种程度上“提前剧透”了免疫治疗的效果。
在对每一种代谢物逐一进行分析后,S-烯丙基-L-半胱氨酸(SAC)很快引起了研究人员的注意。这一分子正是大蒜中的一种经典活性成分。
具体来说,在那些肿瘤明显缩小、对免疫治疗反应更好的患者体内,SAC在治疗开始前的水平往往更高;而在免疫治疗效果不佳的患者体内,这种分子的含量相对较低。
那么,治疗开始之后,体内的代谢变化会不会也在悄悄“透露”疗效的信号?
通过对这些样本进行代谢组学分析,他们发现,治疗过程中代谢物的变化,本身就是一张“实时疗效监测图”,能够反映他们对化疗联合免疫治疗的反应情况。随着治疗不断推进,鞘磷脂在疗效不佳/进展高风险患者的血浆中逐渐积累,而甘油磷脂水平在治疗有效患者中显著更高。
换句话说,当血液中的鞘脂水平不断升高时,往往意味着肿瘤对化疗联合免疫治疗的反应并不理想,可能驱动化疗免疫治疗耐药;但较高的甘油磷脂水平往往伴随着更好的治疗结局。
由此可见,不仅治疗前的代谢状态能够预测疗效,治疗过程中代谢网络的动态变化,也在不断“反馈”治疗结果。
但找到来源只是第一步,来自大蒜的SAC,真的能帮抗癌治疗一把吗?
结果,与只接受常规治疗的小鼠相比,补充SAC的小鼠肿瘤明显长得更慢,肿瘤体积更小、重量更轻。
并且,在食管鳞癌模型和肝转移模型中,研究人员都观察到,补充SAC后,小鼠体内的整体肿瘤负荷明显下降。
从机制上来说,SAC能重塑肿瘤的免疫微环境,让原本有些“力不从心”的免疫系统重新振作起来。
首先被“调动”的,是NK细胞。这些细胞原本大多活跃在血液中,但在补充SAC之后,一类杀伤力特别强的NK细胞开始大量进入肿瘤组织。它们凭借更强的细胞毒性,对肿瘤细胞展开更猛烈的攻击。
与此同时,CD8⁺T细胞也迎来了转机。在肿瘤微环境中,这些T细胞常常因为长期“作战”而逐渐进入耗竭状态。但SAC的加入,让原本“疲惫”的T细胞“满血复活”,降低了PD-1、LAG-3等抑制信号的表达,提高了IFN-γ、IL-2、TNF等免疫激活因子的水平,从而显著了增强现有化疗联合免疫治疗的效果。
吃蒜竟能延长寿命,改善代谢和认知
事实上,大蒜的“本事”不止SAC,其中富含的另一类含硫化合物----二烯丙基硫化物(DAS)同样是“宝藏”。
去年,来自西班牙塞维利亚大学的研究团队发表于Cell子刊Cell Metabolism的一项研究[2]发现,大蒜中的DAS能够在体内释放具有生物活性的硫化氢(H₂S)。这种气体分子能自由穿过细胞膜,参与抗氧化防御、线粒体能量代谢,并通过蛋白质过硫化调控多种关键生理过程。


