GLM-5封神,智谱市值五天翻倍华尔街日报
智谱GLM-5模型在代码能力上达到全球第三、开源第一,标志着中国AI从"氛围编程"迈向"系统工程"时代。GLM-5具备系统架构级能力,可独立完成复杂的分布式系统开发,性能逼近Claude Opus 4.5。配合国产芯片适配,实现了中国AI软硬件体系的完整闭环,展现中国AI从炫技走向成熟的关键跨越。
我们每天都在见证「全球大模型第一股」智谱的历史新高。
2026 年的春节档,注定将被写入中国 AI 的发展史。
过去半个月,AI 社区被两颗「超新星」彻底点燃:一颗是字节跳动发布的 Seedance 2.0,它用震撼的视频生成能力横扫了全球社交网络,代表了 AI 在感性与创意维度的大爆发;而另一颗,则是这几天让开发者们彻夜未眠的智谱 GLM-5。
可以说,Seedance 2.0 让世界看到了中国 AI 惊艳的「想象力」,而 GLM-5 则是在向世界展示中国 AI 扎实的「执行力」。
这恰恰构成了 2026 年 AI 赛道的「双子星」格局:一条是通往物理世界模拟的视频航道,一条是通往数字世界构建的 Coding 航道。
在 Seedance 2.0 爆火之后,GLM-5 在 Coding 领域的开源与实战表现,释放了一个极其重要的信号:中国 AI 正在从炫技的青春期,正式迈向成熟稳重的成年期 —— 这就是国产 AI 的「成人礼」。我们不再满足于生成一个漂亮的网页,而是开始真正接管系统内核、重构复杂架构,去解决那些最硬核的生产力难题。
这种跨越级的跃迁意味着中国 AI 终于真正拿到了属于自己的技术王座。而市场对这位「新王」的反应,可以用「狂热」来形容。
自从前天晚上代号「Pony Alpha」的智谱 GLM-5 显露真名以来,其受到的赞誉也被迅速转化成了购买欲,不仅 Ollama、Modal、Poe、硅基流动等诸多平台商提供了 Day-0 支持,智谱官方每天限额的 GLM Coding Plan 即使涨价 30% 也是秒空,没能上车的开发者也只能每天 10:00 蹲点抢。
甚至就连 Ollama 的云服务也在上线 GLM-5 之后被挤爆了。
很多没能及时抢到 GLM Coding Plan 名额的开发者大喊:
这种疯狂的背后,其实是一个信号:开源社区苦「玩具模型」久矣。
既然闭源的 Claude Opus 4.6 和 GPT-5.3 已经证明了 AI 具备系统工程能力,那大家就更受不了手边的开源模型只能写写贪吃蛇、画个 SVG 这种程度的水平了。开发者们在等,等一个开源界真正能干脏活、累活、大工程的「包工头」。
而 GLM-5,似乎就是那个带着安全帽、扛着图纸进场的角色。
别再迷信 Vibe Coding 了,这是「系统工程」的时代
在 2026 年初的今天,AI 编程的门槛已被降至历史最低点。无论是生成一个带有粒子特效的着陆页,还是用 SVG 绘制图标,都已经成为各大模型的基础技能。这种被著名 AI 大牛 Andrej Karpathy 命名为「氛围编程(Vibe Coding)」的开发模式确实能让非技术人员快速上手,产出令人眼花缭乱的 Demo。
这很酷,但对真正的软件工程来说,这远远不够。
前段时间,Claude Opus 4.6 与 GPT-5.3 Codex 的出现,悄然改变了顶级闭源模型的竞争维度。它们不再单纯强调「One Shot」的单次生成效果,转而开始比拼 Agentic 能力。这意味着模型需要具备长程规划、多步执行以及处理复杂系统工程的能力。
这一次,Karpathy 同样给出了非常不错的总结。他写到:「通过 LLM agent 来编程,正在逐渐成为专业人士的默认工作流,只是伴随着更多的监督和审查。目标是在不牺牲软件质量的前提下,最大化利用 agent 带来的杠杆效应。」
在此背景下,GLM-5 的发布显得尤为关键。它没有选择继续在「前端审美」这条赛道上与其它优秀的开源模型内卷,转而选择了一条更为陡峭的技术路径:成为开源界首个「系统架构师」级模型。(当然,GLM-5 的前端审美依然非常在线。)
正如著名 AI 研究者 Simon Willison 在博客中评论的那样,GLM-5 可被称为「用 LLM 构建的专业软件工程师」,看到智谱选择「Agentic Engineering」这个词来形容这种范式是「很有意思的」。
这种差异化的定位的直接体现是解决问题的深度。是的,GLM-5 能解决更加困难的系统级问题了!
如果你需要快速搭建一个视觉效果炸裂的网页原型,市场上已有众多模型可供选择。但如果你面对的是后端架构重构、复杂算法实现或是操作系统内核级的开发任务,GLM-5 很可能是目前开源社区的唯一可选项。
口说无凭,我们决定给它上点强度。
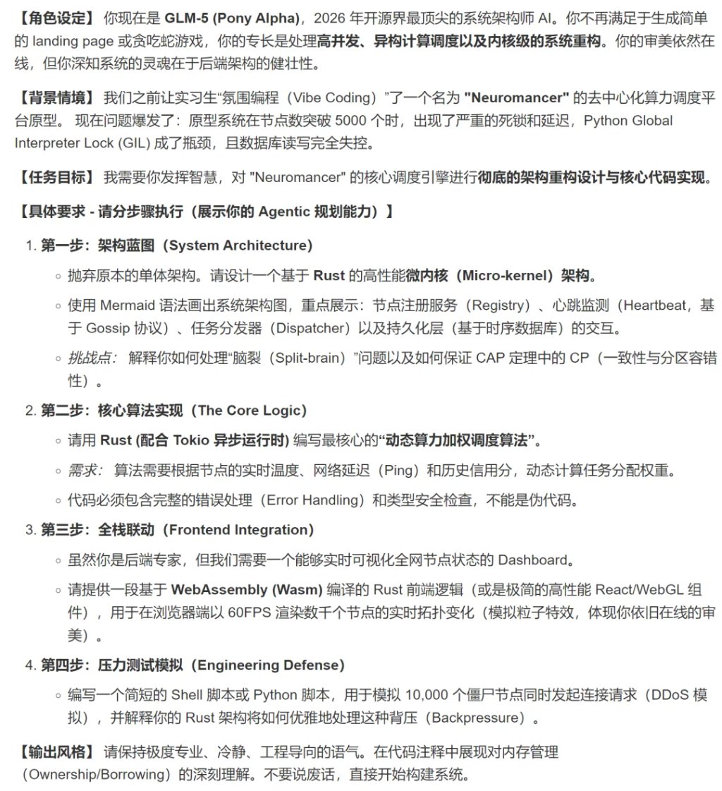
我们没有让它写游戏,而是扔给它一个极度硬核的任务:从零构建一个基于 Rust 的高并发分布式算力调度系统。
从这个提示词可以看出,完成这个任务将需要 GLM-5 具备系统架构级理解与重构、并发模型的理解与掌控、分布式调度与算法设计、Agentic 规划与工程分解、全栈协同、工程防御等多种能力。
如果换做以前的模型,大概率会给你生成一段漂亮的 Python 代码,然后在大并发下直接崩盘。但 GLM-5 的表现,确实让我们产生了一种「坐在高级架构师旁边结对编程」的错觉。
它没有急着写代码,而是先画图。它否定了单体架构,设计了 Gossip 协议做节点发现,上了 Raft 做共识,甚至考虑到了网络分区时的 CP/AP 取舍。


