“易公子”浮出水面,走向覆灭的“衙内”样本波哥看商业
2月10日,因官媒“经济观察报”的一篇报道,湖南官场“七公子”的衙内式阵容快速浮出水面,而惊呆普罗大众。
在本次易炼红被查事件中,经济观察报记者李微敖将易炼红独子易世威,深度参与大谋私利和贪腐等事件做了一个概述式的总结:(原文摘录如下)
“易炼红之子易世威,曾在湖南一家省属国有控股金融企业工作。与易世威有交集的湖南政商界人士向经济观察记者介绍,易世威为人张扬高调,被视为湖南官场‘七公子’之一。而且,易世威利用乃父的影响力,攫取项目,‘轻轻松松从那些项目中获得的奖金,动辄超过千万元’。
易世威从项目中获取巨额‘奖金’的情况,也得到了其所在集团公司一位高级管理者的证实。”
这里记者说的比较有意思,易公子曾在国有控股金融公司工作,有其父光环加持,去拓展金融类项目自然会犹如神助无往而不胜,最后的变现则是把动辄千万元级别的奖金轻松纳入囊中,谁说国企就没有高额奖金和工薪了?
也说明这家公司在业务的激励措施上,还是很懂“领导”的需求的,完全没有利益输送的痕迹,因为这种高额奖金制度在国企也不是随便就能操作的,肯定也是经过层层报备和审批的,那么易公子自然就拿得心安理得,其他牛马只能羡慕嫉妒恨了,谁叫自己没投好胎呢?
此外,其实,在这段话中,记者也给大家留下了许多的想象空间----按易公子身上强大的优势资源、以及动辄千万元级别的奖金,和如同探囊取物一般轻松的搞法,应该拿了不少让其满意的大项目吧,因此,轻松赚它几个“小目标”,也应该不是什么太大的问题。
毕竟,那些小项目之类的三瓜两枣,易公子肯定也看不上,不是吗?
好了,下面再简单聊一聊易公子在充满鲜花和掌声的掘金之路上的一些“与时俱进”的打法,以供大家参考和观察。
据观察,首先,大家都知道,因为易公子的特殊身份等,在网上基本查不到他的相关信息,因而,在市场上基本也是一团迷雾,有点云山雾罩的感觉。
但从昨天开始,众多勤奋且不信邪的网友们,拿出了当初在大学写毕业论文的严谨姿态,不辞辛苦地给大家找出了一些有据可查的素材,下面简单归拢和解读一下,以便让我们看到易公子人生轨迹的“跌宕起伏”。
据网友们扒出来的资料,在2011年左右,易公子当时曾还在体制内工作,只是湖南团省委组织部一个小科长,平常就负责一些高校、中学共青团和乡镇街道团组织等单位的一些调研工作,日子过得非常的平淡无奇,那时候,他还是非常低调谨慎的,在按部就班的磨练着。
一直到了2012年,他还曾作为共青团湖南省委组织部主任科员,以省直机关下派干部的身份,在浏阳市进行为期一年的基层锻炼,挂职永安镇党委委员。
这一切都还比较正常,根本看不出他的“雄心壮志”。
这也应该是易公子初步走入职场的客观状态,过程中并未因为其父亲当时已经做到岳阳市委书记而傲娇和做出什么出格的事情。
尔后几年真实情况不可考,就不说了。后面到了2016―2017年,易公子突然“性情大变”,快速拔足政界而转身到商界和金融界中去了。
典型的事实是:
2016年12月13日,易世威突然发起和成立了自己的公司----湖南财信交通节能科技有限公司,据天眼查资料,当时该公司法人为易世威,直到2018年1月3日才变更为石磊(见下图),后面在2020年4月21日才被正式注销。
其中,至于他为何突然放弃公务员身份,而成立一家注册资本只有500万元的民营类公司,这个原因的真实情况谁也不知道,或许是他觉得只做公务员太“清苦”了和受约束太多吧。
与此同时,这一阶段(2013年5月到2017年6月),易炼红一直任职湖南省委常委、长沙市委书记,这也许就是他弃政从商的基础底气和本源动力所在吧。
因为,过程中,经济观察报所讲的湖南官场“七公子”,也不是一个人,这些衙内们多年来或明或暗的各种较量肯定是存在的,故而,如果按易世威原来设定的从政路径,靠他以前那点薪水,不可能跟某些“公子”相比和争锋的,久而久之其心理必定会扭曲,也毕竟,这是一个十分操蛋的圈内人互相鄙视的花花世界,易公子如果不改变,那么只能在那些充满铜臭味的名利场上委屈做小。
而这,他受得了吗?显然不可能,凭什么易公子要去捧着金饭碗去伺候别人呢?
这或许就是易公子突然转身而一头扎进商业领域的最强大的动力吧。
不久,接下来,更诡异和奇葩的事情来了。
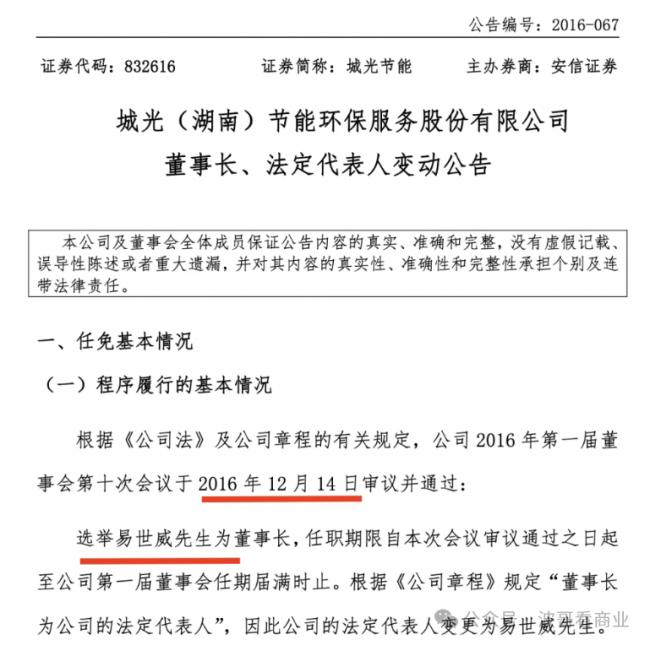
在上述湖南财信交通节能科技公司注册成立的第二天,即2016年12月14日,易世威又突然成为城光(湖南)节能环保服务有限公司董事长和法定代表人,两者操作之密集,公私之间的转换堪称严丝合缝。
据天眼查资料显示,城光(湖南)节能环保服务股份有限公司(曾用名:城光(湖南)节能环保服务有限公司),成立于2010年,是湖南财信金融控股集团成员之一,是一家典型的湖南区域金融类的国企,一只脚不到一天又踩进了国有控股的金融类平台,此中的转换过于剧烈,吃瓜群众都看懵了吧----啥情况?
据此可知,易世威在这两个不同属性公司之间的重叠度确实太高了,一私一公两个平台且皆为法定代表人和董事长,这个操作也确实把许多“精明”的“衙内”看呆了:
这也太奇葩和弱智了吧----前脚刚成立自己的私人公司,后脚就高调挂帅出任国有控股类似性质公司的法人等,连装都不装了,全然赤果果上阵,“聪明”的“衙内”肯定不会如此像易公子这般的公然裸奔,估计现在那剩余的“六公子”还在嘲笑易世威吧----智商和水平太差,不屑与之为伍。
从这个事件上,也可以看出,为何上述记者在文章中写出“易世威为人张扬高调”这样的文字了,因为,按一般常理来说,易公子也是读过历史和接受过文化熏陶等的智力正常的人,不可能不知道上述在两个不同性质且敏感公司那样的操作会被人诟病和留下把柄。
可是他依然做了,这只能说明易公子,觉得自己有许多高大上相关资源的加持,而霸气侧漏,和无所谓了;当然,也或许那时他真的缺钱吧,毕竟只要自己出面一下就能拿下一个大项目而获得千万元的奖励,届时在“七公子”相互PK的某些秀场就能找回场子了,其他的也就“无所�盼健绷恕�
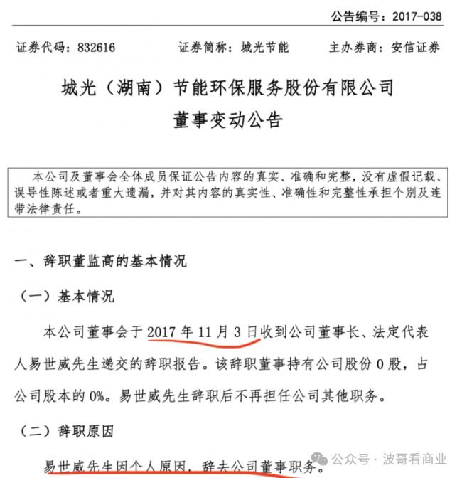
然而,易公子在湖南的好日子非常的短暂,据上述城光(湖南)节能环保服务有限公司的的相关官方公告可知:
2017年7月,易炼红调到异地,任辽宁省委常委,沈阳市委书记后,易世威也于同年的11月,辞去了城光节能的董事长职务。
自此,易公子在湖南的故事基本结束了,后面的沈阳、江西和浙江的情况,就不去啰嗦了,因为大家也不知道,故而,此略。有兴趣的朋友,请留言补充为谢。
综上所述,据波哥看商业(ID:bogksy)观察,可能大家都注意到了,至少可以看出几点:
一是,官宦家庭,想留得清廉和能穿越历史周期的形象,古往今来实在太难了,特别是该体系中那个在朝为官的某个顶梁柱自己都不断被外在的名利所侵袭的时候,后面其妻小及其他族人各自轮番上阵的到处捞钱或转移资产等方面的行为,就自然会不断和适时暴露出来。
以为别人不知道、或掩耳盗铃、或做出各类所谓的防火墙的隔离设计等,最后都会变成被严重反噬和调查取证的有效渠道。


