没想到吧,茅盾文学奖得主竟是“集句大师”文抄公
“抒情的森林”这位文学啄木鸟,这回终于啄到了硬木头上——茅盾文学奖得主王火。
王火这位被请进文学神殿的老先生,其代表作《战争和人》,被扒出内里缝满了别人的补丁。
从格非到古华,从茅盾到沈从文,王火先生仿佛开了一家“经典句子回收站”,专收各派名家的独门绝句,然后改头换面,缝进自己的皇皇巨著。
当最高文学奖的殿堂里,坐着的是一位集句大师,我们不禁要问:中国文学的脸,还要不要了?
王火抄袭,绝非街边小贩的粗糙复印。他是一位有品位、有眼光,专偷“文眼”的精致窃贼。
抒情的森林的揭发,从王火抄袭格非和古华开始。
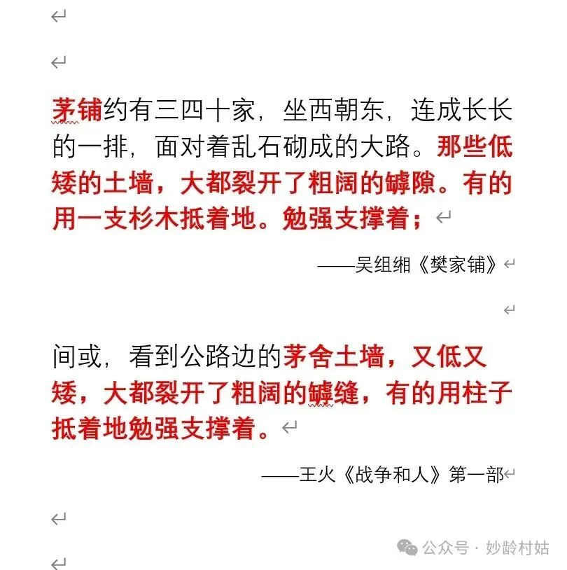
看看他怎么对待格非。
格非在《青黄》里写老人,神来之笔是“被蛀虫啃空的核桃壳”。
到了王火笔下,这只“核桃壳”只是被“啃”字换成了文绉绉的“啮”字,便原封不动地安在了“老钱”身上。
更绝的是,格非将“衰老”形容为“一道黑色的屏障”,王火照单全收,仅仅多加了个“灰”字,变成“灰黑色的屏障”。他仿佛在说:看,我调了色,这是我的了。
他偷古华,同样直奔最闪亮的珠宝而去。《芙蓉镇》里,古华写声音“又冷又硬,就像鞭子在夜空里抽打了一声”。这种通感手法极具暴力美学。王火直接移植,只把“夜空”换成“寒夜”。
古华写暴雨前“黑糊糊的天空就像一只满是砂眼的锅底”,王火抄过来,把“糊糊”改成“乎乎”。
他甚至连古华对人物内心的定义都懒得重新构思。“一座蕴藏量极大的感情的宝库”,到了王火那里,只是加了个“多么大”的感叹,就变成了另一个人物的颂歌。
他不抄冗长的叙述,不抄平淡的过渡,专挑那些一个作家苦心孤诣、灵光乍现才凝结出的独特比喻、核心意象和标志性句式。
这是最恶劣的一种抄袭。它掠夺的不是砖石,而是建筑师的灵感蓝图。
如果只抄一两人,或许还能用“影响深远”来搪塞。但王火的“采风”范围之广,令人咋舌。
他偷茅盾。茅盾在《子夜》里写“细雨将五十尺以外的景物都包上了模糊昏晕的外壳”。
王火大手一挥,删去“变成浓雾的”和“五十尺以外的”,留下最核心的骨架,便成了自己的雨景。
他偷沈从文。
沈从文关于记忆是“沉重的担负”的哲思,被他略加改装,变成一个矫情的疑问句。
他还偷朱光潜的美学论述,突然做起学术报告。
他甚至把手伸向翻译作品,把描写贝多芬的句子,直接扣在中国人物头上。
这呈现了什么特点?是一种系统性的、多源化的文字拼贴策略。
他抄周瘦娟:
王火像一个老练的编辑,而非原创的作者。
他的工作流程似乎是:写到天空,便翻开古华;写到衰老,便查阅格非;需要哲理,便搬出朱光潜;需要雨景,便致敬茅盾。
他的创作,更像是一场精心策划的文学调度,把现成的、已获认可的精彩零件,组装成一台文学机器。
最可悲的,不是出了一个王火。
最可悲的是,当“抒情的森林”把如此确凿的证据,一字一句的对比图拍在桌面上时,我们的文学界,一片死寂。
茅盾文学奖,中国长篇小说的最高荣誉,被视为一个时代的文学标杆。如今,这根标杆的获奖作品,被发现有如此大面积、高频率的文本克隆。
这是对“最高”二字最辛辣的讽刺。
奖项的公信力,像被虫蛀空的核桃壳,外表光鲜,内里不堪一触。
然而,无人回应。王火先生已故,无法自辩,这似乎成了最好的挡箭牌。但活着的人呢?颁发奖项的组委会呢?出版巨著的人民文学出版社呢?他们集体噤声,仿佛这件事从未发生。
这种沉默,不是尊重逝者,是畏惧真相;不是维护体面,是守护僵局。
可原创是文学的命脉,诚信是作家的脊梁。
当一个国家的最高文学奖,可以颁给一部由无数名家金句缝制的“百衲衣”,而整个体系选择视而不见时,丢脸的何止是一个王火?是整个中国文学的颜面,是几代读者对汉语创作纯洁性的信任。
我们的文学殿堂,不该建立在抄袭的流沙之上。
我们的沉默,最终会变成后代读者翻阅“经典”时,发出的那一声冷笑。
是时候了,要么拿出勇气清理门户,要么就准备好,让茅奖慢慢变成文学史上一个尴尬的笑话。
这选择,不难。难的,是那群装睡的人,愿不愿意醒来。


