歼-20、歼-35野兽挂载能力,中用吗?世界的多重视角
就着前几天霹雳-17的话题,再聊一下歼-20、歼-35的野兽挂载能力。
说到歼-20、歼-35,大家都习惯性的觉得不应该外挂武器,否则影响隐身性能。
这个逻辑没问题,但是却下意识的忽略了一点,即隐身机哪怕有外挂,其RCS值也比非隐身机低很多。
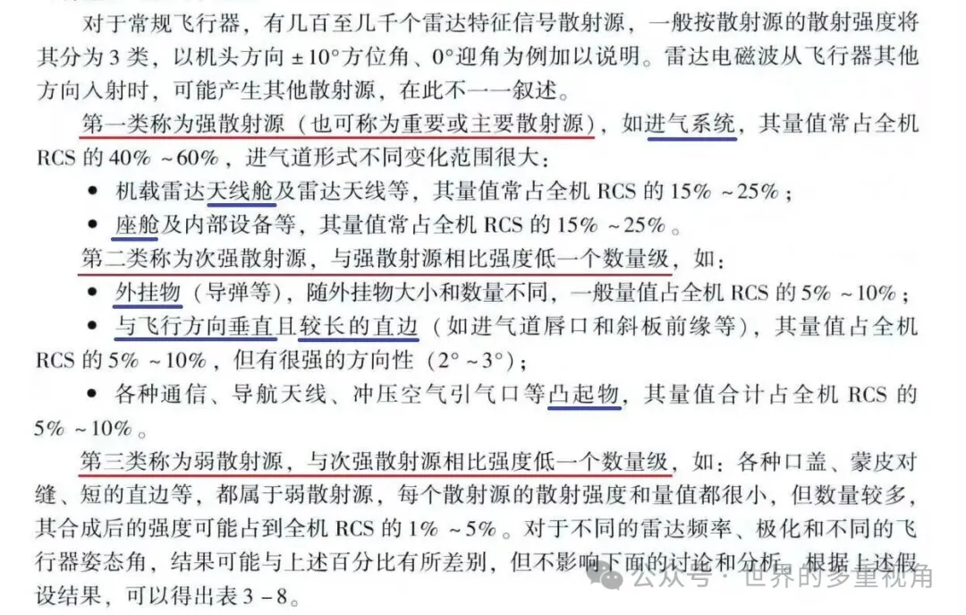
对飞机RCS值来源的研究,外挂物的贡献值占比不高。
根据相关论文研究,飞机的RCS值,最大的来源是进气系统、雷达天线舱、座舱这三个部分贡献的,其次才是外挂物。
外挂物贡献的的RCS值只占据5%~10%,并不算高。
所以,在外挂物件一样的情况下,歼-20、歼-35的RCS值也会远远低于歼-16。
像苏-57这样的,进气道不屏蔽发动机,再怎么搞内置弹舱也无法让其RCS值达到真正的隐身机水平。
从实际运用的角度看,绝对隐身是不存在的,只看你更想要什么。
如果现在有一个任务(比如出第1岛链护航),需要歼击机有大航程和一定的隐身能力,那外挂副油箱的歼-20绝对比歼-16更合适。
歼-20身躯硕大,仍然显得副油箱很大。可以对比一下歼-10和歼-20的翼下副油箱占机身长度的比值,估算出后者的副油箱尺寸。
从图中对比看,歼-20带的副油箱比歼-10翼下的1700L副油箱更大,应该是2000L级别的。
哪怕按照2000L算,4个副油箱就能增加6.4吨的燃油,这绝对可以让歼-20成为航程最远的国产歼击机。
4个外挂点都使用三联复合挂架的F-22,现实中还没见过。
上图是F-22最早的野兽挂载模式展示,一个挂点可以同时带副油箱和空空导弹。
这种复合挂架对于中国来说,不会存在技术难题。
如果搞这种挂架,歼-20完全可以外挂4具副油箱的同时,还能带上8枚霹雳-17(外挂)+6枚霹雳15/16(内置弹舱)。
等到副油箱抛掉、外挂的霹雳-17打完,挂架可以一起扔掉(这种技术也是有的),恢复隐身构型。
不过,歼-20要是使用F-22那种三联挂架,每个挂点带上2枚霹雳-17,留给副油箱的重量空间就会少很多。
因为霹雳-15都有210公斤,长了二分之一、粗了三分之一的霹雳-17怕是得300多公斤,2枚就是600多公斤,占用挂点的能力。
这是F-22在测试抛离副油箱和挂架,副油箱的黑白涂装是为了更好的观察抛离后的运动轨迹。
另外,涡扇-15已经服役,歼-20实现了完全体状态。最大起飞重量接近40吨的平台,仅仅用来空战是不是太浪费了?
前面分析了,哪怕是副油箱是2000L的,那每个外挂点的载荷能力也达到了1.8吨。
这足够让歼-20携带鹰击-15、“天戈”重磅炸弹(1吨级)、AKF-98A巡航导弹这种大尺寸武器,执行对面攻击任务。
尤其是AKF-98A这类隐身导弹,给歼-20、歼-35用的话对隐身的破坏效果可以降低,非常合适。
国内的制导弹药在航展上出现过不少,绝对有更多的自用版本。只不过受制于一贯的保密理念,公开的太少。
另外,等到苏-30MKK/MK2、飞豹陆续退役,空军的战术打击总不能只靠着400来架的歼-16吧?
至于歼-10,载弹量不高,挂载条件不好,只能打个辅助。
那么,平台条件优秀的歼-20将来必会挑起战术打击的重担,其装备数量达到四位数也是必然的。
野兽模式,将来会是歼-20的常态。
至于歼-35,当然也可以利用它的4个外挂点带大尺寸武器。
早前公布的2.0版FC-31数据,一共8吨的外挂能力。内置弹舱带6枚霹雳-15(一共1.26吨),还有6.74吨的重量空间留给外挂。
那么,别说鹰击-83K,带4枚鹰击-15都有可能。
如果考虑到航程需要,也可以混合挂载2具副油箱+2枚鹰击-15。
这个构型下,歼-35的隐身能力也是远高于歼-15的。
面对强敌的航空兵和舰队防空,歼-35的隐身突击能力很重要。


