欧洲汽车业,彻底崩盘了电动车公社
今天给大家找来的是一位海外工程师朋友“胖哥”,他目前在某豪华品牌任职(由于岗位非常重要,暂且替他保密),也是我们的老朋友了。
作为一个从事新能源行业、又身处海外的一线技术人员,他看待全球汽车工业的视角,或许会更加多元一些。
今天,他想站在欧洲的视角,和大家聊聊汽车行业大变革的那些事儿。
如果大家感兴趣的话,欢迎在评论区留言(下期话题可能会更劲爆)。
为保证内容的真实性,以下内容为车主亲笔所写,公社仅做编辑整理
欧洲汽车行业,彻底崩盘了。
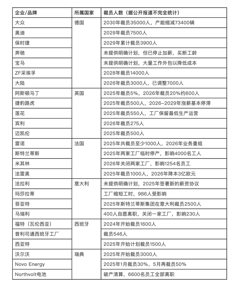
几个主流的汽车产销大国——德国,法国,意大利,英国,西班牙,瑞典……已经开始大规模的集体裁员。
曾经的百万漕工衣食所系,现在也只不过是“发展历史比较悠久,产业工人比较丰富”的托辞而已。
据不完全统计,直接受影响的人数已经高达10万人。保时捷所在地斯图加特,就因为产业萎缩,从2023年起房价就在逐年下跌。
如果连相关连带产业也算上,这被裁的50万人,甚至和法国里昂的总人口相当。
欧洲汽车行业的溃败,蒸发了一整座中型城市。
01. 汽车行业的欧洲梦
众所周知,在电气化和智能化的浪潮下,中国已经拥有了全世界绕不开的、最完善也是最先进的产业链。
只要有足够多的钱,哪怕对汽车一无所知,也能找来各路大神各显神通。职业经理人并不需要那么懂车,更关键的是像乐高一样,拼出用户最需要的积木。
而这一幕,20年前的欧洲车企,也同样经历过。
一个有些黑色幽默的例子是,2016年,中国成了捷豹路虎最大的海外单一市场;同年,新的发动机工厂在常熟投产。
在那个时间点上,那台印了一长串名字的车型,居然要加价20多万才能提车。
但10年后的今天,奇瑞捷豹路虎揽胜极光L的落地价,甚至还不到当年的加价。原有的工厂停产,车型也因为久久不曾换代、缺乏市场竞争力,即将退出市场。
反倒是奇瑞负责技术研发的Freelander,借助了捷豹路虎的品牌势能。首款车型,会在3月31日和大家见面。
对于我们这些从业人员来说,那些在汽车领域耳熟能详的开发流程、节点术语,还有各种数不清的管理体系,很多都来自于这些车企数十年来的积淀。
1991年,美国人Kevin Forsberg和Harold Mooz发表了经典的V型开发流程理论;第二年,就出现在了德国IABG与德国国防采购体系开展的联合合作中。
30多年来,欧洲建立了全世界最完善的“旧时代”汽车供应链。整个企业的研发体系、人才培养、市场导向、资金流动,都是按照这样的体系完善起来的。
毋宁说,汽车从一块钢板开始、到成为市场上的产品,到用户开到报废、最后回收,整套产业链,都已经被欧洲上百家车企和供应商,标好了全程的价格。
整整一代汽车工程师们,从年轻时的教育开始,就适配于这样的一套系统。
从来没有人想过,这套系统有朝一日也会出问题——
每个人都被彻底细化成了巨大产业链上的一颗精密而可靠的螺丝钉,你的领导是这么升职加薪走到退休的,你也可以这么走。车企就这样越做越大,甚至富可敌国。
大众在德国的极盛时期、也就是2019年,总营收2526亿欧元,而德国当年的总GDP为34358亿欧元,一家企业占据了德国7.35%的GDP。
这个数字,直到今天,都没有任何一家车企能够超越。
*大众汽车食堂的香肠Currybockwurst都有着自己的零件号:199 398 500 A
唯物主义价值观告诉我们,生产力决定生产关系,而生产关系反作用于生产力。这套基于欧洲汽车业发达生产力所建立起的生产关系,从没有人怀疑过其正确性。
彼时,我们作为后发者,总在感叹欧洲的企业到底是怎么做到,把技术研发和产品研发做到极致的。
很多人都惊叹于奔驰对于豪华和奢侈的不断重新定义,感慨宝马M-Power对于操控乐趣的不懈追求……
我们羡慕他们能够有充足的资金和人才,把任何一个细致入微的需求和项目都开发到精益求精,就像是年轻的学徒工,羡慕工厂里那些眼睛比尺子还准的老师傅们一样。
德国式的体系管理,让一切计划都变得可控。员工们习惯了955和不加班以及30个工作日的年假,清楚地知道自己明年,后年,大后年要做什么。
车型的研发计划排到了5年后,而那个时候需要怎样的技术,市场做怎样的定位,都是提前计划好的。德国人甚至会在前一年,就计划好第二年的年假旅行。
因为他们深知,过去的这么多年来,整个企业、整个城市,甚至整个国家都是这么运作的,底气就是自己在这个巨大的工业机器里,已经被完善的体系化,打磨成了全世界精度最高的那一颗齿轮。
生产力和生产关系近乎完美的适配着,享受着林语堂笔下“世界大同的理想生活”中全世界理应上交给英国乡下,法国厨子和德国汽车的财富。
*驶向号称世界最美小镇——英国Cotswolds科茨沃尔德乡下别墅的一辆来自德国斯图加特的保时捷356跑车,欧洲梦的具象化
每个人都希望成为八级钳工。
直到“数控机床”的到来,彻底毁了这一切。


