10艘船只在霍尔木兹海峡遇袭每日经济新闻
据新华社9日消息,英国海上贸易行动办公室公布的数据显示,自以色列和美国2月28日对伊朗发动军事打击以来,霍尔木兹海峡内或其附近水域约有10艘船只遇袭。另据国际海事组织数据,该海峡一周内共发生9起船只遇袭事件,共造成7人死亡。
由美国海军主导的多国机构“联合海上信息中心”7日发布警告,为遇袭船只提供支援或参与打捞的船只也面临二次袭击风险。国际货运信息平台海上交通网站数据显示,自2日以来,仅监测到9艘商船通过霍尔木兹海峡,包括油轮、货船和集装箱船。无法确认这些商船是成功通过,还是途中也曾遇袭。
当前的航运中断可能是现代历史上石油供应中断最严重的事件之一。Kpler船舶追踪数据显示,每天约有1600万桶石油产品——包括原油、凝析油、成品油、液化石油气和石脑油——难以运出霍尔木兹海峡。
摩根大通估计,如果霍尔木兹海峡这一全球重要能源通道继续受限,截至本周末中东地区原油日均减产量可能超过400万桶。
3月9日,国际油价在开盘后大幅上涨,2022年2月以来首次突破100美元/桶,也是历史上第四次。截至发稿,WTI原油期货涨超15%,从119美元/桶回落至104美元/桶;布伦特原油期货涨超15%,从119美元/桶回落至106美元/桶。
2026年1月底以来WTI原油期货价格
2026年1月底以来布伦特原油期货价格
自2月28日美国和以色列袭击伊朗后的七个交易日,布伦特原油期货累计上涨了44美元/桶,累计涨幅高达60.9%。
目前,全球能源咽喉——霍尔木兹海峡已经陷入事实上的封锁,通过该海峡的船舶数量约为历史平均水平的6%。
科威特、伊拉克和阿联酋三大欧佩克(OPEC)核心产油国被迫集体减产。
国金证券宏观分析师赵宏鹤对《每日经济新闻》记者分析指出,霍尔木兹海峡航运受限会导致原油市场面临缺口,虽然部分产油国修建了备用管道可以绕过海峡,但如果海峡全面停运,可能造成800万桶~1000万桶/日的缺口。
海峡“事实上”封锁引发供应“休克”替代路线有用吗?
霍尔木兹海峡是全球最关键的能源运输通道之一。2025年,约有1500万桶/日的原油通过该海峡,约占全球原油海运贸易量的34%。
国金证券在最新研报中指出,尽管霍尔木兹海峡目前尚未出现正式、持续的军事封锁,各方就是否“关闭海峡”的表态也存在明显分歧,但从实际航运行为来看,该水道的通行效率已显著下降,在短期内呈现“事实上的封锁”状态。
摩根大通分析师表示,霍尔木兹海峡的商业交通几乎停滞,通行活动主要限于伊朗船只,目前通过该海峡的船舶数量约为历史平均水平的6%。
出口通道受阻,直接导致海湾产油国库存快速饱和,被迫启动预防性及被动性减产。
当地时间3月7日,科威特石油公司表示,在“伊朗威胁霍尔木兹海峡船只安全通行”后,公司正在降低油田和炼油厂的产量。
作为OPEC第二大产油国,伊拉克供应端近乎“崩盘”。据媒体报道,伊拉克三大南部核心油田产量大幅下滑70%,日均产量仅剩下130万桶。而此次伊朗相关冲突爆发之前,三大油田的日均产量高达430万桶。
南部油田是伊拉克原油生产与出口的核心支柱,其产量断崖式下跌,意味着伊拉克原油供应几乎陷入停滞,成为本轮供应冲击中最严重的单一国家风险。
OPEC第三大产油国阿联酋也发布生产调整公告,表示正谨慎管控海上原油生产水平,以应对紧张的仓储需求,同时明确陆上石油生产维持正常运转。
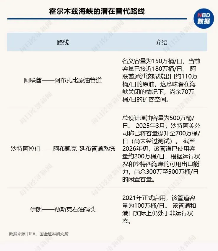
部分海湾产油国具备通过陆上管道绕过霍尔木兹海峡出口原油的能力。
市场认为,中东原油出口还存在两条绕行路线,一条是通过沙特阿拉伯的东西向管道(East-West Pipeline)向位于红海沿岸的延布(Yanbu)及附近的穆阿吉兹码头出口,另一条是通过阿联酋的哈布山-富查伊拉石油管道(Habshan Pipeline)输送至阿联酋西海岸的富查伊拉以避开霍尔木兹海峡。
不过,这些替代路线的作用仍然有限。当前可调配的绕行出口能力约370万至570万桶/日,无法完全承接海上油田的全部产出。加上整体仓储空间不足,只能通过压缩海上产能缓解库存压力,无法从根本上破解出口困局。而且,阿联酋的富查伊拉距离霍尔木兹海峡极近,很可能受到伊朗的炮火攻击。
霍尔木兹海峡的潜在替代路线(红线:阿布凯克-延布管道系统;绿线:阿布扎比原油管道)
国金证券研报测算,当前海湾国家可调配的绕行出口能力仅为370万~570万桶/日,相较于1500万桶/日的常规过境量,缓冲作用极为有限,无法扭转全球供应收紧的趋势。
2025年海湾国家由霍尔木兹海峡运输的原油和成品油出口量(单位:百万桶)
据财联社报道,沙特的东西向管道则已经开始高负荷运行,目前其红海港口的原油运输量增加至历史最高水平,据沙特阿美公司称,该管道的最大输油能力为700万桶/天。
油轮追踪数据显示,3月前7天,有八艘巨型超级油轮从延布或穆阿吉兹石油码头装载原油。上周日,还有三艘超大型原油运输船停靠至这两个码头。
这两个原油码头共有7个泊位,每个泊位每小时可装载约13万桶原油,满载一艘超大型油轮大概15个小时。如果保持满负荷运转,这两个码头理论上日均出口水平可以超过2000万桶。
然而,东西向管道的输送能力是一个限制因素,两个码头能否以最大速率装载原油是另一个制约。高盛估计,过去四天通过管道至延布和富查伊拉港口的石油净改道量仅为90万桶/天,远低于理论估计的360万桶/天。
此外,还有观察人士指出,沙特原油的大部分买家集中在亚洲,但从延布发出的石油几乎都北上驶入苏伊士运河,这可能与也门胡塞武装威胁将恢复对红海南部袭击有关。但这也意味着沙特的绕行计划很可能无法缓解亚洲市场的能源危机。


