身体出现6个信号,说明你“吃肉”太少了生命时报
容易疲劳、注意力下降、头发脆弱易断,或是在运动后恢复缓慢……这些看似普通的躯体信号,可能是身体在提醒你“吃肉太少了”。
营养专家:千万不能“谈肉色变”
复旦大学附属中山医院营养科主任高键表示,我们身体大约20%是由蛋白质组成的,蛋白质是身体细胞和组织的基本构成成分,对于维持内脏、肌肉、皮肤、头发和指甲的健康至关重要。
但是身体并不能像储存脂肪那样储存蛋白质,因此每天要从食物中吸收足够的量。吃进去的蛋白质会在体内被“拆分”成氨基酸,这些氨基酸的首要任务是帮助构建和修复身体的细胞和组织。
此外,蛋白质还有很多重要的“兼职”:参与抗体生成、维持免疫功能、调节激素和酶的水平。缺少足够的蛋白质,内脏功能会受影响,肌肉无法修复,皮肤容易失去弹性,精力和情绪也会受到影响。
英国牛津大学发表在《BMC Medicine》上一项研究显示,非食肉者,尤其是纯素食主义者,发生全骨折或髋部等某些特定部位的骨折的风险更高。
高键表示,不少人认为“吃肉长肉”或是出于减肥等目的一点肉也不吃,进而导致蛋白质摄入不足。要知道,蛋白质可是身体的“建造、修复原材料”,千万不能“谈肉色变”,而是要合理摄入。
这些信号提示该吃肉了
有些常见的不舒服,可能与蛋白质摄入不足有关,以下是6个常见信号。
1、头晕、贫血
经常疲劳、头晕,检查发现血红蛋白、白蛋白、血清总蛋白的数值偏低,可能暗示体内蛋白质不足。
2、肢体浮肿
按压皮肤后回弹变慢,可能是白蛋白减少导致胶体渗透压下降,水分进入组织液引发的浮肿。
3、肌肉松弛,乏力
蛋白质是肌肉的“建筑材料”,缺乏可导致肌肉流失,体力不支。
4、皮肤干燥、头发无光泽
蛋白质是皮肤和头发的基本成分,缺乏蛋白质会让它们变得干燥无光。
5、伤口愈合缓慢
蛋白质是伤口愈合的必要营养,若不足,愈合速度会减慢。
6、精神不振,情绪低落
缺少蛋白质会影响神经递质的合成,让人情绪低落、注意力不集中。
健康吃肉的3个原则
有人担心吃肉长胖,其实,体重增加的根本原因是摄入的能量超过了消耗的能量。
脂肪含量较高的肉类,如五花肉、排骨、鸡翅、雪花牛排、肥牛卷等,吃多了确实会使体重增加,但罪魁祸首还是脂肪,蛋白质本身并不会导致肥胖。
吃肉时,可注意以下几个原则:
合理搭配组合
对大多数人来说,每天喝一杯奶,吃一个鸡蛋,一把豆制品或坚果,一个手掌大小的肉类、鱼虾类,就能满足人体对蛋白质的需求。
从每周的摄入量来看,65岁以下成年人建议每周摄入280~525克禽畜肉(约7~10.5个手掌大小),280~350克蛋类和280~525克水产品;65岁以上者可适当减少摄入量,选择瘦肉而非肥肉,减少脂肪摄入。
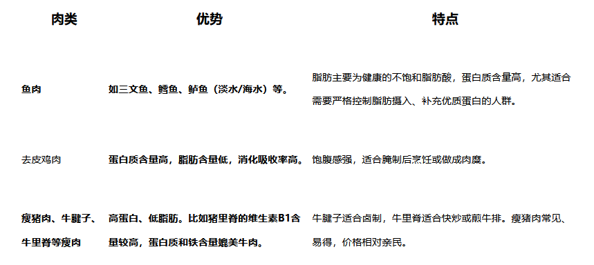
种类上优先选3种
吃肉建议首选鱼肉,然后是禽类,最后是红肉。
选对烹饪方法
烹饪肉首先要注意做熟,以杀死细菌,并要清淡少油,多蒸、煮、炖、卤、汆、拌,少煎、炸、炒,尽量采用低温烹调。
科学摄入蛋白质,不仅可以帮助保持体态,还能增强皮肤和头发的光泽、调节免疫力、带来充沛的精力与良好情绪。


