温哥华空屋税重要变更加西网
在温哥华有房的朋友注意, 温哥华市府已经开放2025 年度房屋空置税 (Empty Homes Tax) 的申报,截止日期为 2026 年 2 月 3 日。
注意:温哥华空屋税申报,不是空屋才申报,而是:有房就必须申报!否则就要收到罚单。
根据市府网站:若未于截止日期前完成申报,将会收到 $250 的违例通知书(Bylaw Notice),且您的物业将被视为空置并需缴付房屋空置税 。
什么是房屋空置税?
温哥华空置房屋税于 2017 年设立,旨在帮助解决温哥华的住房可负担性和供应问题。
温哥华的房主每年都需要提交一份申报表,以确定其房产是否需要缴纳空置房屋税。
重点:即使您居住在自己的房屋中,也必须每年进行申报。
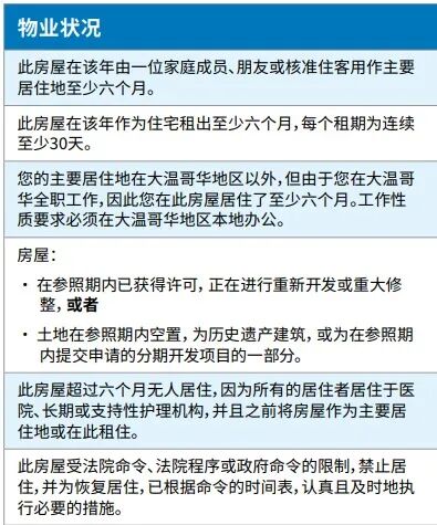
豁免房屋空置税的物业状况如下:
请如实申报,并保留材料。
申报截止时间
2025 纳税年度的申报截止日期:2026 年 2 月 3 日。
未能在截止日期前提交申报,将导致您收到 $250的违规通知单(Bylaw Notice),并且您的房产将被视为空置,需缴纳房屋空置税(Empty Homes Tax)。
(温哥华市府网站)
空置税最新缴税规则
在 2025 参考年度被认定或申报为空置的房产,将需缴纳相当于该房产 2025 年评估应税价值 3% 的税款。
注意:今年的空置税交纳截止日期由往年的7月3号提前到4月16号(请以通知为准)。
如何申报 2025 年的房屋居住状态
1. 访问 vancouver.ca/eht-declare(仅提供英文版).
2. 点击 “提交申报” (Submit declaration).
3. 输入您的物业编码 (Folio number) 和密码(Access code)。您可在税务通知单的正面找到这些信息。
4. 输入您的联系方式并选择您的房屋居住状态。您可能需要提供额外的文件 (详情请参阅下表)。
5. 核查您的申报内容。
6. 点击 “申报” (Declare) 以提交您的申报。
7. 您可以要求通过电子邮件发送申报确认函。
您也可以授权他人代表您提交申报。


