84岁知名鞋企创始人与儿子儿断绝关系:不能让美国人接班
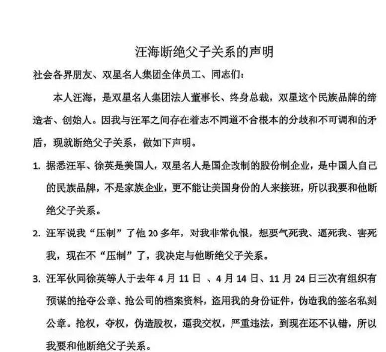
据多家媒体报道,2026年1月3日,84岁的双星名人集团创始人汪海发布公开声明,正式宣布与儿子汪军、儿媳徐英断绝父子及姻亲关系,控诉对方多次“抢公章”“逼宫”,直指其“背叛品牌、背叛老爹”。接近汪海的工作人员证实声明真实性,这场持续近一年的家族内斗由此推向高潮。
(汪海断绝父子关系声明部分截图)
矛盾根源可追溯至2022年的股权变动。当时,徐英控股80%的青岛星迈达工贸通过增资,获得双星名人56.96%股份,成为第一大股东。尽管汪海名义上保留职位,但已失去绝对控制权,埋下冲突隐患。
2025年5月,矛盾首次公开化。汪海发布公开信,指控其子汪军、儿媳徐英及孙子汪子栋企图抢夺公章,“威逼交出管理权”,质疑未经其同意的公司搬迁、人事任命等行为。
12月2日,徐英以“双星名人董事长”及控股股东青岛星迈达的名义发布《严正声明》称,当年5月20日,双星名人董事会决议免去汪海董事长及法定代表人职务,选举徐英接任,并称汪海签署文件及原公章失效。
12月8日,汪海在报纸上刊登声明,驳斥徐英的说法“完全违背事实”,称该董事会召集程序违法,决议无效,原公章由其妥善保管,并向法院提起撤销之诉,案件目前仍在审理中。
此次断绝关系声明中,汪海称汪军与徐英均为美国身份,强调双星名人作为民族品牌,绝不能由外籍人士接班。他还痛斥对方搞“去创始人化”,不仅禁止宣传提及自己、拆除头像标识,还停用其名下核心商标,甚至在经济上封锁自己。
汪海还称,将成立“双星名人品牌接班委员会”,推行“能人接班”和“职业经理人接班”。
对于汪海的种种行动,汪军似乎选择了冷处理,且看起来其保持着对双星名人的掌握。
2026年1月4日,双星名人鞋服发布消息称,近日,双星名人集团汪军董事长、徐英总带队,率集团专业公司、工厂总经理及市场部领导,赶赴南阳、襄阳市场开展了深度走访考察。
相关文章中提到,针对豫南公司经营缺乏创新、帮扶加盟商不足,导致加盟店经营困难,公司业绩下滑、欠付集团大额货款等问题,集团领导研究决定:2026年度终止其代理经营权,由南阳运营体孙磊全面负责南阳地区连锁店供货、维护及运营管理。并在南阳现场召开了 “凝心聚力 共赴新程--2026年度南阳公司经营工作会”,宣布了调整决定。
此外,文章中提到了“行业艰难形势”。
客观上,市场也确实不容易。2025年9月,匹克董事长许景南在内部会议上提到,匹克内销直营板块自年初以来持续亏损,仅1月至7月就累计亏损逾1.3亿元,期间还不得不转手三个分公司。
如此态势下,双星名人夺权战争让该公司的处境更艰难了。
2026年度双星名人南阳公司经营工作会现场


